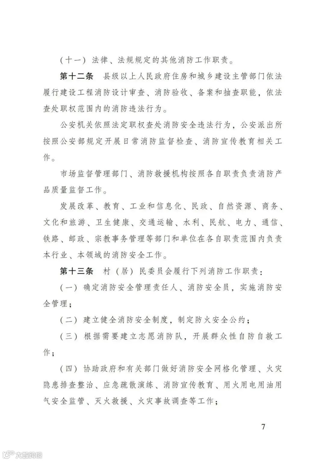
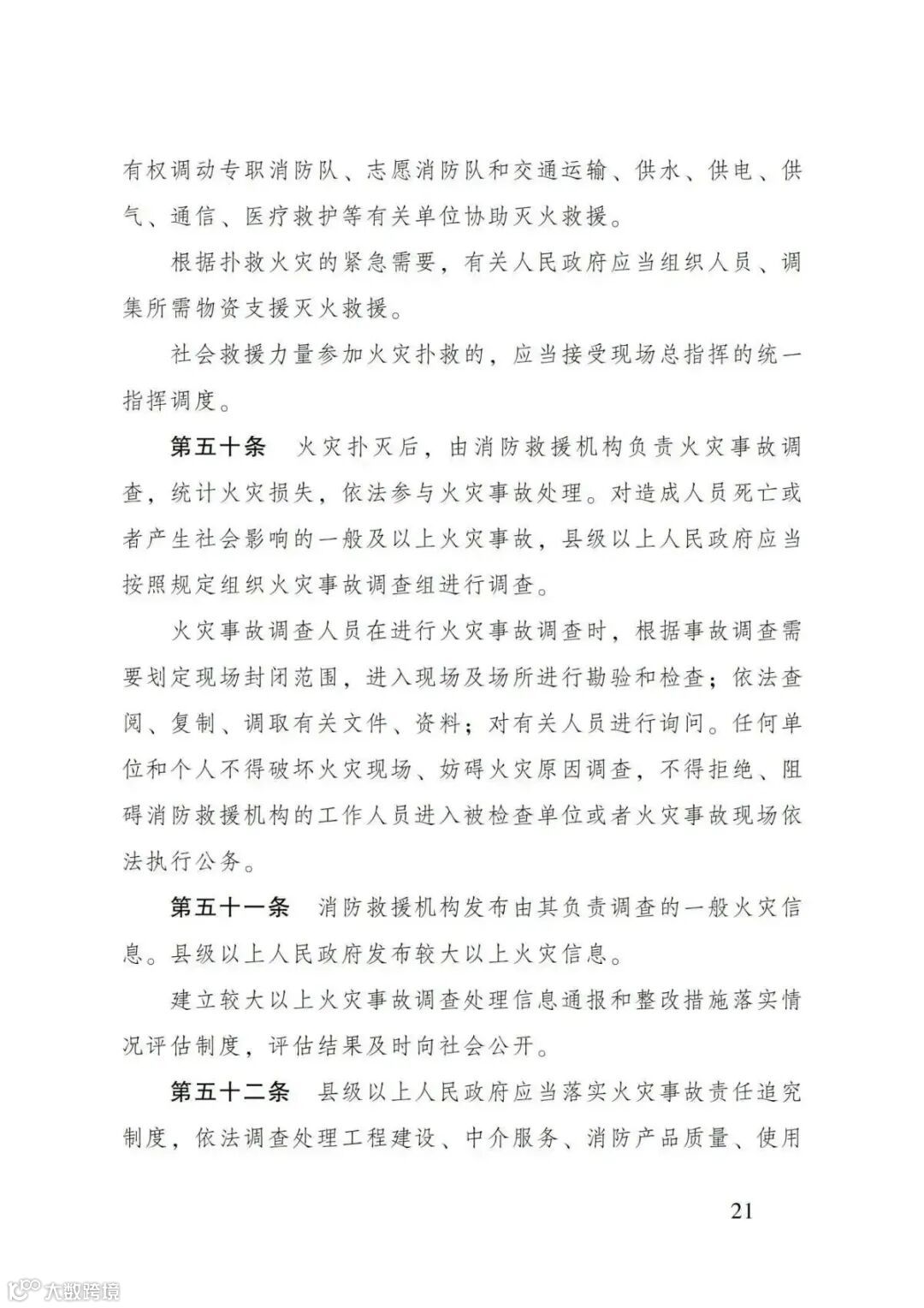
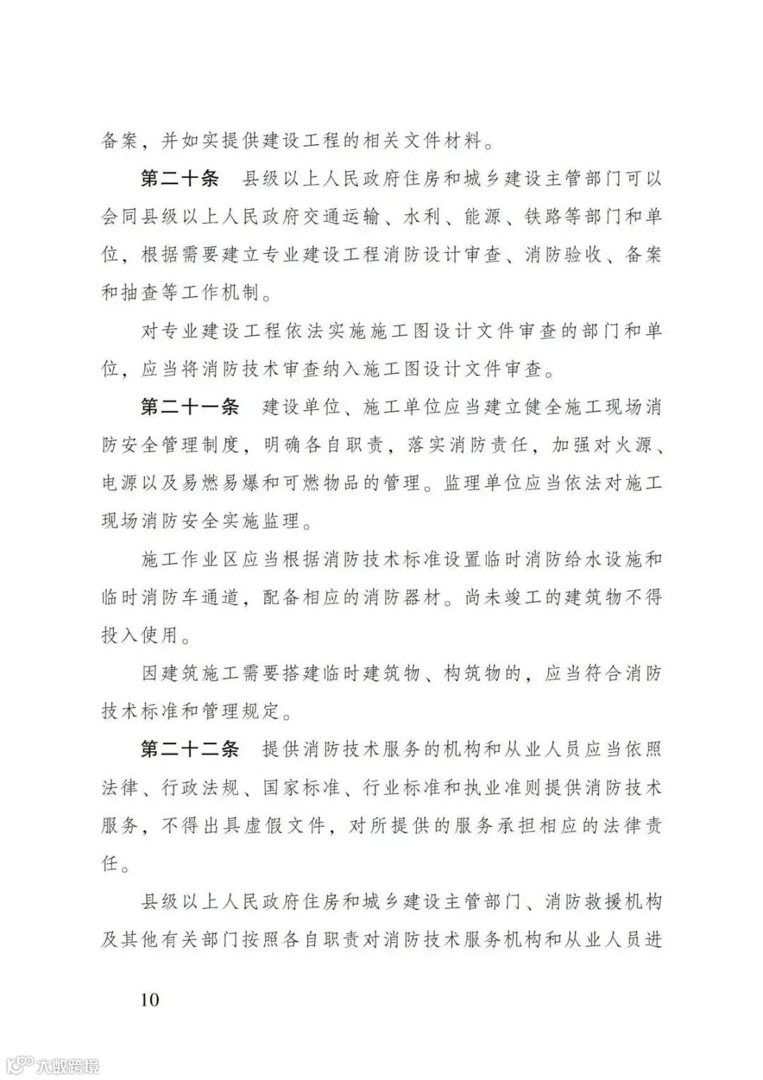
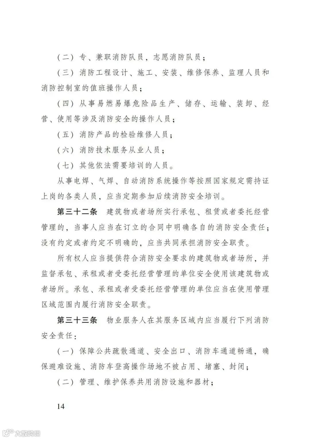
广西壮族自治区实施
《中华人民共和国消防法》办法
2023年7月1日起施行
“
(2012年9月19日广西壮族自治区第十一届人民代表大会常务委员会第三十次会议通过 2023年5月26日广西壮族自治区第十四届人民代表大会常务委员会第三次会议修订)





《实施办法》原文
向下滑动查看《实施办法》原文
南宁物流集团
广西壮族自治区实施
《中华人民共和国消防法》办法
2023年7月1日起施行
“
(2012年9月19日广西壮族自治区第十一届人民代表大会常务委员会第三十次会议通过 2023年5月26日广西壮族自治区第十四届人民代表大会常务委员会第三次会议修订)





《实施办法》原文
向下滑动查看《实施办法》原文