搜索
首页
大数快讯
大数活动
服务超市
文章专题
出海平台
流量密码
出海蓝图
产业赛道
物流仓储
跨境支付
选品策略
实操手册
报告
跨企查
百科
导航
知识体系
工具箱
更多
找货源
跨境招聘
DeepSeek
首页
>
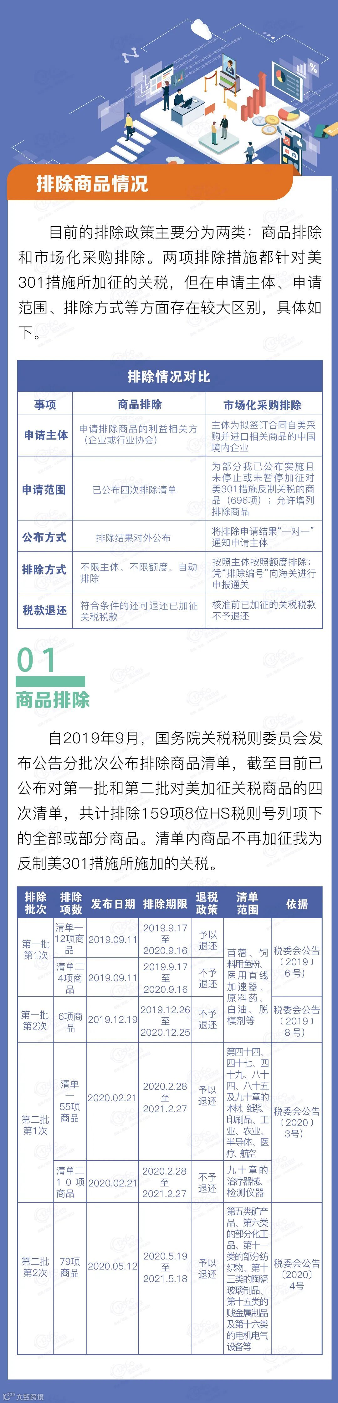
关税聚焦| 中美贸易摩擦加征和排除政策梳理
>
0
0
关税聚焦| 中美贸易摩擦加征和排除政策梳理
奉贤综合保税区
2020-07-24
2
导读:信息来源:上海海关12360热线
信息来源:
上海
海关12360热线
【声明】内容源于网络
0
0
奉贤综合保税区
综合保税区是我国开放层次最高、优惠政策最多、功能最齐全、手续最简化的海关特殊监管区域,奉贤综合保税区在保税加工、保税研发、保税物流、保税贸易等方面享有特殊的扶持政策。
内容
449
粉丝
0
关注
在线咨询
奉贤综合保税区
综合保税区是我国开放层次最高、优惠政策最多、功能最齐全、手续最简化的海关特殊监管区域,奉贤综合保税区在保税加工、保税研发、保税物流、保税贸易等方面享有特殊的扶持政策。
总阅读
86
粉丝
0
内容
449
在线咨询
关注