近年来“智能制造装备产业”备受国家及各方企业所高度重视,出台了一系列相关扶持及鼓励政策,“十四五”规划和2035年远景目标纲要草案提请全国两会审查讨论,“智能制造”被多次提及,各方目光纷纷投向这一热点领域。“中国制造”向“中国创造”加速转身,“智能制造”是不可或缺的催化剂,进而推动我国制造业新旧产业动能的调整和转换、从而实现提高高质量发展的重要支撑。
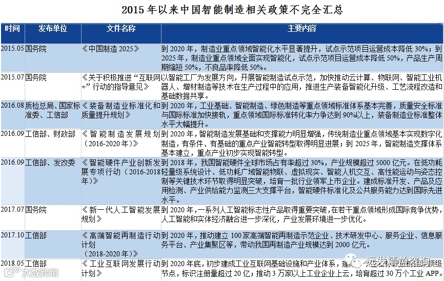
“智能制造”是基于物联网、云计算等新一代信息技术,贯穿制造的生产、设计、管理、服务等各个环节体系,发展趋势呈现出自动化、集成化、信息化、绿色化等。自2015年以来国家制定并发布了一系列指导及促进智能制造建设的政策文件如:《中国制造2025》、《智能制造发展规划(2016-2020年)》等文件。


国家统计局《战略性新兴产业分类(2018)》,智能制造装备产业已被纳入新兴战略性产业。


中国跻身全球制造大国之列离不开"人口红利"效应,但近年来势汹汹的"用工荒",对传统用工的企业提出前所未有的挑战。经过这一轮金融危机以及疫情的洗礼,中国已站在了发展的十字路口。将逐步由劳动型密集输出转向技术密集型产业转换,"中国制造"向"中国创造"向“智能制造”过渡,制造业推动互联网、大数据、人工智能和实体经济深度融合,从而形成产生新的增长点,形成新动能。

智能制造主要应用五大场景依次为:数字化工厂(生产流程管控,降能增效)、设备及用户价值深挖(数据采集分析)、工业物联网(去中心化)、重构生态及商业模式(供应链体系整合)以及人工智能(降低人效,精准高效)。相关的应用场景包括工业软件应用、传感器相关技术、通信相关技术、人工智能、物联网应用、大数据分析等。

当下,各大企业“智能制造”数字化转型和落地建设进程正在加速,如何推进智能工厂落地建设已成为企业制造的主攻方向。然而在企业落地实施建设智能工厂的过程中,很多企业仅着眼于智能装备联网或应用级工业机器人自动化的产线和车间,而忽略了推进精益生产。其实相对于企业不管是“智能制造”还是“精益”最最终的目的都是实现消除浪费,以达到降低成本、提高质量、提高生产效率为目的,相对于制造业的企业而言,实现精益化生产是实现“智能制造”的前提基础,而“智能制造”是为企业实现精益化生产提供支撑,二者是相辅相成相互印证的关系,在企业落地推进“智能制造”与智能工厂建设的过程中,需做到先“精益”再“智能”。
原创声明:本文系远发国际精益咨询原创文章,未经许可不得抄袭、引用。

文章都看完了
不点个
吗

