搜索
首页
大数快讯
大数活动
服务超市
文章专题
出海平台
流量密码
出海蓝图
产业赛道
物流仓储
跨境支付
选品策略
实操手册
报告
跨企查
百科
导航
知识体系
工具箱
更多
找货源
跨境招聘
DeepSeek
首页
>
已确定!4月10号关税变更,125%对等关税
>
0
0
已确定!4月10号关税变更,125%对等关税
宇城国际物流
2025-04-10
2
导读:125%对等关税已确定,其他国家10%
声明:文章信息仅用于了解跨境贸易政策信息,无不良引导影响。
一、
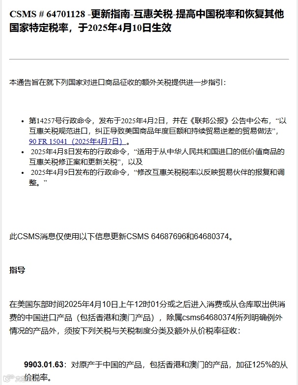
4月10号最新税号9903.01.63更改信息,由昨天的对原中国的产品加征84%的从价关税修改为125%。
4月9日:
4月10日:
二、其他国家暂停4月9号额外对等关税的征收,目前使用全国家10%对等关税征收(中国除外)
让子弹飞一会,一切等待后续发展吧。
【声明】内容源于网络
0
0
宇城国际物流
我们拥有15年的专业美国清关经验与美国本土一手清关行,专业解决美线中国出口直发问题,为客户提供一站式美国物流服务。业务合作:188-0254-6737
内容
10
粉丝
0
关注
在线咨询
宇城国际物流
我们拥有15年的专业美国清关经验与美国本土一手清关行,专业解决美线中国出口直发问题,为客户提供一站式美国物流服务。业务合作:188-0254-6737
总阅读
3
粉丝
0
内容
10
在线咨询
关注