

为搭建企业与人才交流沟通互动平台,济宁高新人才联盟每周六上午举办公益性中高端人才招聘会,现诚挚邀请各企业及各界人才前来对接洽谈。
1
招聘会时间
2016年3月5日(周六)上午9:00-11:30
2
招聘会地点
地址:济宁市高新区海川路8号产学研基地D3栋人才联盟。
交通:可乘坐66、69路公交至产学研基地站或39路公交至圣都国际会议中心站(路北)下车。
3
企业参会
1、报名:参会企业须在3月4日12点前将《参会报名表》、企业营业执照和税务登记证扫描件(或三证合一证件)发送至电子邮箱jngxqzp@163.com。
2、参会:参会企业须自备招聘海报或易拉宝(X展架),以增强招聘效果。
3、服务:招聘会前,我处陆续将各参会企业的岗位信息对外发布,并针对具体岗位向求职者发送“一对一”面谈邀请。
4
应聘求职
1、应聘人员可携带简历免费入场洽谈。
2、现场未找到合适岗位的应聘人员可在现场服务台处登记《求职登记表》,我处免费推荐就业机会。
3、应聘人员可通过人才联盟官网(www.jnhn551.com)、微信公众平台(jngxrclm)及新浪微博(济宁高新人才联盟)提前关注参会企业的具体招聘岗位信息。
5
联系方式
联 系 人:侯老师
联系电话:0537-3255915
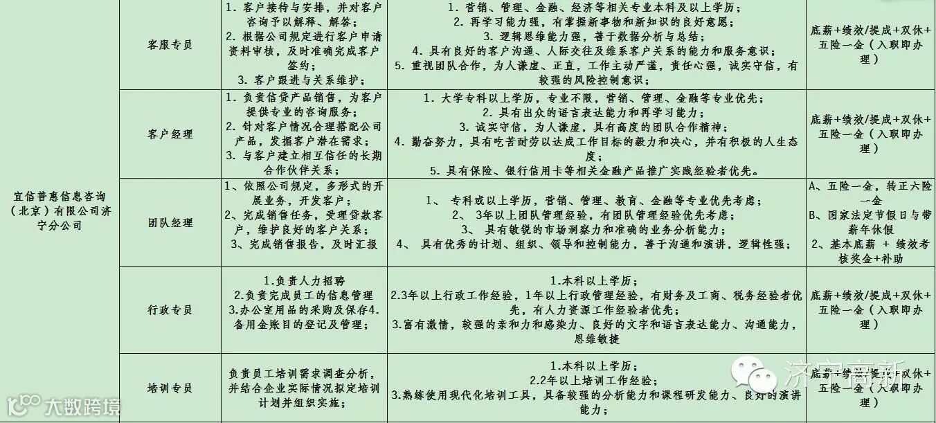
附:3月5日参会单位招聘岗位信息汇总





















