
2月27日济宁高新区“周六才市”招聘会岗位信息汇总
一、时间
2016年2月27日(周六)上午9:00-11:30
二、地点
地址:济宁市高新区海川路8号产学研基地(圣都国际会议中心东临)D3栋人才联盟。
交通:可乘坐66、69路公交至产学研基地站或39路公交至圣都国际会议中心站(路北)下车。
三、参会对象
1.全市范围内有人才需求的各类企业。
2.应往届高校毕业生、在外工作返乡人员以及其他各类要求流动、求职的人员。
四、参会服务
1.参会企业须自备招聘海报或易拉宝(X展架),以增强招聘效果。
2.招聘会前,我处统一将各参会企业的岗位信息对外发布,并针对具体岗位向求职者发送“一对一”面谈邀请。
3.现场未找到合适岗位的应聘人员可在现场服务台处登记《求职登记表》,我处免费推荐就业机会。
五、联系方式
联系电话:3255915
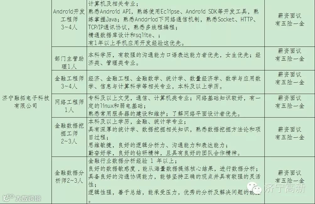
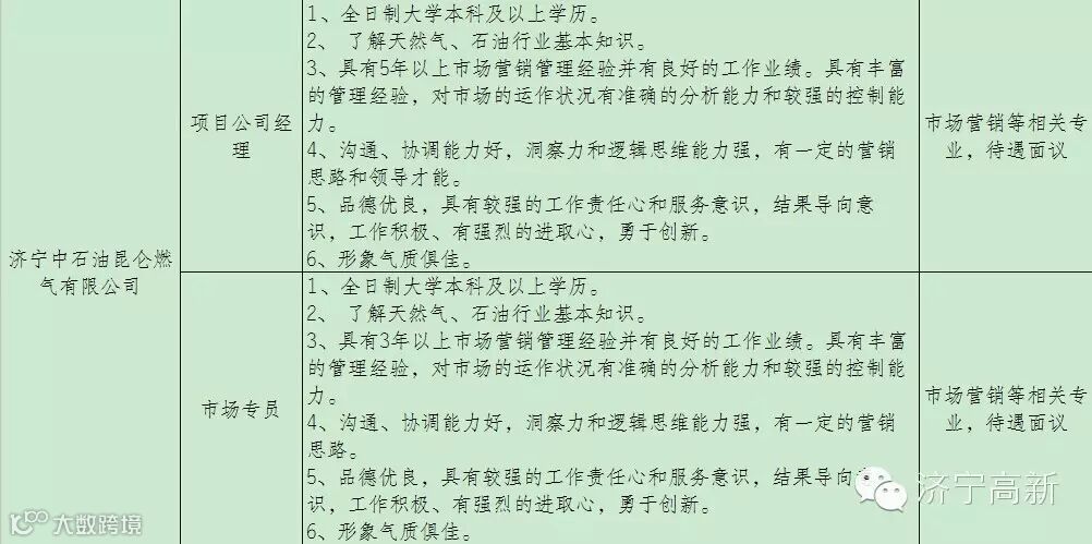
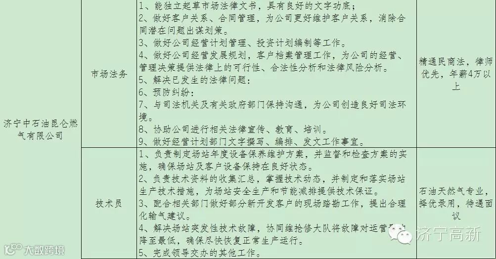
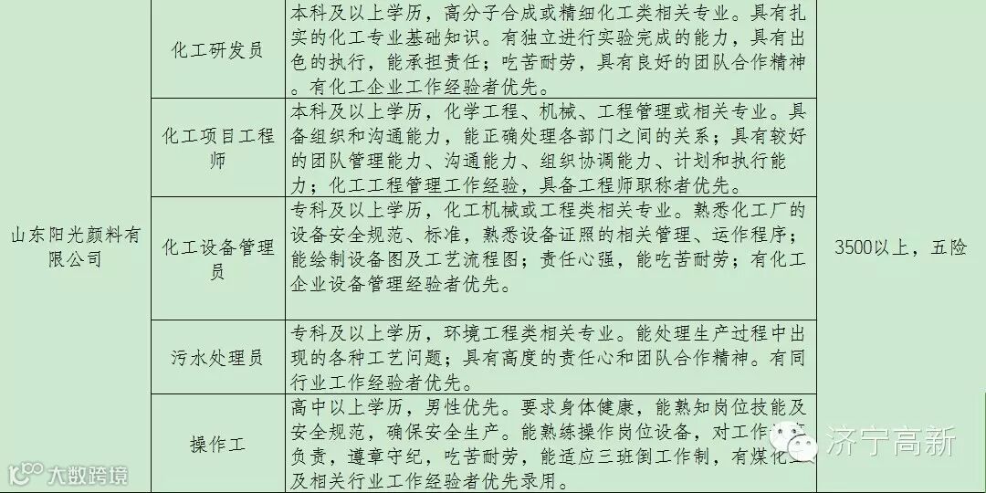
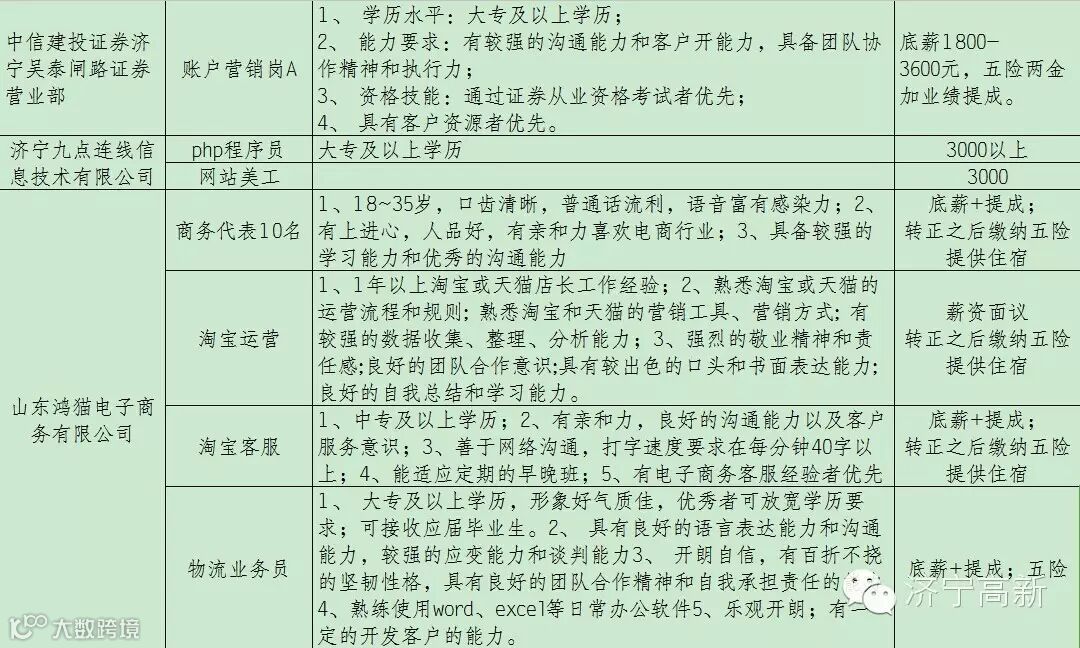
附件:参会单位招聘岗位信息汇总(一)





























