
| 时间地点 |
时间:12月3日 09:00-11: 30
地点:济宁高新区海川路8号产学研基地(圣都国际会议中心东临)D3栋楼人才联盟
联系电话: 0537-3255915
| 公交路线 |
乘坐 66, 69,312,313路公交车都可到产学研基地下车即到,或乘坐39路到圣都国际会议中心站下车

长按识别图中二维码,就直接申请入群哦!
快快加入吧
想知道更多详细精彩信息?
那就赶快来一探究竟吧!
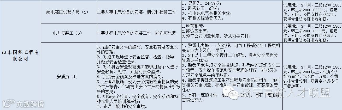
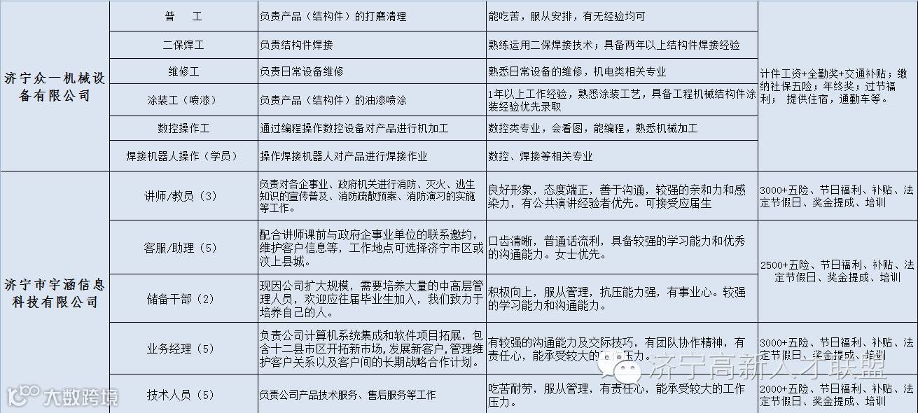
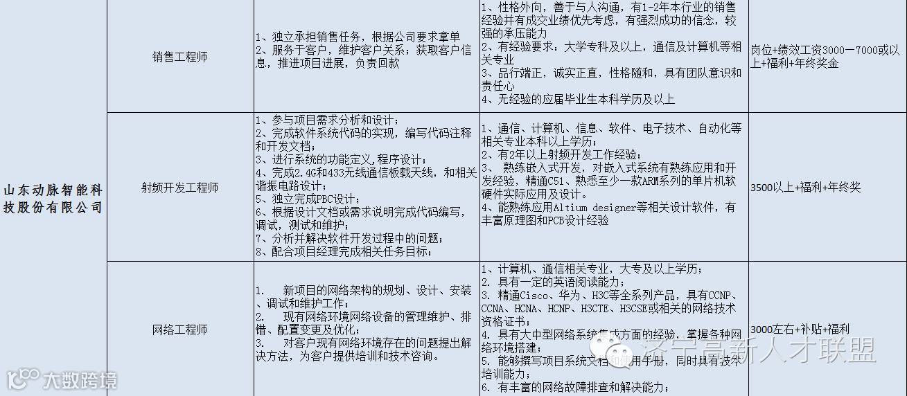
招聘详情上图
点击单独图片然后滑动看大图
















































新增招聘企业和个别岗位调整,请以招聘会现场发布内容为准。
你,准备好了吗?



