
权威发布
昨日上午,记者从山东省政府新闻办召开的新闻发布会上获悉,《山东省城镇体系规划(2011-2030年)》)正式获批。到2030年,全省城镇人口约达到8000万人,城镇化水平达到75%左右,实现城镇基本公共服务常住人口全覆盖,生产、生活、生态空间有机融合,区域差别化、特色化发展格局全面形成,城乡人居环境更为和谐宜居。未来,山东将打造“双核、四带、六区”城镇空间布局,其中,济宁为二级地区中心城市,成为鲁南城镇发展带“成员”,将对接中原经济区。

到2030年城镇人口增长至8000万左右

《规划》明确,将山东建设成为沿海地区国家级城市群、“一带一路”重要枢纽、中日韩协作先导区、现代海洋强省、中华文化传承创新高地。到2030年,全省城镇人口约8000万人,城镇化水平达到75%左右,实现城镇基本公共服务常住人口全覆盖,生产、生活、生态空间有机融合,区域差别化、特色化发展格局全面形成,城乡人居环境更为和谐宜居。
“双核、四带、六区”城镇空间布局

四带:济青聊、沿海、京沪通道、鲁南4条城镇发展带
六区:济南-淄博-泰安-莱芜-德州-聊城、青岛-潍坊、烟台-威海、济宁-枣庄-菏泽、东营-滨州、临沂-日照6个城镇密集区
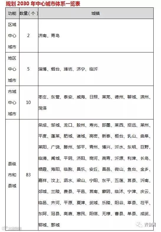
建成四级中心城市 2030年形成7000个农村新型社区
即中心城市、建制镇和乡村居民点体系。其中,中心城市分为四级,一级为区域中心城市,包括济南、青岛;二级为地区中心城市,包括淄博、烟台、潍坊、济宁、临沂;三级为市域中心城市,包括枣庄、东营、泰安、威海、日照、莱芜、德州、聊城、滨州、菏泽;四级为县级市和县城。建制镇实行差异化发展,积极推动扩权强镇事权改革,因地制宜建设特色小镇。培育壮大国家重点镇和省级示范镇,发展成为县域次中心,推动具备条件的有序设市。乡村居民点按照“发展新社区,建设新农村,保护老村落”的总体思路,进行统筹安排和合理布局,到2030年形成7000个农村新型社区、5000个中心村、4000个特色村。




2030年,济南、青岛成为城区人口500-1000万的特大城市
《规划》从城镇经济社会发展水平和资源环境承载能力出发,充分考虑生育政策调整的影响,合理调控城镇规模结构。到2030年,城区人口500-1000万的特大城市有济南、青岛;300-500万的I型大城市有淄博、烟台、临沂;100-300万的II型大城市有枣庄、东营、潍坊、济宁、泰安、威海、日照、德州、聊城、滨州、菏泽;50-100万人的中等城市26个,50万人以下的小城市58个;10万人以上的建制镇20个左右,5-10万人的建制镇60个。

明确“四纵四横”铁路运输主骨架 构建“两心三廊一带”生态安全格局

在与各类专项规划充分衔接的基础上,《规划》从综合交通体系、区域基础设施、生态环境保护、空间开发管制等方面构筑了城镇发展的支撑体系。综合交通体系方面,明确了“四纵四横”铁路运输主骨架、“两横四纵”高速铁路网和“八纵四横一环八连”高速公路网,并对机场和港口布局进行了协调,完善了综合交通枢纽体系。区域基础设施方面,按照“节约共享、安全可靠、因地制宜、适度超前”原则,提出区域供电、供水、供气、污水处理、环卫、信息等设施建设目标和要求,明确综合防灾体系建设重点。生态环境保护方面,以鲁中山区和胶东半岛丘陵区为中心,以山脉、水系、海岸带为骨干,以重要生态功能区为节点,在省域范围内构建“两心三廊一带”生态安全格局,并对土地、水、海岸线、历史文化、旅游等资源的保护和开发利用进行了统筹安排。空间开发管制方面,根据层级政府事权特点,从资源环境保护要求和空间开发适宜性出发,将省域空间划分为禁止建设区、限制建设区、适宜建设区三类管制区进行管控。
开展“五大行动”完善城乡规划体系

未来
我省将建设成为沿海地区国家级城市群
“一带一路”重要枢纽、中日韩协作先导区
现代海洋强省、中华文化传承创新高地
到2030年
全省城镇人口约8000万人
城镇化水平达到75%左右
综合:山东发布、齐鲁网


