
银行卡对于现在的人来说
基本是每人至少是一张以上
多的甚至有4、5、6、7、8张
小编我也是这样
钱包经常放着好几张银行卡
用着6位数的密码去保护2位数的存款

讲真,如今银行卡
已成为我们离不开的消费工具
几乎每个人手里
都会有多张银行卡。
不过,很多小伙伴或许还不知道
下月起,
这6项银行手续费取消啦!

近日发改委和银监会联合印发通知,
取消、暂停商业银行部分基础金融服务收费,
相关措施实施后
预计每年可减轻客户负担61.05亿元。

通知规定,
自2017年8月1日起,
取消个人异地本行柜台取现手续费,
暂停收取本票、汇票的手续费、
挂失费、工本费6项收费。
各商业银行应主动对客户在本行开立的唯一账户
免收账户管理费和年费等。

取消个人异地本行柜台取现手续费。各商业银行通过异地本行柜台(含ATM)为本行个人客户办理取现业务实行免费(不含信用卡取现)。
暂停收取本票和银行汇票的手续费、挂失费、工本费6项收费。
各商业银行应继续按照现行政策规定,根据客户申请,对其指定的一个本行账户(不含信用卡、贵宾账户)免收年费和账户管理费(含小额账户管理费)。各商业银行应通过其网站、手机APP、营业网点公示栏等渠道,以及在为客户办理业务时,主动告知提示客户申请指定免费账户。客户未申请的,商业银行应主动对其在本行开立的唯一账户(不含信用卡、贵宾账户)免收年费和账户管理费。
本通知适用于商业银行开展的境内人民币业务,其中商业银行是指依据《商业银行法》、《外资银行管理条例》等法律法规设立的银行业金融机构。在中华人民共和国境内经国务院银行业监督管理机构批准设立的其他银行业金融机构,参照本通知规定执行。
另外,除了取消这些手续费
本月起,还有这些有关银行卡的信息,
你必须要知道!
▼▼▼
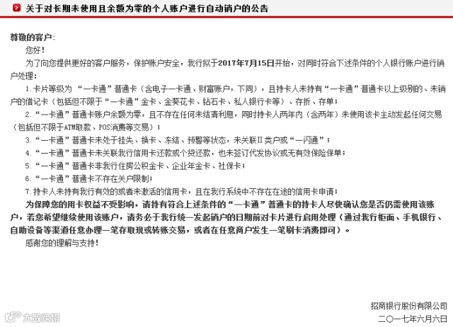
近日,招商银行公告显示,
为了保护账户安全,
将从今年7月15日开始,
对长期未使用且余额为零的个人账户
进行销户处理。

根据招商银行公告,
被“亮剑”的主要是这七类卡:
▼▼▼
1.卡片等级为 “一卡通”普通卡,且持卡人未持有“一卡通”普通卡以上级别的、未销户的借记卡、存折、存单;
2.“一卡通”普通卡账户余额为零,且不存在任何未结清利息,同时持卡人两年内(含两年)未使用该卡主动发起任何交易;
3.未处于挂失、换卡、冻结、预警等状态,未关联Ⅱ类户或“一闪通”;
4.未关联该行信用卡还款或个贷还款,也未签订代发协议或无有效保险保单;
5.非该行住房公积金卡、企业年金卡、社保卡;
6.不存在关户限制;
7.未持有该行有效的或者未激活的信用卡,且在该行系统中不存在在途的信用卡申请。

你的手里有这些银行卡吗?
为了财产安全,
快去银行注销或者用起来!
幸好我穷到只有一张银行卡

注:素材来源于网络


