日本海关十月一号起,严查跨境电商可能涉及代行进口商的所有进口货物,包含但不限于虚假冒用进口商、海外仓代行进口商、invoice形式发票上进口商和收货地址不一致的货物等一切可能被怀疑涉及三方代行进口商的货物。
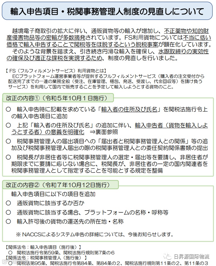
随着跨境电子商务的扩大,邮购货物等的进口增加,不正当药物和侵犯知识产权物品等的走私被多次揭发。对于使用FS的货物以不合理的低价格申报进口,从而逃避关税等的逃税事件日益明显。
在这样的背景下,为了继续确保顺利的进口,确保水岸管制的实效性以及实现适当的课税制度进行了修改。
最近,从令和5年10月1日开始,在进口申报时要求记载的“预进口货物者的住址及姓名”被追加到关税法施行令上的进口申报项目中。
另外,在海关事务管理员的申报项目中追加“申报人与海关事务管理员的关系”等,并附上与海关事务管理员的委任合同相关文件。
※关于制度修改的具体内容,请确认以下参考资料。


【什么是FS(履行服务)货物?】
打算进口的货物,打算利用电商平台运营商等提供的履行服务(一种服务,从接收买方订单到完成交付的一系列业务(订单接收,库存管理,包装,发货,交割,货款回收等)在国内销售。因为大部分海外进口到日本的货物都是直接进入亚马逊FBA仓库或者其他日本当地仓库的。所以,本次通告所说明的应用场景应该是比较明确了。
简单来说,从今年10月1日开始,如果你要采用ACP模式的话,必须要出示货物进口方跟清关代理人的委托合同。
橙色栏中的项目作为通知事项增加: 在进口申报时要求记载的“进口货物者的地址及姓名”将追加到关税法施行令上的进口申报项目中。
另外,在海关事务管理员的备案项目中追加“备案人与海关事务管理员的关系”等,同时需要附上与海关事务管理员的委托合同相关文件。
从今年10月1日开始,如有必要的情况下,中国电商卖家就变成了“輸入申告者”,而且,必须指定日本的相关ACP代理人去委托清关和缴纳关税。原来的进口代行者不能再作为输入申告者了。
此次调整只是增加了ACP流程和部分材料补充,身正不怕影子斜,完全不用担心。而后者只要在经营上是合规的,经得起推敲和资金回溯,也不用特别担心。

ACP+JCT未来将是跨境日本电商大批量进口的唯一合法路径!我司即日起至八月底,免费帮各位跨境卖家无偿办理注册ACP税关事务管理人!!!让您跨境无忧,查验不愁!

