

重庆海关最近发布了25号文,公告称:进口网购备货模式试点商品应为个人生活消费品,电商企业通过公共服务平台向海关提交商品备案信息。负面清单商品不得参与重庆跨境贸易电子商务进口网购备货模式业务,商品备案负面清单包含以下内容:

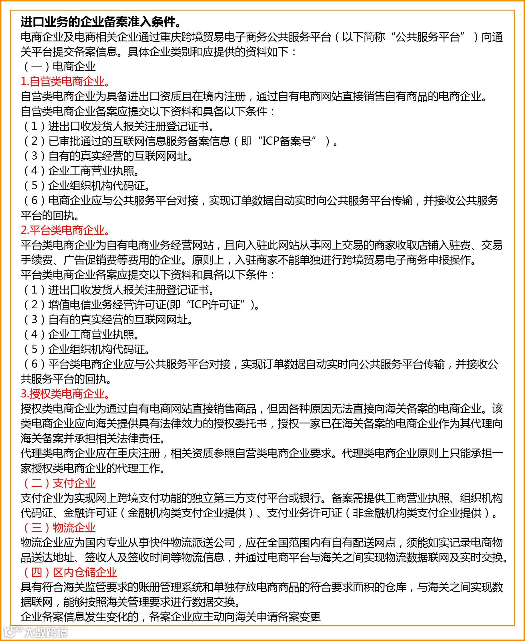
同时,公告还对进口业务企业备案准入条件做了规定:

重庆跨境试点城市是最早获批的跨境试点城市之一,由于地理位置,国际运输和业务开展缓慢,跨境进口业务量一直在7个试点城市后面,但随着一些影响力较大的跨境电商企业的入驻,重庆的跨境电商较之以前越来越受到关注。
费舍尔全国跨境电商战略布局的脚步也走到了重庆,伴着重庆跨境电商发展的脚步,带上我们的技术、我们的经验、我们的激情,也为重庆的跨境电商发展出一份力。

保税仓咨询设计、对接电子口岸软件、自动化系统集成等业务请联系:
地址:苏州工业园区科成路2号瑞苏科技园309室
电话:0512-6507 8967
跨境电商商家入驻杭州保税仓业务请联系:
地址:杭州下沙经济开发区新加坡科技园1幢707-712
电话:0571-8691 8356
跨境电商商家入驻宁波保税仓业务请联系:
地址:宁波江东区国际会展中心10号馆 B4088
电话:0574-8800 1521

