近日,深圳海关所属蛇口海关对一票申报为运动鞋的出口货物进行查验时,在集装箱内查获未向海关申报的烟花爆竹共计890箱。该批烟花爆竹没有按照危险货物要求进行管理,存在极大安全隐患。目前,该案件已移交海关缉私部门进一步处理。

6月16日,海关按照规定对一票申报为运动鞋的出口货柜进行查验。现场关员在查验过程中发现,该集装箱内竟然堆放有各类烟花爆竹890箱,并且没有采取任何安全措施。该批烟花爆竹申报为普通货物试图出口,没有按照危险货物的要求进行管理,给港口作业、仓储、运输带来极大安全隐患。
据介绍,根据相关规定,出口烟花爆竹需经产地海关检验合格,对其危险货物包装进行使用鉴定,并加贴验讫标志,同时,国家对烟花爆竹等易燃易爆危险品的运输、储存等都有严格要求,必须在经有关部门许可的特定口岸进出口。而个别不法分子为了谋取利润,铤而走险采取瞒报、伪报、夹藏等违法手段出口烟花爆竹,给口岸安全带来隐患,海关将加大打击力度。
瞒报烟花爆竹的危害,不仅在于烟花爆竹本身的危害性以及瞒报烟花爆竹后导致各个环节产生危险性,更在于对行业发展、港口运营及国家形象方面的不利影响,其巨大的社会危害性是不言而喻的。因此,希望通过本案的办理,起到警示违法犯罪分子、保护烟花爆竹行业健康发展、服务国际航运建设的最终目的。
再看一则案例
2019年1月2日,看看新闻Knews《案件聚焦》报道,2017年6月22日,上海港公安局接到报警,在上海港码头存放的5个集装箱存在异样。民警接警后立即赶到了现场,竟然发现这5个申报货物为塑料垃圾桶的集装箱里面竟然装满了烟花爆竹。经过进一步调查,集装箱内共含有26种烟花爆竹,共计6000余箱。经鉴定,这批烟花爆竹均为1.4级爆炸品,火药总量约为70余吨,TNT当量为1.8吨位。其威力足以匹敌4枚巡航导弹或者数千枚手榴弹。

虹口区检察院以以危险方法危害公共安全罪对涉案的被告人严某、张某、高某、蔡某等4人提起公诉。据被告人严某到案后供述,2017年他接到一笔中东国家客户的订单,但由于该客户未提供烟花爆竹进口许可证,无法在进口海关提取这些货物,严某便找到中间人帮忙搞定此事。中间人安排张某负责货运代理,张某联系进出口报关代理人高某将烟花爆竹瞒报成普通货物,之后将货物交由运输员蔡某运输至上海港口。
2018年11月28日,上海市虹口区人民法院依法对本案作出了一审宣判:被告人严某犯以危险方法危害公共安全罪判处有期徒刑五年;被告人张某、高某、蔡某犯以危险方法危害公共安全罪均被判处有期徒刑四年六个月。
近年来因瞒报、漏报等问题引起的危险品火灾和爆炸等事故不在少数。实际上近年来各大船公司一直都在反复重申“关于瞒报、漏报、误报危险品处罚的公告”,以及各地海关也都纷纷加大查验力度!但是,全国各地口岸危险品瞒报漏报进出口的事例却依旧屡有发生。再次呼吁广大货主货代,遵守法律法规和行业规范,加强自律,杜绝危险品瞒报的再次发生,以共同确保人安、船安、货安。
近年危险品瞒报惨烈事故
“KMTC HONG KONG”号大火
今年5月25日泰国东部的林查班(Laem Chabang)港口一艘停靠在A2码头名为“KMTC HONG KONG”号的货船上的集装箱发生爆炸并引发大火。也是危险品瞒报伪报!

APL AUSTRIA大火
2017年2月13日,APL旗下6350TEU 集装箱货船APL AUSTRIA发生大火。据悉,调查原因危险化学品瞒报导致。大火燃烧了三天三夜!

MSC Flaminia大火
2012年07月20日,MSC Flaminia在从美国查尔斯顿到比利时安特卫普途中发生火灾并引发爆炸。原因是个别集装箱装载有易燃的危险品,且瞒报未按危险品处理,事故造成两人丧生!

在此提醒广大货代货主们:瞒报一旦被查获,涉事企业不但面临着罚款,更有可能担负刑事责任,相关货代企业一样会受到牵连。不要心存侥幸,为了眼前的些许利益带来更大的损失。
附:部分船公司发布的危险品谎报、瞒报通知
地中海航运

东方海外

长锦商船

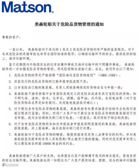
美森轮船

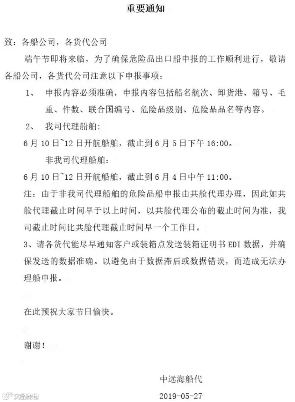
中远海船代

· END ·

TRANSPORT+
诚智物流,运输增值新体验
热线电话:0311-85860999
网址:www.change-logistics.cn
资料来源:船务资讯

