
“为什么高标仓储能够提高物流效率、降低物流成本?”我们从这个问题开始说起。
物流地产为客户提供物流基础设施开发和相配套的专业物业管理服务,属于工业地产领域一个垂直的细分领域。
尽管物流地产是房地产行业的细分领域,但又区别于传统的住宅开发,物流地产是一个更加精细化的业务,涵盖了从设计-建设-采购-招商-资金运营-物业管理等完整的开发经营链条。
上世纪80年代,伴随着供应链管理思想在美国逐步推广,物流地产作为整个物流供应链中的周转物流环节,也由此迎来了快速发展,成为地产行业细分领域的蓝海市场。
本篇报告作为我们物流地产行业的首篇报告,主要侧重物流仓储需求端的探讨,通过对美国物流地产发展历程的梳理,探讨了推动高标仓储需求快速增长的内在动力,并由此对应至中国,对我国未来高标仓储需求情况进行展望及大致判断。
一、企业提效降本诉求是推动美国高标仓储快速发展的核心逻辑
(一)高标仓储能够有效提高物流效率,降低物流成本
美国物流地产在高端制造业快速发展时期兴起,同时在零售连锁化时期得到快速发展,并且在电商兴起和快速发展时期保持高速增长。
尽管,美国物流地产经历了不同发展时期,但企业的物流提效、降本诉求是推动物流地产能够在不同经济发展阶段均保持高速发展的核心逻辑。
为了整篇报告的可读性,我们先提前回答一个问题,即“高标仓储为什么能够提高物流效率、降低物流成本?”,然后再去梳理美国物流地产的发展程。
首先,使用高标仓储能够实现物流规模化,提高物流效应,能够有效降低运输成本。
具体来看,现代高标仓储得益于自身先进和完善的硬件设施,再加上计算机技术、自动识别等新技术的引入,使它能够在供应链管理中充分发挥调配分拨的作用,实现了对整个供应链的信息和资源的整合,为物流规模化提供了可能性,进而大幅提高了物流效益。
以下用一个简化的例子来说明,现代化高标仓储如何提高物流效益。

传统模式下,老式仓库仅进行货物保管,m个相互独立的卖方供货给n个相互独立的买方,整个市场需要进行mn次物流过程。而现代化高标仓储在保存货物之余,还具有分拨调配的作用。
这样,m个相互独立的卖方供货进入现代化高端仓储后,再由高端仓储中心根据物流信息分拨调配至n个相互独立的买方,整个市场仅需进行m+n次物流过程。
并且随着经济的发展,上下游的供应商及客户越呈现多样化,(也即m、n值越来越大),物流规模效应更加明显(本质是一种“共享经济”),物流效率提升也就更加显著(货车空载率下降,运输货物周转能力及运输效率提升)。

从成本角度看,物流规模化有效提升了运输效应,同时高标仓储网络化的布局有利于缩短运输半径,对运输成本起到明显降低作用。


(二)企业降本提效诉求带动了美国高标仓储高速发展
进入70年代,美国经济陷入滞涨泥潭,经济发展放缓,物价上涨,居民失业率上升。受1973年石油危机冲击的影响,美国作为一个石油消耗大国,其经济在1974、1975年甚至出现负增长。

同期,随着日本、欧洲等国家则从二战重建后的再度崛起,美国出口受到挑战,而进口却不断增加。这一时期,美国企业除了要应对低迷的国内经济环境,还要面临来自欧日国家的竞争。

这种背景下,进入80年年代,美国企业开始考虑挖掘商品流通领域的潜力,对物流提效、降本的诉求愈加强烈,带动了物流供应链开始独立并且呈现专业化发展,第三方物流企业应运而生(多个美国第三方物流龙头企业均诞生在75年代之后)。
企业通过将运输、仓储等物流环节外包给更专业的第三方物流公司,以达到节约成本和提高效率的目的,间接地推动了现代仓储需求的快速发展。

从实际情况来看,第三方物流广泛参与到社会生产中,确实带来了物流成本的降低。1981年以来,美国物流成本占GDP比重持续降低,占比由80年代初期的16%降低至目前的8%-9%。
第三方物流能够降低物流成本的主要原因在于使用高标仓储能够极大降低物流成本中的运输成本及仓储成本(从实际情况来看,80年后美国运输成本及仓储成本下降趋势确实更为明显)。

我们认为运输成本的下行主要源于物流规模化,货车空载率下降,运输货物周转能力提升,加快了运输效率,同时高标仓储网络化的布局有利于缩短运输半径,进一步降低运输成本。
而仓储成本的降低在于尽管使用高标仓会提高租金成本,但其能够极大提高企业存货周转率,进而推动仓储成本的降低(存货周转率的提高也降低了库存资金占用率)。
实际上,自上世纪80年代起,美国物流地产便开始呈现高速发展,尽管后来,随着经济发展及经济结构的变化,物流仓储下游需求结构也发生了变化。
但我们需要指出的是,无论是工业物流(高端制造业)还是消费物流(零售连锁化及电商)其对高标仓储需求旺盛的本质原因均在于提高物流效率、降低物流成本的内在诉求,这是推动物流地产高速发的内在核心动力。

当然,需要指出的是,政策配合推动也是物流地产发展的不可或缺的推动力。
美国在80年代相继放开了对航运、铁路、公路等货物运输领域的管制,在政策推动下,民间资本大量进入物流领域,从供给端极大地促进了物流及物流地产的发展。

二、美国高标仓储需求结构伴随着经济结构变化而发生变化
(一)制造业
从80年代开始,为了提高物流效率,降低成本,越来越多的企业主动进行物流系统的改善。
美国田纳西大学的物流学教授John Iangley于1997年对制造业的调查报告显示,五大产业已经普遍使用第三方物流服务,计算机产业、消费制造业使用第三方物流比例分别高达83.3%、87.5%。
对于制造业而言,第三方物流公司为制造业提供专业优质的物流服务,可以在采购配送、生产加工、销售配送多个环节上提高制造业供应链效率,帮助企业降低成本。
到了90年代,随着计算机技术的发展,美国计算机及电子等高端制造业步入快速发展阶段。我们以计算机、电子、电气设备及汽车业产值来代表高端制造业的产值,可以发现其在整个制造业中占比不断提高。

这类受益于科技发展而兴起的高端制造业的强劲增长,也成为推动物流服务的需求增长的重要因素。以计算机及电子行业为例,在1991-2000年间,行业年均复合增长高达28.8%。
不仅行业自身发展快会带来对物流的增量需求,更重要的是高端制造业本身对于提效降本的需求更为强烈:
一方面,产品结构逐渐复杂、零部件品类更多,所涉及到的上下游生产商、供应商、批发商也随之增多,需要利用第三方物流实现物流规模效益;
另一方面,从市场需求来看,计算机及电子类产品更新换代比传统工业品更快,消费者更愿意追求新兴潮流的产品,这要求企业加快供应链反应速度,提高存货周转率,从而降低成本。
所以,在这一时期乃至将来更长的时间,高端制造业都将是物流增量需求的主要来源,推动现代高标仓储设施的增长。

以戴尔公司为例,它是全美最大的计算机集团,通过将物流外包给FedEx、DHL等第三方物流公司来实现整个供应链的运作。

传统情况下,众多供应商以不同货运途径将零部件运送到戴尔工厂,这种模式效率低而成本高。而采用第三方物流之后:
首先,FedEx作为大型第三方物流公司,在全球拥有覆盖范围广的网络,戴尔可以充分利用FedEx在全球的网点,从而极大降低戴尔在各个市场之间的平均运输成本。
其次,在第三方物流的每个网络节点都对应着物流分拨中心。通过中转仓储,戴尔和供应商实现物流信息的共享,供应商根据需求信息决定是否还需要向中转仓库。
总的来看,美国物流业高度发达,很多第三方物流公司都可以提供全面专业的工业物流服务。目前美国大部分制造业企业选择将物流业务外包给第三方物流。

正是制造业的不断发展,企业提效降本的需求强劲,拉动了物流服务需求的增长,进而催生对高端物流仓储的需求。这种需求伴随制造业发展而持续增长,成为美国现代高端仓储发展的动力。
(二)零售业
60、70年代,数据显示,美国零售业中单店经营所占比重从1963年的63%下降到1977年的52%。与此同时,美国100个以上的大型连锁店所占比重则从15.8%上升到26.9%。
传统零售业在连锁化进程中,通过在多家连锁店中间设立物流中心、实行自我配送的方式,打破流通分割的格局,改变单店经营自设仓库及流通分散的落后状态,提高物流规模化程度,降低零售企业的边际成本。


伴随着传统零售业连锁化程度的加深,对物流仓储的需求也随之加大,现代仓储行业得到进一步的发展。
80年代后,零售业竞争加强,行业集中度不断提升,进一步带动了对高标仓储的需求。这是由于:
一方面,大型连锁零售商广泛的网络化布局、商品种类的愈加繁多,使得连锁零售企业寻求物流规模化,降低物流成本的诉求强烈;
另一方面,高标仓储配合自动化、智能化硬件设施,可以实现多个连锁店的库存信息实时共享,进而提升货物周转效率、缩短存货在库时间。

1962年成立的沃尔玛,其竞争策略最大的特点就是利用强大的仓储配送中心降低成本,进而降低售价。
利用高补货频率来维持低存货量,既可以节约存贮空间又降低了库存成本,相比行业平均5天一次的补货频率,沃尔玛分店货架的补货频率达到2天一次。随着业务扩张,沃尔玛逐渐在全球范围建立了完善的物流体系。
到2010年,沃尔玛在全球拥有267个物流配送中心,配送中心的平均面积为10万平方米。

网络化的物流体系,加上专业化的物流管理,使沃尔玛最大限度地降低了商品库存和在途时间,大大提高了商品的运转效率,从而在激烈的竞争中占得先机。


(三)电商
在线购物兴起于20世纪90年代,进入21世纪开始快速发展。16年全球范围内,电商尽管仅占整体零售额的8.6%,但整个行业已经居于相当的规模,15年全球电商销售额已经超过1.5万亿美元。

作为电子商务起源最早和目前较为成熟的国家,美国市场上电商销售额持续保持快速上涨趋势,过去5年美国电商销售额平均每年增长速度为15.35%,在线零售占整体零售额的比重也持续增加,15年达到10.6%,相比11年约提高4个百分点。

相比于传统零售,线上零售具有不同的商业特质,比如基于追求消费者用户体验而衍生出的更广泛的产品种类、更大的库存水平、更大的出站舱位需求以及更多的逆向物流(过程返回)。
这些需求进而促使电商在选择物流地产合作商时,更加注重物流设施外在区位优势和内在仓储条件的选择。

首先,在物流地产区位的选择方面
为了提高配送效率,增加消费者用户体验,电商需求的物流设施需要在距离终端消费者更近的中心区位落户,更强调靠近或处于人口集中的地区。
另一方面,基于对成本的控制,电商往往也倾向于选择劳动力成本低、或者能提供税收优惠的地区租赁仓储设施,如美国电商不仅集中分布于城市或区域中心,也分布在美国中部的一些税收优惠地区,如印第安纳波利斯和哥伦布市。
其次,在仓储条件的选择上
美国第一大物流设施供应商安博公开资料称,该公司电子商务客户多倾向于使用定制开发的物流设施。电商的运营规模、产品类型、产品价值和销售模式(如:纯粹的线上销售或全面销售)等都影响着物流设施需求的类型。
除了需求类型之外,即使都是电子商务行业,不同客户租赁面积需求也差
异较大,小到1万平方英尺,大到100万平方英尺。
对于物流设施质量的要求更高推动了电子商务客户群对现代高标仓储的需求(传统物流因其周转效率慢、人工效率不高、智能化程度低等特点,已经很难满足电商对物流设施的要求)。
目前,美国市场上,电商已经成为使用高标仓储的主要客户群之一,电子商务正成为促进物流地产需求提升的越来越重要的驱动力。
另一方面,美国物流地产巨头安博公布的数据表明,相比于传统零售商,电商每达到十亿美元的销售额需要约126万平方英尺物流设施面积,需求量是传统零售商的三倍。未来电商的快速发展将推动对高标仓储需求的增加。


三、从美国经验看中国物流地产
(一)中国现代仓储现状
根据世界银行发布的LPI(物流景气指数)来看,我国与美国在物流业还有很大差距。从物流成本占GDP比重来看,美国保持在8-10%之间,而我国却高达18%,还有很大的缩减空间。
在2008年金融危机之后,中国企业对于降低物流成本的诉求更为强烈。而从美国经验来看,驱动现代高端物流仓储增长的动力,直接来源于企业对物流服务需求的增加。
因此,我们认为受益于物流服务的进一步发展,未来现代高端仓储设施随之也存在极大潜力。

从目前物流仓储的存量来看,我国现代高端仓储尽管发展迅速,但是总量上与美国相比仍然较低,人均占有现代高端仓储面积更是差距巨大。
根据世邦魏理仕数据,截至2015年第二季度,美国高端仓储总量3.7亿平方米,人均高端仓储面积高达1.17平方米;而我国高端仓储总量为0.2亿平方米,人均高端仓储面积仅0.015平方米。
而从供给结构来看,现代高端仓储占物流仓储总量的比例偏低。截至2015年第二季度,我国高端仓储设施总量2000万方,仅占仓储总量的2.33%,远低于美国20.9%的占比。

从供给格局上看,目前我国物流仓储设施的供应主体以外资为主,前十大供应商中有6个外资供应商,分别为普洛斯、嘉民、安博、丰树、维龙及盖世里,合计市场份额占比高达79.10%。
而内资供应商仅有宇培、宝湾、易商及新进入的平安,合计市场份额仅为20.80%。未来随着内资开发商实力增强,对物流地产项目开发运营经验逐渐积累,凭借自身的本土化优势,预计未来内资物流地产商的份额有望提升。

(二)中国物流地产未来展望
通过对美国现代高标仓储需求推动因素的研究,结合我国物流地产发展现状,我们认为未来我国高标仓储的需求增长将来源于以下几个方面:
1. 高端制造业使用社会化物流比例的提升将间接推动现代仓储需求增加
早在80年代,中国就从日本引入了物流业,但是国内企业当时还缺乏对现代物流的认识,没有“现代物流能够提高效率、降低成本”的观念。
同时,巨大的廉价劳动力优势使得企业对于物流成本还不敏感,物流水平低在当时还不会导致竞争劣势,这些因素都导致了企业在使用物流外包服务时一直比较保守、意愿不高。这种环境下,80年代中国制造业企业多数选择自建物流。

进入21世纪后,中国制造业生产商品的档次和附加值不断提高,从以前的纺织品、玩具、鞋服等低附加值产品,向手机、电脑、装备制造等高附加值产品转型升级。
高端制造业因其自身资金密集、产品结构复杂等特征,过高的库存或者太慢的存货周转,都会对其资金链造成压力,因而存在对物流服务强烈的需求。
专业的第三方物流所提供的物流服务,可以帮助高端制造业策划实施物流管理,提高企业存货周转率,降低库存水平,减少物流开支。

我们认为,在中国第三方物流业的发展不断深入、“物流”概念逐渐为企业接受的趋势下,未来高端制造业企业也会转向使用第三方物流服务,从而推动对于物流设施的需求。
2. 传统零售连锁化程度提升+电商快速发展是推动现代仓储需求的主要动力
20世纪90年代以前,中国零售市场上百货商店长期占据着主导地位。近年来,随着消费者需求的变化和零售市场竞争的加剧,大型连锁超市、便利店、专卖店等新型零售业态得到快速发展,成为中国零售业规模扩大的主要动力。

在传统零售商行业,从美国经验来看,伴随着连锁化程度的提升,大型零售企业对高标仓储需求也快速增长。而目前我国零售连锁化程度较低,仅为10%,远低于美国的65%,未来连锁化程度存在一定提升空间。
同时,由于我国第三方物流起步晚仍不成熟,目前大多连锁超市采用自建物流配送中心的方式。行业集中度低、门店密度小使得超市自建配送中心的空置率高于30%,规模化经济效益难以实现。
但是,从近年来并购数据来看,我国2015年批发和零售业发生并购的个数达88起,披露交易总金额达到1569.69亿元,较2014年批发零售业并购21起、涉及交易额70.99亿元的情况大幅提升,国内零售行业或已进入新一轮整合并购高潮期。
连锁零售企业以联合采购,规模配送为运行基本特征,行业集中度提升,将带动仓储物流等相关供应链基础设施的需求进一步提升。

另外,受电商平台的冲击,传统零售商也开始转向线上拓展,以加速线上线下的融合,这种泛渠道的发展趋势也将引导原有传统零售商的物流体系向更加高效的物流体系转变,推动高标仓储需求的增长。

对于在线零售商(电商)行业,由于终端客户物流体验至关重要,电商行业对物流提效的诉求更高,传统物流因其周转效率慢、人工效率不高、智能化程度低等特点,已经很难满足电商对物流设施的要求,因此也催生了更多的现代高标仓储需求。

目前,我国已成为交易额超过美国的全球最大线上零售市场,网络购物也成为推动中国电子商务市场发展的重要力量,预计未来一段时间仍会继续保持增长趋势。
电子拍卖平台易趣网于1988年的诞生标志着电商的起步,在线零售巨头的淘宝网于2003年成立,我国的电商进入了快速发展阶段。之后,中国电子商务交易规模一直保持较快增速,年增速平均为 GDP(7%-9%)的2-3倍。
中国的网络零售额在2004年至2013年间复合年增长率达到80.5%,预计2006到2017年11年间复合增长率将达到63%。
目前我国目前的互联网用户约为7.1亿,互联网使用渗透率达52.1%,其中
69%的用户是网购群体。

随着中国线上零售规模的持续扩大,电商及第三方物流行业带动了高端仓储快速发展。
中国线上零售市场最早开始于C2C,随后B2C后来居上,2015年,B2C销
售额首次超过C2C,占比51.9%。
在物流方面,由于自建自营物流存在拿地难度高、承担资本投入大、时间成本高以及运营成本较大等问题,一些大型B2C电商巨头会选择直接向物流地产商定制或租赁高标仓储,并形成规模效应,因此B2C电商的自建比例不会过高。

但对于中小型B2C以及C2C电商而言,考虑到自身很难形成物流规模效应优先选择使用第三方物流平台,进而间接推动对现代仓储的需求。
同时,中国在线零售市场目前以及未来一段时间继续使用低价营销策略,短期促销带来的集中性消费将形成间歇的货物配送高峰,令物流需求的波动性以及不确定性提升,自建自营物流的经营风险提升。
在这样的情况下,对于中小型电商企业以及计划短时间内扩张市场份额的平台电商,社会化及专业化的第三方物流和定制或租赁高端仓库成为必然选择。

展望未来,随着中国在线零售整体规模的继续扩大,电商及其带动行业将会驱动高端仓储快速增长。
一方面,来自电商对现代物流仓储设施的直接需求不断增加;
另一方面,通过电商行业与第三方物流市场联动发展的传导作用间接也会推动民营物流行业对现代仓储的需求。
四、两个值得关注的问题:政策支持以及自建仓储的漏斗效应
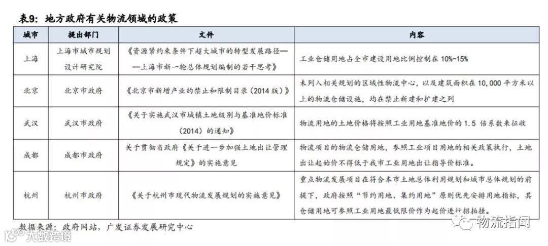
(一)政策面:顶层政策利好物流地产,但关键看地方落实情况
通过对美国物流市场的发展梳理,我们发现政府对于物流领域的支持性政策,是推动行业发展不可或缺的动力。
实际上,我国从本世纪初以来,中央层面上出台了一系列的物流领域支持政策,涉及目标规划、税收优惠等多个方面。
但具体到物流地产领域,我们认为关键看地方的落实情况。
由于物流地产地价便宜、且对地方经济、税收没有明显的带动作用,各地方政府在对仓储土地的供应上,积极性不高,即使土地出让也常常设置了较为严苛的出让条件,比如在项目容积率、单亩投资强度以及单亩税收等多个方面均设置了硬性要求。(如何获取足够多的土地储备是切入物流地产领域的关键能力之一,政府一手地供应偏少,导致越来越多的物流地产开发商寻求二级市场并购获取项目资源)。

(二)自建仓储的漏斗效应
我们认为,未来企业会更多地选择租赁仓储,自建仓储对需求的漏斗效应并不明显,企业仅会出于对渠道网络的布局需求,在关键市场节点进行少比例的自建。
物流仓储本质上属于重资产,如果选择自建,则意味着较高的固定成本和资金占用。
当企业自建仓储,需要投入大量资本,一定程度上会分散企业原本要投入到主营业务的资源,降低了整个自身资金的利益效率。
一方面,自建仓储涉及到设计-建设-采购-物业管理等精细化的专业工作,作为非专业的物流地产运营商,其运营能力有所欠缺。
另一方面,如果借助于物流地产商在各地的物流仓储网络,企业可以很快实现在各个地区的布局,从而迅速建立起自己的渠道网络,对自身的业务扩张起到积极的推动作用。
从具体的实例来看,例如,美国亚马逊的物流仓储中心就是以租赁为主,而自建比例极低,对于亚马逊而言,自建更多地是为了在关键渠道节点布局。
而以我国的京东为例,尽管其在15年及之前,用于自建仓储的拿地规模呈现快速增长,但在这一趋势在16年发生了明显变化,其拿地规模出现较为明显的萎缩。
于此,同时,京东则是普洛斯最大的客户之一,从2011年到2014年,京东租赁普洛斯的仓储面积达到35.8万平方米,年均复合增速达137%,覆盖了全国10个城市。

五、我国未来高标仓储市场规模预测
我们摒弃了通过对各下游细分行业分别预测对现代仓储的拉动需求(涉及到对各个细分行业本身增速的预测,反而存在一定的不确定因素),而是从整个社会生产的物流成本未来必将趋势性降低的角度切入,并且我们认为,物流成本的降低必然是伴随着高标仓储占仓储总量比例的提升。据此,核心假设:
1.(高标仓储与低标仓储之比值)与(物流成本与GDP之比值)成反比
在前面我们已经指出,高标仓储的使用对整体社会提高物流效率、降低物流成本起到明显的推动作用,而对应到数值来看,也就是(高标仓储占低标仓储比值越高,物流成本占GDP比值将会越低,两者之间呈现一定的反比例关系。
2.保守估计低标仓储保持年均10%的增长
根据戴德梁行数据,我国仓储扣除高标仓储以外的低标仓储面积从2010到2015的年均复合增长率为20%。
考虑到2013年后,低标仓储面积增速持续下降至15%这一趋势。未来5年内,随着企业转向对高标仓储的建设,低标仓储面积增速恐进一步下降,我们保守估计低标仓储保持年均10%的增长。
3.2020年,我国物流成本占GDP比值降至15%
根据美国物流成本占GDP比重的变化,1981-1985年,是美国政府对物流领域的政策推动期, 美国物流成本占GDP比重快速下降了5个百分点。而在之后的时间里,基本保持着每5年降低1%的降幅。
故我们预计到2020年,我国物流成本占GDP比值降至15%(我国目前物流成本占GDP比值在16%)。

由以上假设,得到测算结果:到2020年,我国高标仓储面积将达到1.47亿平方米。而供给端,考虑到一方面政府供地偏少,加上行业较高的进入壁垒(对参与者的拿地能力以及运营管控能力要求较高),未来供给不会爆发式增长,行业供需关系不会突然发生逆转,行业供需格局长期趋好,行业高景气度持续可期。

信息来源:物流指闻
版权说明:
版权归作者所有,转载内容仅供读者参考学习,如您认为内容对您的知识产权造成了侵害,请立即告知,我们将在第一时间核实处理,谢谢您的理解配合。
微信号:LGXDWL

长按二维码关注临港现代物流

