大数跨境
0
0

行业头条:阿里拟增持申通股份,再签购股选择权协议;苏宁上半年营收1346亿,利润同比减少66.74%;中国邮政再发人事变动

行业头条:阿里拟增持申通股份,再签购股选择权协议;苏宁上半年营收1346亿,利润同比减少66.74%;中国邮政再发人事变动 临港物贸
2019-08-01
1
导读:行业头条:阿里拟增持申通股份,再签购股选择权协议;苏宁上半年营收1346亿,利润同比减少66.74%;中国邮政再发人事变动
头条一

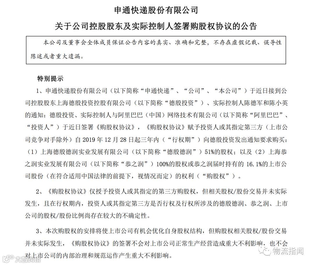
【申通股东与阿里签署购股选择权协议】


7月31日,申通快递发布公告称,其控股股东及实际控制人与阿里巴巴签署一项购股权协议。根据该协议,在控股股东锁定期满后的三年内,阿里巴巴或其指定第三方拥有购买申通部分控股股东股权,或其持有的部分申通股份的权利。


市场人士称,购股权安排是投资领域常用的投资方式之一。如果这项购股权最终得以全部行使,阿里巴巴或其指定第三方将会购入德殷德润51%的股权、恭之润100%的股权(或恭之润持有的16.1%的申通股份)


申通表示,本次交易安排有利于帮助申通完成信息化、智能化迭代升级。


头条二

【苏宁上半年营收1346亿,利润同比减少66.74%】


7月31日,苏宁易购发布2019年半年度业绩快报。数据显示,上半年,营业总收入为1346.18亿元,同比增长21.63%;营业利润13.09亿元,同比减少77.24%利润总额为19.73亿元,同比减少66.74%;归属于上市公司股东的净利润为21.39亿元,同比减少64.37%;基本每股收益0.2328元,同比减少64%。


整体来看,上半年商品销售规模为1842.15亿元,同比增长21.80%;线上平台商品交易规模为1121.5亿元,同比增长26.98%,其中自营商品销售规模796.95亿元,同比增长25.6%开放平台商品交易规模324.55亿元,同比增长30.5%。


零售业务方面,报告期内新增运营苏宁易购广场1个,储备4个苏宁易购广场项目;报告期内完成对37家万达百货门店的收购,将更名并升级改造为苏宁易购广场。截至2019年6月30日公司运营苏宁易购广场54个,储备苏宁易购广场项目8个。


同时,上半年,苏宁持续推进苏宁小店经营模型的优化,上线“苏宁邮局”、“小店云超”、“小店拼团”、“苏宁菜场”、“小店预售”等产品,加强社区拼团服务“苏小团”建设。报告期内,苏宁新开1626家苏宁小店(含迪亚天天),调整关闭苏宁小店435家(含迪亚天天)。截至6月30日苏宁小店及迪亚天天自营店面合计5368家,迪亚天天加盟店42家。


物流基础设施建设方面,苏宁加快物流仓储的储备,摘牌合肥大连绍兴等10个城市物流仓储用地,上半年新增扩建5个物流基地,截至6月30日,苏宁已在41个城市投入运营50个物流基地,在18个城市有23个物流基地在建、扩建。此外,为进一步提高生鲜冷链仓服务范围,支持生鲜业务的发展,截至报告期末,共投入使用46个生鲜冷链仓,覆盖218个城市。


服务能力建设方面,物流配送“半日达、准时达”等时效产品覆盖范围持续增加,围绕苏宁生态布局,推进即时配服务,截至6月30日即时配服务覆盖城市数量88个。天天快递通过对分拨中心自动化升级改造,加强其加盟网络与售后县级服务网点的融合,优化干线运输实现网络时效提升,从而带来天天快递运营效率提升。


头条三

【德邦快递提出家具大件快递专业解决方案】


7月30日,由德邦快递、新浪家居联合主办,以“供应链4.0时代,家居企业该如何应对”为主题的2019家居创新产业峰会在上海成功举办。此次峰会德邦快递销售与客户管理本部总裁陈海龙、德邦快递大件快递市场本部总裁常亮、乐居家居总经理兼新浪家居总经理魏晓飞、中国建筑装饰协会副会长张京跃、上海市家具行业协会秘书长李霞及上百位家居企业代表出席会议。


2018年德邦快递开始正式转型大件快递,并探索家居物流解决方案。“20多年的行业积累,让德邦快递建立起了家居物流的一站式解决方案,覆盖了仓储、干线、配送、调拨、逆向、客服、数据、金融在内的全供应链环节,为家居行业的产业升级提供全方位的支持,为消费者提供全新的服务体验。”陈海龙说。


针对家居物流大件送货难、破损高、异常多等难点,德邦快递推出大件快递3.60产品;上至60公斤100%免费上楼、包接包送,并且大小件可以齐发,旺季不限收;针对家居物流的安装需求,德邦快递特别推出送装一体服务,德邦快递是业内首家自建送装团队服务的快递企业,目前已经实现全流程自营;针对家居物流个性化需求,德邦快递推出家居物流定制,如,为家居产品提供定制化包装服务,全流程专职客服一对一服务等。除此之外,德邦快递还积极引进AR量方、外骨骼机器人、数字孪生中心、无人驾驶货车等新科技应用于家居物流的各个环节,大大提升家具大件服务的效率和质量


据德邦快递大件快递市场本部总裁常亮介绍,仓储方面德邦快递从2016年的8万㎡到2019年的80万㎡,复合增长215%,并且仓储系统基本上实现了数据化的管理;运输方面,德邦快递具备了To B的全网干线运输能力,供应商有1000多家,每年实际整车运输业务约10万次;服务方面,德邦快递打造自营的送装团队,率先锁定了北京、上海、广州深圳杭州南京苏州宁波成都天津十个城市,且送装师傅全部按照宜家标准培训。


德邦快递还领先行业推出齐套配送的概念“以前买一个订单,就是分批次到消费者那里,现在已经有像索菲亚等等的都已经给德邦快递提出了这个需求,德邦快递已经开始完善这方面的服务了。”常亮说。德邦快递目前拥有2.4万家网点,区县覆盖率96%,乡镇覆盖率94%,自有车辆11328台,全国分拨中心146个,中转场操作面积149万m2,能够实现全国网点的高效连接,真正做到“家居发德邦,安全有保障。



头条四

【浙江省2019年无车承运物流试点企业公示】


近日,浙江省交通运输厅发布《关于继续开展无车承运物流试点工作的通知》,要求浙江省公路与运输管理中心开展了2019年省无车承运物流试点申报工作。


经过地市遴选、省无车承运试点企业运行监测平台数据监测、管理部门现场考察、专家评审等环节,共确定58家省无车承运物流试点企业。


其中,杭州有11家,宁波有15家,温州3家,嘉兴2家,湖州4家,绍兴1家,金华5家,衢州4家,舟山8家,台州2家,丽水1家,义乌2家。



头条五

【罗宾逊全球物流企业2019年二季度净收入6.95亿美元】


7月31日消息,罗宾逊全球物流公司(C.H. Robinson)公布了2019年第二季度财报,数据显示,二季度总营收39亿美元,净收入6.95亿美元。其中,卡车运输营收3.7亿美元,LTL业务营收1.2亿美元,多式联运业务营收630万美元。


C.H.Robinson首席执行官鲍勃·比斯特菲尔德(Bob Biesterfeld)表示,我们将继续改善营运资本,再加上盈利增加,使我们能从营运中产生接近2亿元的现金流量,并增加对股东的现金回报。


据了解,在今年3月份,罗宾逊全球物流曾宣布,其已于2019年2月28日完成对西班牙货运代理公司The Space Cargo group收购,继续扩大全球网络。此次收购大约花费了4200万欧元(约4800万美)的现金。


此外,4月份的时候,罗宾逊又宣布其位于中国上海外高桥自由贸易区的保税仓库正式投入运营,辐射范围可至整个华东区甚至全中国的物流服务及分拨中心。


信息来源:物流指闻

版权说明:

版权归作者所有,转载内容仅供读者参考学习,如您认为内容对您的知识产权造成了侵害,请立即告知,我们将在第一时间核实处理,谢谢您的理解配合。

微信号:LGXDWL

长按二维码关注临港现代物流

【声明】内容源于网络
0
0
临港物贸
临港物贸平台统筹洋山特殊综合保税区、上海南港、临港物流园“区、港、园”一体化发展,聚焦特殊经济功能区、特殊综合保税区“双特”战略,围绕新型国际贸易、高端航运、保税维修、保税研发等方面,构建“物流+、贸易+、金融+、服务+”新发展格局。
内容 2208
粉丝 0
临港物贸 临港物贸平台统筹洋山特殊综合保税区、上海南港、临港物流园“区、港、园”一体化发展,聚焦特殊经济功能区、特殊综合保税区“双特”战略,围绕新型国际贸易、高端航运、保税维修、保税研发等方面,构建“物流+、贸易+、金融+、服务+”新发展格局。
总阅读349
粉丝0
内容2.2k