
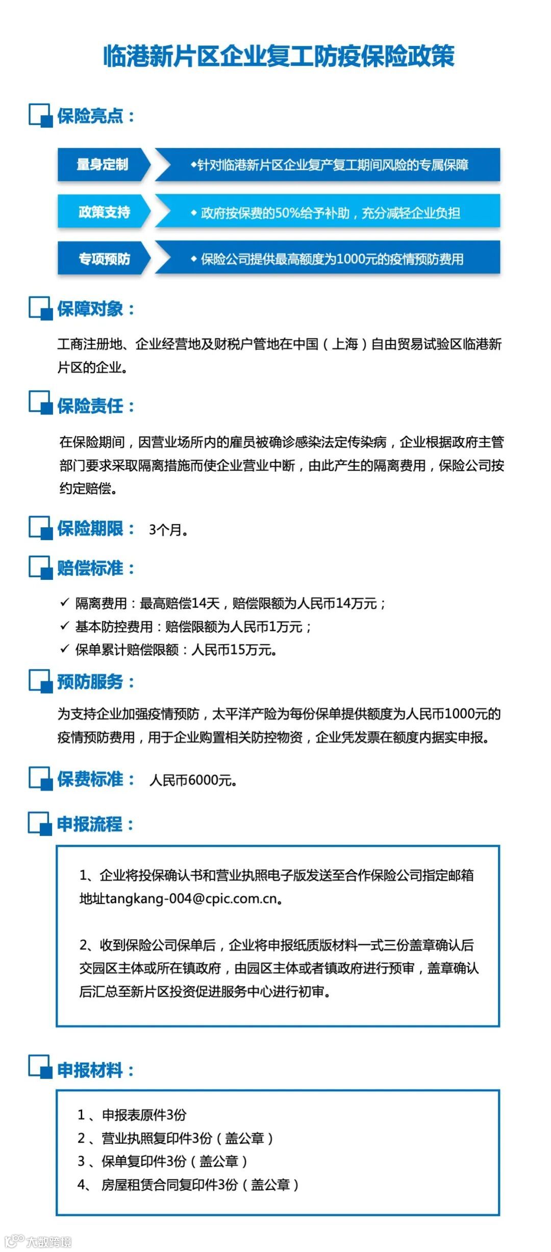
为保障企业顺利复工复产,临港新片区特推出针对新片区企业复工复产期间风险的专属保险政策。保险期限为3个月,费用6000元(RMB),政策补贴3000元(RMB),企业可持防疫物资发票报销1000元(RMB),企业实际支出2000元(RMB),即可享受最高保额15万元(RMB)的防疫保险保障。


临港物贸
为保障企业顺利复工复产,临港新片区特推出针对新片区企业复工复产期间风险的专属保险政策。保险期限为3个月,费用6000元(RMB),政策补贴3000元(RMB),企业可持防疫物资发票报销1000元(RMB),企业实际支出2000元(RMB),即可享受最高保额15万元(RMB)的防疫保险保障。

