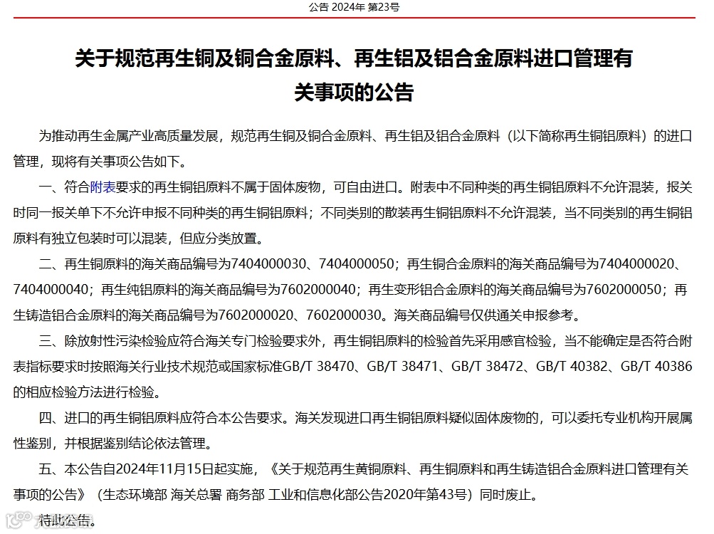
近期,生态环境部联合海关总署、国家市场监督管理总局等六部门一起更新发布了第23号公告《关于规范再生铜及铜合金原料、再生铝及铝合金原料进口管理有关事项的公告》
在这则公告中主要透露出四方面信息:
1,申明符合要求的铜、铝再生原料,在进口过程中不再属于固体废物。但在进口过程中不允许铜和铝进行混装,必须全部为再生铜或者再生铝。铜和铝项目下不同类别的原料也不可以散装混合,比如:铜米和铜管不能散装混合,可以分别独立包装同一批进口。
2,对比2020年第43号公告,将可进口的再生铝原料不再统一归类到“铸造铝合金原料”,而是划分为“纯铝原料”“变形铝合金原料”及“铸造铝合金原料”三类。将可进口的再生黄铜原料更新为“铜合金原料”。
3,增加了再生铜、铝原料的进口申报HS编码,包括7404、7602章节。
4,对再生铜铝原料的检验要求降低,明确首先采用感官检验,对不明确是否符合标准要求的货物再进行检测,即感官符合的原料可能不再进行检测。
根据公告内容来看,是很大程度上拓宽了再生铜铝等原料的进口限制,增加了其进口的原料种类。
哪些再生铝可以进口?
再生纯铝原料
海关商品编号为 7602000040,需符合公告附表中的性能指标要求,不属于固体废物的情况下可自由进口。
再生变形铝合金原料
海关商品编号为 7602000050,同样要满足公告附表规定的性能指标,符合要求则可进口。
再生铸造铝合金原料
海关商品编号为 7602000020、7602000030,按照《再生铸造铝合金原料》(GB/T 38472-2019)等相关国家标准,符合其标准细则规定的再生铸造铝合金原料可进口 。其具体分类包括铸件、再生铝锭、铝块等5.
在原再生铸造铝合金原料基础上,新增再生变形铝合金原料、再生纯铝原料两个类别。新规规定铝或铝合金实物量不小于91%,夹杂物不大于0.8%。
哪些再生铜可以进口?
再生铜原料
海关商品编号为 7404000030,需符合《再生铜原料》(GB/T 38471-2019)国家标准,不属于固体废物的情况下可自由进口。
再生铜合金原料
再生铜合金原料:海关商品编号为 7404000020、7404000040 ,需符合《再生黄铜原料》(GB/T 38470-2019)等相关国家标准,符合其标准细则规定的再生铜合金原料可进口 。
新规定要求铜线、混合铜料里,铜实物量不小于97%,加杂物不大于0.8%;铜米要求实物含量不小于98%,加杂物不大于0.8%。
将再生铜原料更改为再生铜合金原料,类别由原来的四类调整为两类,分别是块料、屑料,并增加了再生青铜原料、再生白铜原料、再生高铜原料名称。同样,新规规定块料、屑料铝铜合金实物量不小于95%,加杂物不大于0.8%。
青岛诚业国际物流是专注于进出口贸易二十三年的综合服务商,也是海关首批AEO高级认证企业、全国优秀报关企业。拥有一支经验丰富、专业素质高的团队,熟悉再生铜、铝进口业务的各个环节。从运输到报关、仓储,团队成员都具备扎实的专业知识和丰富的实践经验,能够为客户提供高效、优质的服务。
注意事项
不同种类的再生铜铝原料不允许混装,报关时统一报关单下不允许申报不同种类的再生铜铝原料,不同类别的散装再生铜铝原料不允许混装。当不同类别的再生铜铝原料有独立包装啥可以混装,但应分类放置。
END
⭐往期精彩⭐

