随着大家生活水平提高和消费需求多元化,进口水果也越来越多地走进千家万户。炎炎夏日,正值水果进口的旺季。
近期,海关总署也发布相关公告,允许进口智利鲜食柑橘、美国鲜食蓝莓和美国鲜食鳄梨。
5月15日,海关总署发布2020年第67号公告,允许进口智利鲜食柑橘。
5月13日,海关总署发布2020年第64号公告,允许进口美国鲜食蓝莓。
4月26日,海关总署发布2020年第60号公告,允许进口美国鲜食鳄梨。
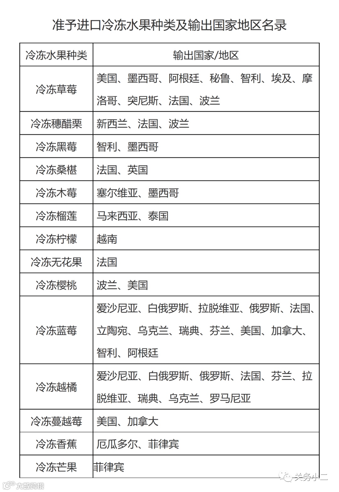
2020年5月15日,海关总署更新了《准予进口新鲜水果种类及输出国家地区名录》和《准予进口冷冻水果种类及输出国家地区名录》。

一、准予进口新鲜水果种类及输出国家地区名录(2020.05.15更新)
根据海关总署2020年5月15日发布的最新名录,截至目前,共47个国家/地区新鲜水果种类获得我国检验检疫准入。





二、准予进口冷冻水果种类及输出国家地区名录(2020.05.15更新)


公众号下方点击“行业信息”,选择“准入水果”,获取中国海关准入的进口水果大全。

本文转自关务小二

