
11月28日,海关总署发布两条重要公告:177号公告、178号公告
第一条公告:177号公告关于执行海关AEO认证新标准,将于2019年1月1日实施。通过要同时具备三个条件,不是原来的两个条件了。
第二条公告:178号公告关于实施海关企业信用管理办法,在海关总署令第237号上新增9条规定。
海关总署公告2018年第177号
(关于公布《海关认证企业标准》的公告)
现将《中华人民共和国海关企业信用管理办法》(海关总署令第237号)配套执行的《海关认证企业标准》(含通用标准和进出口货物收发货人、报关企业、外贸综合服务企业单项标准)予以发布,自2019年1月1日起施行。海关总署公告2014年第82号同时废止。
特此公告。
附件: 1.海关认证企业标准说明
2.海关认证企业标准(高级认证—通用标准)
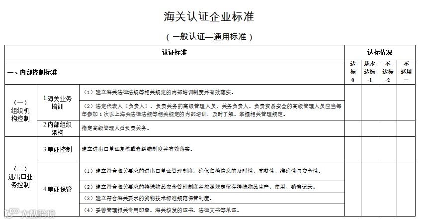
3.海关认证企业标准(一般认证—通用标准)
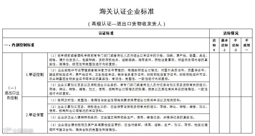
4.海关认证企业标准(高级认证—进出口收发货人)
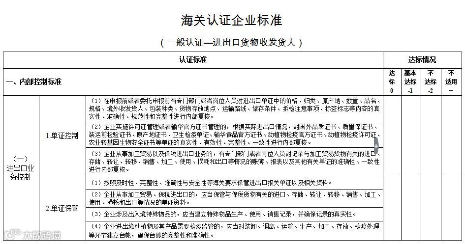
5.海关认证企业标准(一般认证—进出口收发货人)
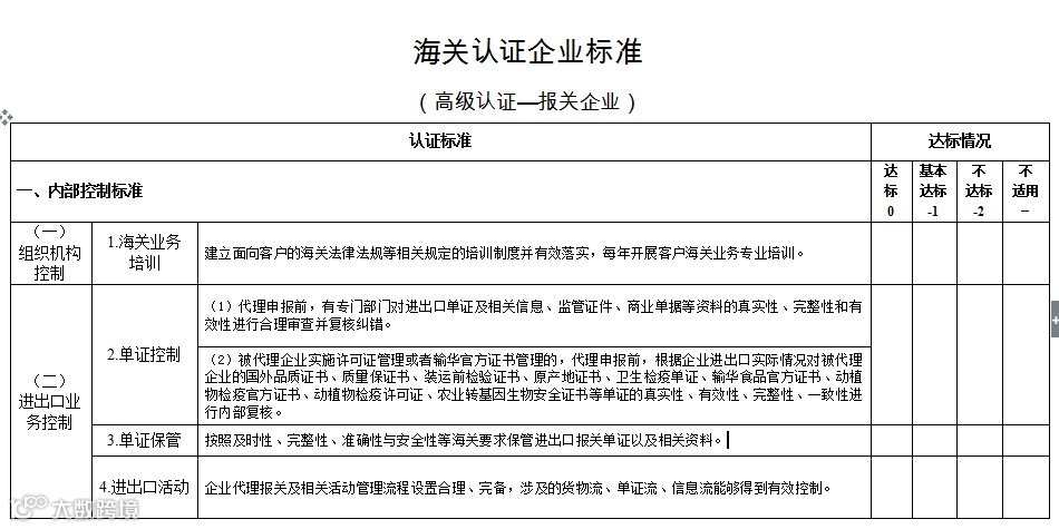
6.海关认证企业标准(高级认证—报关企业)
7.海关认证企业标准(一般认证—报关企业)
8.海关认证企业标准(高级认证—外贸综合服务企业)
9.海关认证企业标准(一般认证—外贸综合服务企业)
海关总署
2018年11月22日
补充:详细附件如下
1、海关认证企业标准说明

长按识别二维码,查看文件
2、海关认证企业标准(高级认证—通用标准)


长按识别二维码,查看文件
3、海关认证企业标准(一般认证—通用标准)


长按识别二维码,查看文件
4、海关认证企业标准(高级认证—进出口收发货人)


长按识别二维码,查看文件
5、海关认证企业标准(一般认证—进出口收发货人)


长按识别二维码,查看文件
6、海关认证企业标准(高级认证—报关企业)


长按识别二维码,查看文件
7、海关认证企业标准(一般认证—报关企业)


长按识别二维码,查看文件
8、海关认证企业标准(高级认证—外贸综合服务企业)


长按识别二维码,查看文件
9、海关认证企业标准(一般认证—外贸综合服务企业)


长按识别二维码,查看文件
海关总署公告2018年第178号
(关于实施《中华人民共和国海关企业信用管理办法》有关事项的公告)
为落实国家“放管服”改革工作部署,积极推进全国通关一体化关检业务深度融合,整合优化海关企业信用管理制度,现就实施《中华人民共和国海关企业信用管理办法》(海关总署令第237号,以下简称《信用办法》)有关事项公告如下:
一、除《信用办法》第六条规定的情形外,海关还可以采集能够反映企业信用状况下列信息:
(一)企业产品检验检疫合格率、国外通报、退运、召回、索赔等情况;
(二)因虚假申报导致进口方原产地证书核查,骗取、伪造、变造、买卖或者盗窃出口货物原产地证书等情况。
二、除《信用办法》第十二条第一款规定的情形外,企业有违反国境卫生检疫、进出境动植物检疫、进出口食品化妆品安全、进出口商品检验规定被追究刑事责任的,海关认定为失信企业。
三、除《信用办法》第十七条第一款规定的情形外,企业在申请认证期间,涉嫌违反国境卫生检疫、进出境动植物检疫、进出口食品化妆品安全、进出口商品检验规定被刑事立案的,海关应当终止认证。
四、除《信用办法》第二十三条规定的情形外,一般认证企业还适用下列管理措施:
(一)进出口货物平均检验检疫抽批比例在一般信用企业平均抽批比例的50%以下(法律、行政法规、规章或者海关有特殊要求的除外);
(二)出口货物原产地调查平均抽查比例在一般信用企业平均抽查比例的50%以下;
(三)优先办理海关注册登记或者备案以及相关业务手续,除首次注册登记或者备案以及有特殊要求外,海关可以实行容缺受理或者采信企业自主声明,免于实地验核或者评审。
五、除《信用办法》第二十四条规定的情形外,高级认证企业还适用下列管理措施:
(一)进出口货物平均检验检疫抽批比例在一般信用企业平均抽批比例的20%以下(法律、行政法规、规章或者海关有特殊要求的除外);
(二)出口货物原产地调查平均抽查比例在一般信用企业平均抽查比例的20%以下;
(三)优先向其他国家(地区)推荐食品、化妆品等出口企业的注册。
六、除《信用办法》第二十五条规定的情形外,失信企业还适用进出口货物平均检验检疫抽批比例在80%以上的管理措施。
七、除《信用办法》第二十七条规定的情形外,认证企业涉嫌违反国境卫生检疫、进出境动植物检疫、进出口食品化妆品安全、进出口商品检验规定被刑事立案的,海关应当暂停适用相应管理措施。
八、海关注册登记或者备案的非企业性质的法人和非法人组织及其相关人员信用信息的采集、公示,信用状况的认定、管理等比照《信用办法》实施。
九、企业主动披露且被海关处以警告或者50万元以下罚款的行为,不作为海关认定企业信用状况的记录。
特此公告。
海关总署
2018年11月27日
海关总署令第237号(关于公布《中华人民共和国海关企业信用管理办法》的令)
《中华人民共和国海关企业信用管理办法》已于2018年1月29日经海关总署署务会议审议通过,现予公布,自2018年5月1日起施行。
中华人民共和国海关企业信用管理办法
第一章 总则
第一条 为推进社会信用体系建设,建立企业进出口信用管理制度,促进贸易安全与便利,根据《中华人民共和国海关法》《中华人民共和国海关稽查条例》《企业信息公示暂行条例》以及其他有关法律、行政法规的规定,制定本办法。
第二条 海关注册登记和备案企业以及企业相关人员信用信息的采集、公示,企业信用状况的认定、管理等适用本办法。
第三条 海关根据企业信用状况将企业认定为认证企业、一般信用企业和失信企业。认证企业分为高级认证企业和一般认证企业。
海关按照诚信守法便利、失信违法惩戒原则,对上述企业分别适用相应的管理措施。
第四条 海关根据社会信用体系建设有关要求,与国家有关部门实施守信联合激励和失信联合惩戒,推进信息互换、监管互认、执法互助(以下简称“三互”)。
第五条 认证企业是中国海关经认证的经营者(AEO)。中国海关依据有关国际条约、协定以及本办法,开展与其他国家或者地区海关的AEO互认合作,并且给予互认企业相关便利措施。
中国海关根据国际合作的需要,推进“三互”的海关合作。
第二章 信用信息采集和公示
第六条 海关可以采集能够反映企业信用状况的下列信息:
(一)企业注册登记或者备案信息以及企业相关人员基本信息;
(二)企业进出口以及与进出口相关的经营信息;
(三)企业行政许可信息;
(四)企业及其相关人员行政处罚和刑事处罚信息;
(五)海关与国家有关部门实施联合激励和联合惩戒信息;
(六)AEO互认信息;
(七)其他能够反映企业信用状况的相关信息。
第七条 海关建立企业信用信息管理系统,对有关企业实施信用管理。企业应当于每年1月1日至6月30日通过企业信用信息管理系统向海关提交《企业信用信息年度报告》。
当年注册登记或者备案的企业,自下一年度起向海关提交《企业信用信息年度报告》。
第八条 企业有下列情形之一的,海关将其列入信用信息异常企业名录:
(一)未按照规定向海关提交《企业信用信息年度报告》的;
(二)经过实地查看,在海关登记的住所或者经营场所无法查找,并且无法通过在海关登记的联系方式与企业取得联系的。
列入信用信息异常企业名录期间,企业信用等级不得向上调整。
本条第一款规定的情形消除后,海关应当将有关企业移出信用信息异常企业名录。
第九条 海关应当在保护国家秘密、商业秘密和个人隐私的前提下,公示下列信用信息:
(一)企业在海关注册登记或者备案信息;
(二)海关对企业信用状况的认定结果;
(三)海关对企业的行政许可信息;
(四)海关对企业的行政处罚信息;
(五)海关与国家有关部门实施联合激励和联合惩戒信息;
(六)海关信用信息异常企业名录;
(七)其他依法应当公示的信息。
海关对企业行政处罚信息的公示期限为5年。
海关应当公布上述信用信息的查询方式。
第十条 自然人、法人或者非法人组织认为海关公示的信用信息不准确的,可以向海关提出异议,并且提供相关资料或者证明材料。
海关应当自收到异议申请之日起20日内进行复核。自然人、法人或者非法人组织提出异议的理由成立的,海关应当采纳。
第三章 企业信用状况的认定标准和程序
第十一条 认证企业应当符合海关总署制定的《海关认证企业标准》。
《海关认证企业标准》分为高级认证企业标准和一般认证企业标准。
第十二条 企业有下列情形之一的,海关认定为失信企业:
(一)有走私犯罪或者走私行为的;
(二)非报关企业1年内违反海关监管规定行为次数超过上年度报关单、进出境备案清单、进出境运输工具舱单等相关单证总票数千分之一且被海关行政处罚金额累计超过100万元的;
报关企业1年内违反海关监管规定行为次数超过上年度报关单、进出境备案清单、进出境运输工具舱单等相关单证总票数万分之五且被海关行政处罚金额累计超过30万元的;
(三)拖欠应缴税款或者拖欠应缴罚没款项的;
(四)有本办法第八条第一款第(二)项情形,被海关列入信用信息异常企业名录超过90日的;
(五)假借海关或者其他企业名义获取不当利益的;
(六)向海关隐瞒真实情况或者提供虚假信息,影响企业信用管理的;
(七)抗拒、阻碍海关工作人员依法执行职务,情节严重的;
(八)因刑事犯罪被列入国家失信联合惩戒名单的;
(九)海关总署规定的其他情形。
当年注册登记或者备案的非报关企业、报关企业,1年内因违反海关监管规定被海关行政处罚金额分别累计超过100万元、30万元的,海关认定为失信企业。
第十三条 企业有下列情形之一的,海关认定为一般信用企业:
(一)在海关首次注册登记或者备案的企业;
(二)认证企业不再符合《海关认证企业标准》,并且未发生本办法第十二条规定情形的;
(三)自被海关认定为失信企业之日起连续2年未发生本办法第十二条规定情形的。
第十四条 企业申请成为认证企业,应当向海关提交《适用认证企业管理申请书》。海关按照《海关认证企业标准》对企业实施认证。
第十五条 海关应当自收到《适用认证企业管理申请书》之日起90日内对企业信用状况是否符合《海关认证企业标准》作出决定。特殊情形下,海关认证时限可以延长30日。
第十六条 通过认证的企业,海关制发《认证企业证书》;未通过认证的企业,海关制发《不予适用认证企业管理决定书》。《认证企业证书》《不予适用认证企业管理决定书》应当送达申请人,并且自送达之日起生效。
企业主动撤回认证申请的,视为未通过认证。
未通过认证的企业1年内不得再次向海关提出认证申请。
第十七条 申请认证期间,企业涉嫌走私被立案侦查或者调查的,海关应当终止认证。企业涉嫌违反海关监管规定被立案调查的,海关可以终止认证。
申请认证期间,企业被海关稽查、核查的,海关可以中止认证。中止时间超过3个月的,海关终止认证。
第十八条 海关对高级认证企业每3年重新认证一次,对一般认证企业不定期重新认证。
重新认证前,海关应当通知企业,并且参照企业认证程序进行重新认证。对未通过重新认证的,海关制发《企业信用等级认定决定书》,调整企业信用等级。《企业信用等级认定决定书》应当送达企业,并且自送达之日起生效。
重新认证期间,企业申请放弃认证企业管理的,视为未通过认证。
第十九条 认证企业被海关调整为一般信用企业管理的,1年内不得申请成为认证企业。认证企业被海关调整为失信企业管理的,2年内不得成为一般信用企业。
高级认证企业被海关调整为一般认证企业管理的,1年内不得申请成为高级认证企业。
第二十条 自被海关认定为失信企业之日起连续2年未发生本办法第十二条规定情形的,海关应当将失信企业调整为一般信用企业。
失信企业被调整为一般信用企业满1年,可以向海关申请成为认证企业。
第二十一条 企业有分立合并情形的,海关对企业信用状况的认定结果按照以下原则作出调整:
(一)企业发生存续分立,分立后的存续企业承继分立前企业的主要权利义务的,适用海关对分立前企业的信用状况认定结果,其余的分立企业视为首次注册登记或者备案企业;
(二)企业发生解散分立,分立企业视为首次注册登记或者备案企业;
(三)企业发生吸收合并,合并企业适用海关对合并后存续企业的信用状况认定结果;
(四)企业发生新设合并,合并企业视为首次注册登记或者备案企业。
第二十二条 海关或者企业可以委托社会中介机构就企业认证相关问题出具专业结论。
第四章 管理措施
第二十三条 一般认证企业适用下列管理措施:
(一)进出口货物平均查验率在一般信用企业平均查验率的50%以下;
(二)优先办理进出口货物通关手续;
(三)海关收取的担保金额可以低于其可能承担的税款总额或者海关总署规定的金额;
(四)海关总署规定的其他管理措施。
第二十四条 高级认证企业除适用一般认证企业管理措施外,还适用下列管理措施:
(一)进出口货物平均查验率在一般信用企业平均查验率的20%以下;
(二)可以向海关申请免除担保;
(三)减少对企业稽查、核查频次;
(四)可以在出口货物运抵海关监管区之前向海关申报;
(五)海关为企业设立协调员;
(六)AEO互认国家或者地区海关通关便利措施;
(七)国家有关部门实施的守信联合激励措施;
(八)因不可抗力中断国际贸易恢复后优先通关;
(九)海关总署规定的其他管理措施。
第二十五条 失信企业适用下列管理措施:
(一)进出口货物平均查验率在80%以上;
(二)不予免除查验没有问题企业的吊装、移位、仓储等费用;
(三)不适用汇总征税制度;
(四)除特殊情形外,不适用存样留像放行措施;
(五)经营加工贸易业务的,全额提供担保;
(六)提高对企业稽查、核查频次;
(七)国家有关部门实施的失信联合惩戒措施;
(八)海关总署规定的其他管理措施。
第二十六条 高级认证企业适用的管理措施优于一般认证企业。
因企业信用状况认定结果不一致导致适用的管理措施相抵触的,海关按照就低原则实施管理。
第二十七条 认证企业涉嫌走私被立案侦查或者调查的,海关应当暂停适用相应管理措施。认证企业涉嫌违反海关监管规定被立案调查的,海关可以暂停适用相应管理措施。海关暂停适用相应管理措施的,按照一般信用企业实施管理。
第二十八条 企业有本办法规定的向下调整信用等级情形的,海关停止适用相应管理措施,按照调整后的信用等级实施管理。
第五章 附则
第二十九条 作为企业信用状况认定依据的走私犯罪,以司法机关相关法律文书生效时间为准进行认定。
作为企业信用状况认定依据的走私行为、违反海关监管规定行为,以海关行政处罚决定书作出时间为准进行认定。
企业主动披露且被海关处以警告或者5万元以下罚款的行为,不作为海关认定企业信用状况的记录。
第三十条 本办法下列用语的含义是:
“企业相关人员”,指企业法定代表人、主要负责人、财务负责人、关务负责人等管理人员。
“处罚金额”,指因发生违反海关监管规定的行为,被海关处以罚款、没收违法所得或者没收货物、物品价值的金额之和。
“拖欠应纳税款”,指自缴纳税款期限届满之日起超过3个月仍未缴纳进出口货物、物品应当缴纳的进出口关税、进口环节海关代征税之和,包括经海关认定违反海关监管规定,除给予处罚外,尚需缴纳的税款。
“拖欠应缴罚没款项”,指自海关行政处罚决定书规定的期限届满之日起超过6个月仍未缴纳海关罚款、没收的违法所得和追缴走私货物、物品等值价款。
“日”,指自然日。
“1年”,指连续的12个月。
“年度”,指1个公历年度。
“以上”“以下”,均包含本数。
“经认证的经营者(AEO)”,指以任何一种方式参与货物国际流通,符合本办法规定的条件以及《海关认证企业标准》并且通过海关认证的企业。
第三十一条 本办法由海关总署负责解释。
第三十二条 本办法自2018年5月1日起施行。2014年10月8日海关总署令第225号公布的《中华人民共和国海关企业信用管理暂行办法》同时废止。
(本文由海运网综合海关总署、海关发布、关务小二整理发布)


