5月8日上午,物流公司召开“创建高效服务、价值创造型本部”专题分享会。员工发展部面向本部全体员工,介绍了本部当前发展面临的形势任务,分享了党史和外部企业优秀实践案例,启发各部门围绕“加减乘除”进一步思考如何更好地推进各项职能服务,实现价值创造型本部的建设目标。
本次分享首先介绍了“创建高效服务、价值创造型本部”的工作背景。通过回顾近7年本部人员队伍和机构层级变化,引导大家从一线企业的视角来看待本部变化和对物流公司的影响。围绕“过紧日子”和“一切成本皆可降”理念和上级单位关于卓越运营、提质增效、价值创造等方面的具体工作要求,客观分析物流公司未来发展面临的形势和挑战。
基于类似的背景,进一步分享了抗战时期我党组织开展大生产运动、南航集团“机关化”问题专项整改行动、字节跳动抵抗组织重力等实践案例,并详细介绍了当下一线企业正在推进的卓越运营管理实践,以及“万里长征共未来”第一期意见建议征集活动中,一线企业员工对本部转型发展提出的建议与期待。
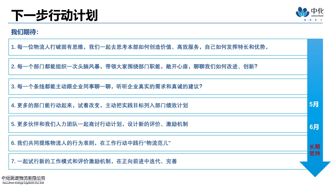
在此基础上,进一步指出当前物流本部面临的发展路径选择,启发大家找准不可或缺的核心价值,合理减轻事务性工作负担,从直接价值创造、协同企业下沉服务、优化工作推进方式、配套机制如何设计等角度思考如何推进“加减乘除”工作向前一步,并共同探索相应的团队组建、岗位分工、绩效评价等机制创新。最后倡议全体物流人打破固有思维,以实际行动参与创建高效服务、价值创造型本部,助力物流公司更好更快发展。

