近日,中国证监会公布了《碳金融产品》(JR/T 0244-2022)等四项金融行业推荐性标准。《碳金融产品》标准在碳金融产品分类的基础上,制定了具体的碳金融产品实施要求,有利于引导机构开发、实施碳金融产品,有序发展各种碳金融产品,有利于促进各界加深对碳金融的认识,帮助机构识别、运用和管理碳金融产品,引导金融资源进入绿色领域,支持绿色低碳发展。
发布背景
碳达峰碳中和国家战略的提出,推动了经济社会广泛而深刻的变革。要实现双碳目标,金融是不可或缺的重要驱动因素。有研究表明,中国实现“双碳”目标需要百万亿量级规模的绿色、低碳投资,也包括各类金融工具的支持。2016年七部委《关于构建绿色金融体系的指导意见》中明确提出要“发展各类碳金融产品”。
我国自2012年各试点碳市场建立以来,北京、深圳、上海、湖北等碳交易所做了大量碳金融产品创新的探索,但由于七个碳市场处于割裂状态,且普遍缺乏市场流动性,缺乏有力的市场需求和社会资金支撑,各类碳金融产品的交易和使用并不活跃,碳金融产品的创新往往停留在首单效应上。随着2021年全国碳市场正式启动上线交易,碳市场活跃度稳步提高,截至2021年12月31日,全国碳市场的碳排放配额累计成交量1.79亿吨,各类碳金融产品实践和创新更加丰富。全国碳市场的逐步完善,有利于碳定价机制的形成,赋予了碳配额和碳信用等碳资产更强的金融属性,为碳金融市场蓬勃发展奠定了基础。
主要内容及意义
制定碳金融产品术语,规范对碳金融的理解和认识
《碳金融产品》标准对碳金融领域的30个术语进行了定义,这些术语主要包括2类基础碳资产和12个碳金融产品。其中,2类基础碳资产即碳配额和碳信用。碳配额全称碳排放权配额,是主管部门基于国家控制温室气体排放目标的要求,向被纳入温室气体减排管控范围的重点排放单位分配的规定时期内的碳排放额度。碳配额一般根据纳入控排范围的温室气体排放企业的历史碳排放和行业平均排放通过免费分配和拍卖等方式产生。碳信用,是项目主体依据相关方法学,开发温室气体自愿减排项目,经过第三方的审定和核查,依据其实现的温室气体减排量化效果所获得签发的减排量,在我国,碳信用为中国核证自愿减排量(CCER),国际上主要的碳信用为《京都议定书》清洁发展机制(CDM)下的核证减排量(CER)。
通过对概念的严格定义,可以加深各界对碳金融的统一认识,减少多义和同义现象,避免信息交流过程中的歧义和误解。
明确碳金融产品分类和实施要求,促进碳金融产品创新和有序发展
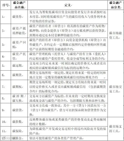
《碳金融产品》标准将碳金融产品划分为碳市场融资工具、碳市场交易工具和碳市场支持工具,并列举了典型的12种碳金融产品进行定义,见下表。

此外,《碳金融产品》标准还给出了碳资产抵质押融资、碳资产回购、碳资产托管、碳远期、碳借贷、碳保险这几种碳金融产品的标准化实施流程,为合法持有碳资产且符合相关规定要求的各类市场参与主体提供参考,帮助各类相关机构识别、运用和管理碳金融相关的产品,引导金融资源进入绿色领域,推动实体经济低碳转型。
填补碳金融领域标准空白,推动绿色金融标准体系的建设和完善
《碳金融产品》标准是首个碳金融领域的国家行业标准,填补了领域的空白,有利于促进建立全国统一的碳排放权交易市场和有国际影响力的碳定价中心。作为绿色金融重要的细分领域,碳金融产品标准的制定和发布,也推动了绿色金融标准体系的建设和完善,增强了绿色金融效能,助力国家双碳战略。
相关建议
一是要推动碳金融产品标准的宣贯。为增加碳市场的流动性,增强碳市场有效性,促进碳金融产品发现机制的形成,需要大力推广标准的应用,鼓励更多的金融机构参与到碳金融服务中;二是要通过调研实践促进碳金融产品标准的更新完善。我国的碳金融市场还处于发展的初级阶段,随着碳金融实践的丰富和发展,要及时深入调研,不断扩展碳金融产品种类和应用,促进标准的更新和完善;三是要继续强化绿色金融标准供给。可按照“成熟一项、推出一项”的原则,以需求为导向,有计划、有重点地推进绿色金融标准体系建设,如环境信息披露标准、转型金融标准等。
文章来源:东方金诚


