
为进一步规范和便利企业全国通关一体化申报,海关总署对报关单随附单证电子化方式进行了优化,并制定了《报关单证电子转换或扫描文件格式标准》。
此公告自2019年5月1日起执行。海关总署公告2014年第69号中《通关作业无纸化报关单证电子扫描或转换文件格式标准》同时废止。
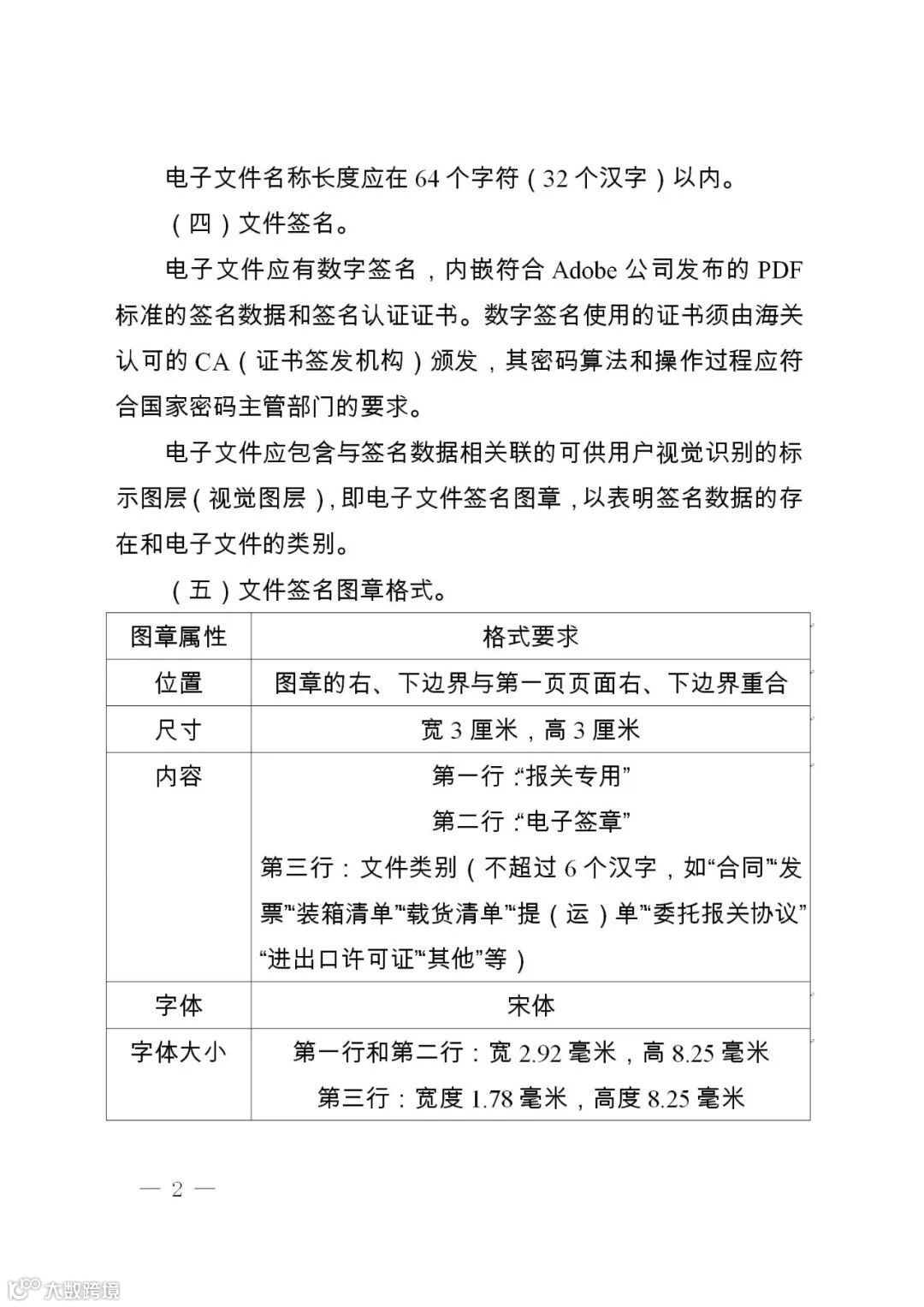
下附《报关单证电子转换或扫描文件格式标准》全文:



本篇图文来自网络,如有侵权请联系我们删除

同益物流
为进一步规范和便利企业全国通关一体化申报,海关总署对报关单随附单证电子化方式进行了优化,并制定了《报关单证电子转换或扫描文件格式标准》。
此公告自2019年5月1日起执行。海关总署公告2014年第69号中《通关作业无纸化报关单证电子扫描或转换文件格式标准》同时废止。
下附《报关单证电子转换或扫描文件格式标准》全文:



本篇图文来自网络,如有侵权请联系我们删除
