为深入贯彻国务院减税降费政策,落实“六稳”“六保”工作任务,持续优化口岸营商环境,减轻企业负担,海关总署发布《关于调整部分进出境货物监管要求的公告》(2020年第99号),对部分进出境货物监管要求进行调整。


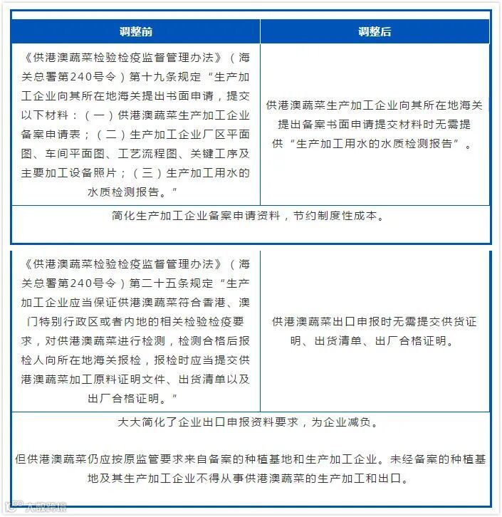
取消对供港澳蔬菜生产加工企业备案时向所在地海关提交生产加工用水的水质检测报告的监管要求。
取消企业报关时提交供港澳蔬菜加工原料证明文件、出货清单以及出厂合格证明的监管要求。

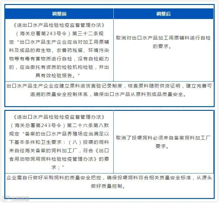
取消出口生产企业对肉类和水产品加工用原辅料进行自检的监管要求。

取消出口生产企业对肉类和水产品加工用原辅料进行自检的监管要求。
取消对出口水产品养殖场投喂的饲料来自经海关备案的饲料加工厂的监管要求。

进口化妆品在办理报关手续时应声明取得国家相关主管部门批准的进口化妆品卫生许可批件,免于提交批件凭证。
对于国家没有实施卫生许可或者备案的化妆品,取消提供具有相关资质的机构出具的可能存在安全性风险物质的有关安全性评估资料的监管要求,要求提供产品安全性承诺。

公告中涉及食品化妆品的7个“取消”、1个“免于”,均是对相关产品管理办法规定内容进行重要变革,是海关继续落实“放管服”改革的举措。相关内容调整后,进一步压紧压实相关企业主体责任,有效削减制度性交易成本,为支持企业开拓贸易市场提供契机。

