湖北国际物流机场有限公司由湖北机场集团、深圳顺丰泰森控股(集团)有限公司和深圳花湖航港有限公司共同出资设立,是湖北机场集团控股子公司,作为鄂州花湖机场的项目法人,主要负责鄂州花湖机场(简介详见附件1)的规划、设计、投资、建设和运营管理等工作。根据业务工作需要,2023年面向社会公开招聘空管设备机务员 1人、飞服管制员/航空情报员 1人。有关要求公告如下:
一、
基本条件
(一)拥护党的领导,积极贯彻党的路线、方针、政策,遵纪守法;
(二)认同机场公司企业精神和企业文化;
(三)符合招聘岗位要求,具有与履行岗位职责相适应的知识和技能;
(四)符合岗位能力素质要求,具备较强的学习能力、创新能力;
(五)爱国诚信、坚持原则,有较强的团队合作精神;
(六)有强烈的事业心、责任感,工作勤奋,注重实效;
(七)身体健康,能够适应岗位工作需要;
(八)个人及直系亲属背景调查资料符合《民用航空个人及直系亲属背景调查规定》的相关规定,出具“无违法犯罪记录”并通过个人及直系亲属背景调查审核。
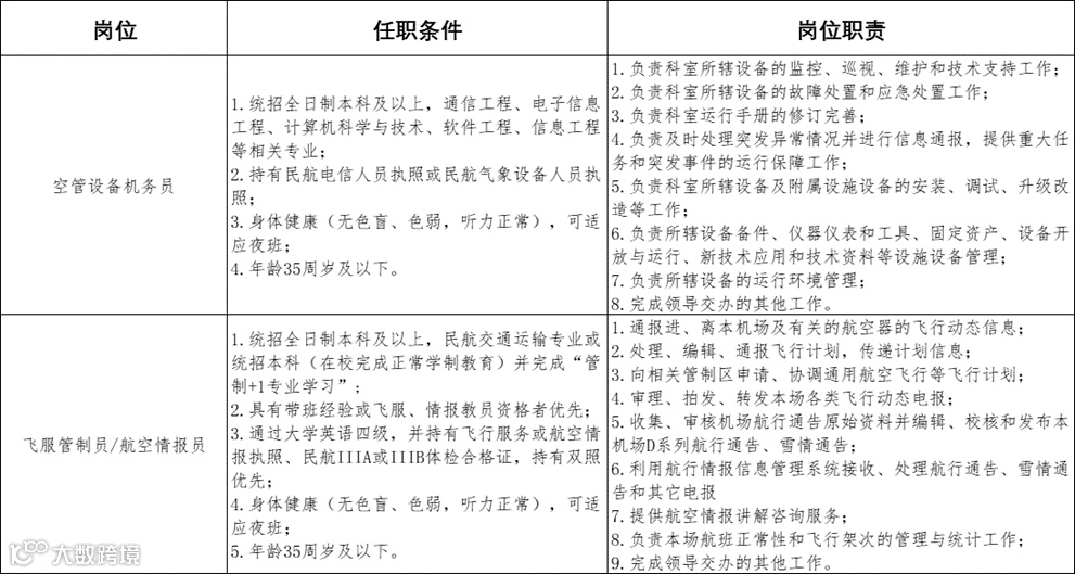
招聘岗位要求
三、
报名方式
(一)报名
1.登录“智联招聘”、“前程无忧”或者“民航资源网”搜索湖北国际物流机场有限公司,选定相关岗位投递简历。
2.关注“鄂州花湖机场”微信公众号,下拉页面栏选择“公司招聘”选择“投递简历”,进入网站选择相应岗位投递简历。
四、
招聘程序
报名—简历筛选—资质审核(线上)—笔试(测试)—资质复审(线下)—面试—公示、体检、政审—入职
五、
注意事项
(一)应聘人员应保证所提供的各种材料真实、准确,招聘过程中如发现有弄虚作假、舞弊等行为,一经查实,立即取消考试资格及聘用资格。
(二)公开招聘有关信息向社会公布,请应聘人员及时关注我司官网相关信息。我司将根据候选人人数情况,按一定比例设置笔试淘汰环节。对未通过资格审查、笔试或面试者,不再单独另行通知。
(三)湖北国际物流机场有限公司(鄂州花湖机场)招聘期间不会以任何形式向候选人收取任何费用,请求职者警惕上当受骗!
联系人及联系方式:徐先生 0711-3688199
地址:湖北省鄂州市鄂城区湖北国际物流机场有限公司

