搜索
首页
大数快讯
大数活动
服务超市
文章专题
出海平台
流量密码
出海蓝图
产业赛道
物流仓储
跨境支付
选品策略
实操手册
报告
跨企查
百科
导航
知识体系
工具箱
更多
找货源
跨境招聘
DeepSeek
首页
>
丰田怎么做现场管理?
>
0
0
丰田怎么做现场管理?
海港城物流
2023-03-14
1
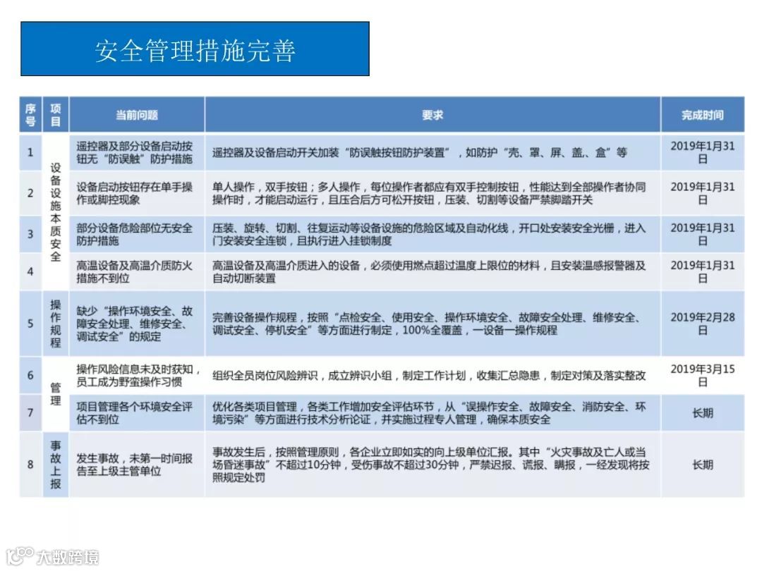
导读:丰田如何做好现场管理
- THE END ---
免责声明:本文系网络转载,
版权
归原作者所有。为尊重知识产权,如涉及版权请联系我们删除!
【声明】内容源于网络
0
0
海港城物流
业务涵盖第三方物流、仓储、运输、配送、定制化物流服务等,并逐步形成了VMI、电商仓储物流、供应链金融三大核心业务,为众多企业客户提供一站式综合解决方案
内容
89
粉丝
0
关注
在线咨询
海港城物流
业务涵盖第三方物流、仓储、运输、配送、定制化物流服务等,并逐步形成了VMI、电商仓储物流、供应链金融三大核心业务,为众多企业客户提供一站式综合解决方案
总阅读
2
粉丝
0
内容
89
在线咨询
关注