自国务院办公厅印发《“无废城市”建设试点工作方案》,并启动“无废城市”试点的筛选工作,到确定 “11+5无废城市”国家试点城市以来,各地关于垃圾分类、互联网+废品回收一直备受关注。
今年3月,“11+5”个试点城市和地区的“无废城市”建设试点实施方案最终定稿,进入实质操作阶段,一场垃圾回收与利用的盛宴拉开。有机构预测,“无废城市”建设的背后,其实与7万亿元的市场空间挂钩,带来4000万个岗位。
今年3月,“11+5”个试点城市和地区的“无废城市”建设试点实施方案最终定稿,盛宴的锅盖揭开了。
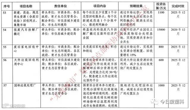
从生态环境部获悉,三亚市“无废城市”工程建设项目清单及进度安排(部分)
图源:生态环境部官微
1、以流动人口为重点,以宣传教育为抓手,做好生活垃圾减量。
广泛开展“无废机场”“无废酒店”“无废景区”、绿色商场等细胞工程建设,落实企业主体责任;全面部署推进生活垃圾分类,推进快递绿色包装应用。
2、以白色污染综合治理为重点,以生态海岸为抓手,建设“无废生态岛屿”。
深入推进实施禁塑工作,鼓励宾馆、酒店等经营主体和大型航空集团开展减少一次性塑料制品使用的可行举措;探索对一次性塑料标准包装物推行押金制度,引导驱动包装废物回收;
3、以园区建设为重点,以工业旅游为抓手,推动高质量循环利用。
加快推进循环园区建设,统筹规划废物协同处置,保障各类固体废物处理能力,重点强化建筑垃圾收运处一体化管理、餐饮垃圾收集处理、危险废物暂存和转运中心建设。
4、以生态农业为重点,以美丽乡村为抓手,加大农业污染治理。
建立农作物秸秆资源台账制度,加强农业废弃物清理回收。加强美丽乡村环境整治,推进农村生活垃圾分类,发展休闲农业,构建生态农业旅游项目。
5、以“无废文化”为重点,以国际平台为抓手,打造“无废城市”窗口。
绍兴市
根据绍兴市的方案,该市将重点培育一批市级绿色工厂和绿色园区,持续打造一批绿色设计产品。
2020年12月底前,累计实施国家级绿色制造系统集成项目、创建国家级绿色制造名单15个以上;创建市级以上绿色工厂49家;创建市级以上绿色园区、循环化改造园区8家。以动力电池、电器电子产品、汽车、铅酸蓄电池等为重点,落实生产者责任延伸制,到2020年12月底,基本建成废弃产品逆向回收体系。
据了解,仅有49人的丰田金属公司,每天可处理1200辆报废汽车,回收400吨铁,处理150吨汽车碎屑,回收700公斤纯铜。而后生产新汽车,甚至连座椅上的泡沫塑料都可回收再利用,实现了汽车的“生命轮回”。
来源:今日废塑料


