搜索
首页
大数快讯
大数活动
服务超市
文章专题
出海平台
流量密码
出海蓝图
产业赛道
物流仓储
跨境支付
选品策略
实操手册
报告
跨企查
百科
导航
知识体系
工具箱
更多
找货源
跨境招聘
DeepSeek
首页
>
高分子学者尹梅贞教授荣获第十三届中国青年女科学家奖
>
0
0
高分子学者尹梅贞教授荣获第十三届中国青年女科学家奖
高分子科技
2016-10-12
0
导读:近日,在第十三届“中国青年女科学家奖”评选中,北京化工大学高分子学者尹梅贞教授成功获评。
点击上方
“
蓝字
”
一键订阅
近日,在第十三届“中国青年女科学家奖”评选中,
北京
化工大学高分子学者尹梅贞教授成功获评。
尹梅贞,1972生,北京化工大学教授,研究方向为功能高分子材料 。尹教授长期以来围绕“荧光拓扑高分子材料的构建与功能化”这一高分子 材料领域的重要前沿课题,开展了荧光功能高分子的设计/合成以及生物应 用的系统研究。
荧光小分子化合物一般具有疏水的共轭结构,在生物或极性介质中容易聚集,导致荧光衰减或猝灭。此外,传统高分子载体不含有荧光基团,很难在细胞内起到标记、示踪的作用。因此,需要解决的关键科学问题是既要确保荧光分子具有水溶性、光稳定性,又要赋予荧光分子一定的生物相容性、特异功能性。针对以上关键问题,尹梅贞教授将荧光发色基团与拓扑功能高分子有机结合起来,提出了将拓扑功能高分子作为外围壳保护和隔离疏水荧光核的新策略,构建了系列核-壳荧光拓扑高分子材料,解决了水溶性与光稳定性差的难题。在此基础上,发明了新型荧光抗癌药物分子以及多种特异性荧光分子探针,使其具有“荧光示踪”和“纳米载体”双功能 ,开创性地建立了将荧光纳米载体用于农业害虫防治新技术,成功地携带基 因/药物/蛋白应用于农作物害虫绿色防控等,为避免化学农药的过度使用打开了绿色生物防治新思路。研究工作带动了荧光标记以及抗肿瘤研究领域的发展,引领化学与生命医学以及农业交叉学科研究,具有重要的学术价值以及实际应用前景。
例如,
美国
国立研究院Nard Kubben研究员,美国约翰霍 普金斯大学Jan H. Hoh教授,以及
德国
美因茨大学Gert O. Pflugfelder教授,采用尹教授团队构建的荧光分子用于他们的生物学示踪等生命科学研究 。安贞医院心血管重大疾病协同创新中心(2011协同创新中心)杜杰教授团队使用尹教授团队的荧光抗癌药物分子进行癌症早期诊断研究。中国农业大学,华南农业大学等农业高校研究人员使用尹教授提供的荧光高分子材料从事他们各自领域的不同种类昆虫遗传学等研究。
“中国青年女科学家奖”由全国妇联、中国科协、中国联合国教科文组织全国委员会、欧莱雅(中国)有限公司于2004年共同设立,旨在表彰奖励在基础科学和生命科学领域取得重大和创新性成果的青年女科技工作者,培养高层次科技创新人才,激励广大青年女性投身科学事业、攀登科技高峰,为建设世界科技强国而努力奋斗。该奖每年评选1次,迄今每届获奖者不超过10 人。奖项是被称为“女性诺贝尔科学奖”的“欧莱雅—联合国教科文组织世 界杰出女科学家成就奖”这一国际荣誉在中国的延伸,也是国内女科技工作者的最高荣誉之一。
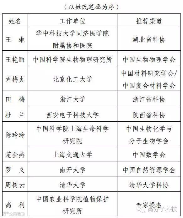
本届中国青年女科学家奖获奖名单如下
部分资料来源:中国复合材料学会
高分子科技原创文章。欢迎个人转发和分享,刊物或媒体如需转载,请联系
邮箱
:info@polymer.cn
诚邀投稿
欢迎专家学者提供稿件(论文、项目介绍、新技术、学术交流、单位新闻、参会信息、
招聘
招生等)至info@polymer.cn,并请注明详细联系信息。高分子科技®会及时推送,并同时发布在中国聚合物网上。
欢迎加入
微信群
为满足
高分子产学研
各界同仁的要求,陆续开通了包括高分子专家学者群在内的
几十个
专项
交流群
,也包括高分子产业技术、企业家、博士、研究生、媒体期刊会展协会等群,全覆盖高分子产业或领域。目前汇聚了国内外高校科研院所及企业研发中心的
上万名
顶尖的专家学者、技术人员及企业家。
申请入群,请先加审核微信号
chemshow
(或长按下方二维码),并请一定注明:
高分子+姓名+单位+职称(或学位)+领域(或行业)
,否则不予受理,资格经过审核后入相关专业群。
点击下方“
阅读原文
”查看更多
【声明】内容源于网络
0
0
高分子科技
高分子科技®协同全球高分子产业门户及创新平台 “ 中国聚合物网 www.polymer.cn ” ,实时报道高分子科学前沿动态,关注和分享新材料、新工艺、新技术、新设备等一线科技创新设计、解决方案,促进产学研及市场一体化合作的共同发展。
内容
16581
粉丝
0
关注
在线咨询
高分子科技
高分子科技®协同全球高分子产业门户及创新平台 “ 中国聚合物网 www.polymer.cn ” ,实时报道高分子科学前沿动态,关注和分享新材料、新工艺、新技术、新设备等一线科技创新设计、解决方案,促进产学研及市场一体化合作的共同发展。
总阅读
294
粉丝
0
内容
16.6k
在线咨询
关注