搜索
首页
大数快讯
大数活动
服务超市
文章专题
出海平台
流量密码
出海蓝图
产业赛道
物流仓储
跨境支付
选品策略
实操手册
报告
跨企查
百科
导航
知识体系
工具箱
更多
找货源
跨境招聘
DeepSeek
首页
>
2016塑料新材料、新技术、新成果交流暨中国塑协专家委员会年会即将召开
>
0
0
2016塑料新材料、新技术、新成果交流暨中国塑协专家委员会年会即将召开
高分子科技
2016-11-03
0
导读:“2016 塑料新材料、新技术、新成果交流暨中国塑协专家委员会年会”将于2016 年 11 月 4 日~6 日在南京中山大厦召开。
点击上方
“
蓝字
”
一键订阅
“2016 塑料新材料、新技术、新成果交流暨中国塑协专家委员会年会”将于
2016 年 11 月 4 日~6 日
在
南京
中山
大厦
召开。为方便您参加会议,相关事宜说明如下:
主办单位
:中国塑料加工工业协会
承办单位
:中国塑协专家委员会
赞助单位
:淮阳县人民政府、南京永腾化工装备股份公司、长虹塑料集团英派瑞塑料股份有限公司、温岭市旭日滚塑科技有限公司、广东聚诚信精工机械有限公司、
宁波
炜烨塑化有限公司
支持单位
:南京大学、南京协和化学有限公司、中国塑协塑料助剂专业委员会、宁波格林美孚新材料科技有限公司
支持媒体
:《中国塑料》、《工程塑料应用》、《塑料助剂》、 中国聚合物网(高分子科技)、《中国塑木》、塑料趋势、《中国化工信息》
一、 会议事项
(一) 住宿
1、酒店住宿商务间 360 元/天,行政间 468 元/天(含双早,免费 Wifi, 免费停车),当日结账
时间
至 14 点。
2、入住后请爱护房间设施,遵守酒店规定,合理安排退房时间。
(二) 用餐
1、早餐:
自助,7:00 开始(5 号 6:30 开始),地点:一楼雨花厅
2、午餐:
自助,11:45-13:00,地点:一楼雨花厅和二楼逸仙厅
3、晚餐:
4 日自助,17:40-19:00,地点:一楼雨花厅
5 日
晚宴,地点:四楼友谊厅
注意:午餐、晚餐凭会议餐券用餐,仅限当日使用,过期无效。
(三) 时间安排
11 月 4 日 14:30 南京大学化工学院及南京永腾化工公司参观、交流 。
11 月 4 日 南京市夜景浏览
11 月 4 日 20:30~22:00 主任工作会
11 月 5 日 7:50~8:15 参会代表合影 地点:一楼门口台阶处
11 月 5 日 8:20~18:00 年会 地点:四楼友谊厅
11 月 6~8 日 8:00~18:00 中国塑协“四新展”参观、交流及会议参加
注:(1)主任工作会参会人员为专委会主任、副主任及秘书长、副秘书长。
(2)凭代表证参加会议和
活动
;
(3)大会议程程安排较满,请
报告
人及会议代表注意遵守时间;
(4)不要在会场内吸烟及喧哗,请将手机关机或静音。
(四) 企业宣传
1、所有资料发放等宣传工作由秘书处统一安排;
2、会议禁止未经允许发放资料、张贴、摆放样品等宣传活动,以免影响会场秩序;
3、报到后提出的宣传要求,秘书处如无法安排敬请谅解。
(五) 通讯录及会议资料
1、通讯录将在会议结束后以电子版形式发给会议代表,代表请给出准确
邮箱
等通讯录信息;
2、会议不提供报告专家的 PPT,有需求的代表请自行联系报告专家。
(六) 车辆安排
11 月 4 日
14:00 南京中山大
厦门
口发车去南京大学
19:00 南京中山大厦门口发车南京夜景游览
11 月 6 日
8:20 南京中山大厦门口发车去南京国际会展中心
二、生活
(一) 南京天气(预报)
11 月 3 日 晴转多云 10℃~19℃
11 月 4 日 多云 11℃~22℃
11 月 5 日 多云 13℃~22℃
11 月 6 日 多云 11℃~24℃
11 月 7 日 雨 8℃~21℃
11 月 8 日 阴转多云 3℃~10℃
(二) 人文及环境
南京拥有着 6000 多年文明史、近 2600 年建城史和近 500 年的建都史,是中国四大古都之一,有“六朝古都”、“十朝都会”之称,是中华文明的重要发祥地,历史上曾数次庇佑华夏之正朔,长期是中国南方的政治、经济、文化中心,拥有厚重的文化底蕴和丰富的历史遗存。我们会议所在的南京中山大厦,座落于南京市中心金融、商业、文化、娱乐中心新街口地段--全国著名的商业街中山路和电子一条街珠江路的交汇点,地理位置优越, 从酒店到南京国际展览中心、南京大学及玄武湖、夫子庙、总统府、紫金山等景点均方便快捷。
(三) 安全提示
1、请了解住宿房间及会场的安全通道,以便特殊事件发生时及时撤离;
2、随身携带的重要物品请妥善保管,会议、住宿期间提高警惕,外出尽量结伴,防止出现安全问题。
会务组联系方式
中国塑协专家委员会秘书处
高坤光 18611815301
周艳艳 17744540314
田岩 18610688344
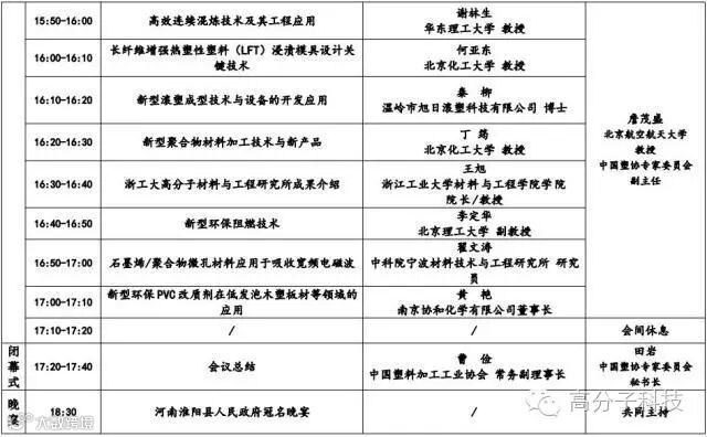
会议日程
详细会议日程及交通指南请点击下方“
阅读原文
”进行下载。
免责声明:部分资料来源于网络,转载的目的在于传递更多信息及分享,并不意味着赞同其观点或证实其真实性,也不构成其他建议。仅提供交流平台,不为其
版权
负责。如涉及
侵权
,请联系我们及时修改或删除。邮箱:info@polymer.cn
诚邀投稿
欢迎专家学者提供稿件(论文、项目介绍、新技术、学术交流、单位新闻、参会信息、
招聘
招生等)至info@polymer.cn,并请注明详细联系信息。高分子科技®会及时推送,并同时发布在中国聚合物网上。
欢迎加入
微信群
为满足
高分子产学研
各界同仁的要求,陆续开通了包括高分子专家学者群在内的
几十个
专项
交流群
,也包括高分子产业技术、企业家、博士、研究生、媒体期刊会展协会等群,全覆盖高分子产业或领域。目前汇聚了国内外高校科研院所及企业研发中心的
上万名
顶尖的专家学者、技术人员及企业家。
申请入群,请先加审核微信号
chemshow
(或长按下方二维码),并请一定注明:
高分子+姓名+单位+职称(或学位)+领域(或行业)
,否则不予受理,资格经过审核后入相关专业群。
点击下方“
阅读原文
”查看更多
【声明】内容源于网络
0
0
高分子科技
高分子科技®协同全球高分子产业门户及创新平台 “ 中国聚合物网 www.polymer.cn ” ,实时报道高分子科学前沿动态,关注和分享新材料、新工艺、新技术、新设备等一线科技创新设计、解决方案,促进产学研及市场一体化合作的共同发展。
内容
16581
粉丝
0
关注
在线咨询
高分子科技
高分子科技®协同全球高分子产业门户及创新平台 “ 中国聚合物网 www.polymer.cn ” ,实时报道高分子科学前沿动态,关注和分享新材料、新工艺、新技术、新设备等一线科技创新设计、解决方案,促进产学研及市场一体化合作的共同发展。
总阅读
294
粉丝
0
内容
16.6k
在线咨询
关注