支架材料是组织工程与再生医学治疗的重要组成部分,特别是其可以帮助受损部位组织重构生理微环境,调控细胞生物学行为,以实现组织功能再生。其中,生物材料表面构成了细胞接触支架并发生相互作用的首要微环境,对组织成功修复起着重要的促进作用。尽管长期以来研究人员对生物材料表面进行功能化探索已经取得了重要成就,但是在生物材料表面进行结构仿生与精准构建方面的研究仍然缺乏系统的理论认识。
针对上述问题,湖南大学材料科学与工程学院青年教师王祖勇副教授等在《Journal of Materials Chemistry B》(IF=4.776)上在线发表题为“Reliable laser fabrication: the quest for responsive biomaterials surface”(J. Mater. Chem. B, 2018, 6, 3612,DOI: 10.1039/c7tb02545a)的综述文章。
Figure 1 Laser fabrication for the surface features of biomaterials, and their biological responses for future biomedical device design
在文章中,作者基于先进激光制造详细介绍了光物质相互作用在生物材料表面精准构造中的最新应用进展,进而系统综述了生物材料表面微纳结构在细胞黏附与生长、形态发生、功能分化、以及炎症反应方面的调控作用。最后,文章还对激光精准制造支架材料在临床中的应用、对相关研究存在的问题和难点、以及未来的发展趋势进行了探讨和展望。本工作将对激光制造在未来医用支架材料研究和临床转化上起到推动作用。
该论文以湖南大学材料科学与工程学院为第一作者单位,王祖勇副教授为第一作者,新加坡国立大学洪明辉教授和王祖勇副教授为共同通讯作者。该工作得到了国家和湖南省自然科学基金支持。
在此基础上,作者将激光制造与传统支架工艺融合,成功实现医用取向性三维支架的构建。
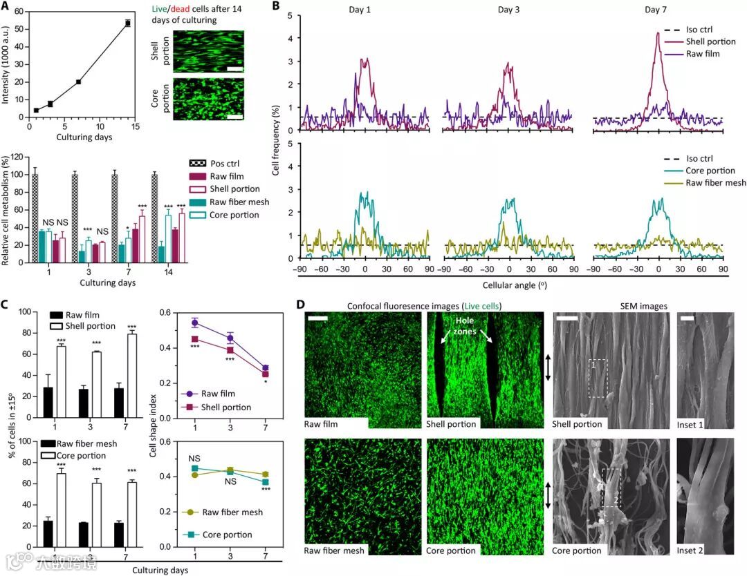
Figure 2 Interfacial cytocompatibility and morphological induction of human tenocytes with anisotropic architecture of the tendon scaffold
相关研究结果在近期《科学》杂志子刊《Science Advances》(IF=11.511)上以“Functional regeneration of tendons using scaffolds with physical anisotropy engineered via microarchitectural manipulation”(Sci. Adv., 2018, 4, eaat4537,DOI: 10.1126/sciadv.aat4537)为题在线发表。其中王祖勇副教授为论文的第一作者和通讯作者,新加坡国立大学E. S. Thian教授为共同通讯作者。湖南大学材料科学与工程学院为第二单位。
论文链接:
https://pubs.rsc.org/en/content/articlepdf/2018/tb/c7tb02545a
http://advances.sciencemag.org/content/4/10/eaat4537.full
来源:湖南大学材料科学与工程学院
免责声明:部分资料来源于网络,转载的目的在于传递更多信息及分享,并不意味着赞同其观点或证实其真实性,也不构成其他建议。仅提供交流平台,不为其版权负责。如涉及侵权,请联系我们及时修改或删除。邮箱:info@polymer.cn
关注高分子科学技术 👉
长按二维码关注
诚邀投稿
欢迎专家学者提供稿件(论文、项目介绍、新技术、学术交流、单位新闻、参会信息、招聘招生等)至info@polymer.cn,并请注明详细联系信息。高分子科技®会及时推送,并同时发布在中国聚合物网上。
欢迎加入微信群 为满足高分子产学研各界同仁的要求,陆续开通了包括高分子专家学者群在内的几十个专项交流群,也包括高分子产业技术、企业家、博士、研究生、媒体期刊会展协会等群,全覆盖高分子产业或领域。目前汇聚了国内外高校科研院所及企业研发中心的上万名顶尖的专家学者、技术人员及企业家。
申请入群,请先加审核微信号PolymerChina (或长按下方二维码),并请一定注明:高分子+姓名+单位+职称(或学位)+领域(或行业),否则不予受理,资格经过审核后入相关专业群。
点
这里“阅读原文”,查看更多

