纤维素作为自然界中储量最为丰富的天然高分子,具有可再生、可生物降解、生物相容性好、成本低等优点。在能源危机和环境问题日益严峻的当下,纤维素基材料在医疗健康、柔性电子器件以及储能等前沿领域具有广阔的应用前景。自然界中的纤维素晶体中分子链间超强的内聚力(氢键、范德华力)使其表现出良好的稳定且强韧的机械性能。然而,这些超强的分子内及分子间相互作使紧密堆积的纤维素晶体难以被剥离或者溶解,限制了其与其他纳米材料的相互作用而难以获得功能化的复合纤维素衍生物。
近日,西南交通大学鲁雄教授及中国海洋大学韩璐教授报道了一种采用聚多巴胺还原氧化石墨烯(PGO)纳米片插层微晶纤维素,并调控纳米纤维素在其表面有序自组装形成二维导电纤维素纳米片(PGC bio-nanosheets)。并以此为基础单元组装得到了具有良好柔性、生理环境稳定性、导电性和细胞/组织亲和力的导电纤维素水凝胶(PGCNSH)。这种导电水凝胶与传统水凝胶相比,具有良好的生理稳定性,在长期体内植入或者水环境中浸泡后均表现出良好的电学和力学稳定性。这种纳米纤维素导电水凝胶有望为多功能柔性电子皮肤和可植入式电子器件的设计和制备开启新的篇章(图1)。相关成果已发表以“Conductive cellulose bio-nanosheets assembled biostable hydrogel for reliable bioelectronics ”为题发表于《Advanced Functional Materials》。

图1 二维导电纤维素纳米片及具有生物稳定性三维导电纤维素水凝胶的设计策略。
二维导电生物纳米片设计策略
研究人员采用自上而下的策略方法,以高亲水性和导电性的聚多巴胺还原氧化石墨烯(PGO)纳米片为模板,辅助氢氧化钠/尿素溶剂体系从微晶纤维素(MCC)中剥离纳米纤维素(CNFs)并与之发生自组装形成CNFs-PGO复合物。进一步的,纤维素分子链在PGO表面有序排列并原位再生形成二维纤维素衍生杂化生物纳米片(PGC bio-nanosheets)。该纳米片的制备可以分为两个部分:首先,氢氧化钠/尿素溶剂渗透进入了MCC中,打破了部分纤维素分子间/分子内氢键并剥离出纳米级的CNFs。在此过程中,具有良好水分散性和耐碱性PGO能够轻易插层进入MCC中,PGO表面丰富的酚羟基作为活性位点将剥离的CNFs固定在表面形成CNFs-PGO中间产物。其次,在紧接着的冻融过程中,CNFs-PGO复合物中的CNFs会被溶解并在PGO的表面原位再生。在此过程中,CNFs的氢键会被溶剂体系进一步打断并溶解成为分子级的纤维素链,而PGO作为二维模板能够引导纤维素分子链择优取向并由Ⅰ型纤维素原位再生成为Ⅱ型纤维素。因此,制备得到的PGC生物纳米片具有高的均一性,导电性和力学强度。

图2 PGO介导纤维素原位再生以形成导电二维导电PGC纳米片。
二维导电生物纳米片组装形成三维水凝胶的设计策略
研究人员采用自下而上的策略方法,通过物理相互作用自组装和化学交联PGC二维纳米片,得到了具有生物稳定的导电PGCNSH水凝胶。由组装介导的物理相互作用和环氧氯丙烷(ECH)介导的化学交联赋予了PGCNSH水凝胶良好的柔韧性及机械强度。组装后紧密相连的导电PGC纳米片为PGCNSH凝胶提供了良好的导电通路,使得PGCNSH凝胶具有良好的导电性。此外,PGC纳米片中PGO和纤维素间强的相互作用进一步限制了纤维素链的松弛,极大地增强了PGCNSH凝胶的生物稳定性。至此,二维PGC纳米片内在的物理性质,例如高的机械强度和导电性,也同样表现在了三维PGCNSH凝胶上。

图3 具有生物稳定的PGCNSH凝胶的形成及力学性能表征。
信号监测及糖尿病伤口修复应用
具有良好生物稳定性的PGCNSH水凝胶在水环境中服役和在植入式柔性电子器件应用中具有重要优势。

图4 生物稳定的PGCNSH凝胶的电学性能及其作为表皮和植入式生物电子器件的应用。
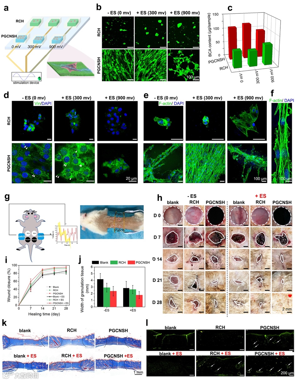
水凝胶协同外加电刺激诱导C2C12细胞行为及促进糖尿病伤口修复
PGCNSH水凝胶相比于纯纤维素基水凝胶,具有良好的细胞亲和性,有利于细胞在其表面的粘附与铺展,同时其良好的导电性可将电刺激传递给细胞和组织,从而起到“电子皮肤”的作用,并通过电疗促进糖尿病创面的愈合。

图5 具有生物稳定性和细胞亲和性的PGCNSH凝胶作为电刺激器用于调控细胞行为及促进糖尿病伤口修复。
西南交通大学博士研究生闫力维为该论文第一作者,西南交通大学鲁雄教授和中国海洋大学韩璐教授为通讯作者。该研究得到了国家重点研发计划,国家自然科学基金等项目支持。
原文链接:
https://onlinelibrary.wiley.com/doi/10.1002/adfm.202010465
相关进展
高分子科技原创文章。欢迎个人转发和分享,刊物或媒体如需转载,请联系邮箱:info@polymer.cn
诚邀投稿
欢迎专家学者提供稿件(论文、项目介绍、新技术、学术交流、单位新闻、参会信息、招聘招生等)至info@polymer.cn,并请注明详细联系信息。高分子科技®会及时推送,并同时发布在中国聚合物网上。
欢迎加入微信群 为满足高分子产学研各界同仁的要求,陆续开通了包括高分子专家学者群在内的几十个专项交流群,也包括高分子产业技术、企业家、博士、研究生、媒体期刊会展协会等群,全覆盖高分子产业或领域。目前汇聚了国内外高校科研院所及企业研发中心的上万名顶尖的专家学者、技术人员及企业家。
申请入群,请先加审核微信号PolymerChina (或长按下方二维码),并请一定注明:高分子+姓名+单位+职称(或学位)+领域(或行业),否则不予受理,资格经过审核后入相关专业群。
点
这里“阅读原文”,查看更多


