非药理性刺激干预已被公认为一种用于组织再生修复、神经调控的有效疗法。然而,设备操作和刺激实施的复杂性限制了干预器件在康复过程中的广泛应用。此外,针对植入式组织修复电子器件,电源形式和修复完成后器件去除引入的二次手术风险仍是目前亟需解决的难题。
电子科技大学材料与能源学院林媛教授课题组姚光联合威斯康星大学麦迪逊分校王旭东(Xudong Wang)教授与蔡伟波(Weibo Cai)教授课题组提出了一种可植入和生物可吸收骨折电刺激器件,柔性器件可由运动驱动产生电脉冲,可直接向骨折处施加电刺激。在大鼠骨折模型上进行了器件功能验证,实验组在6周内实现了有效的骨折愈合,而对照组在10周时还未达到相同的愈合效果。器件能激活相关生长因子调节骨微环境,促进骨形成和骨重塑。干预修复的骨密度和抗折强度分别比对照组提高27%和83%,具有统计学意义。这项工作提出了一种用于生物反馈骨折愈合的自供电可植入电刺激器件,并且在完成生物医学干预后不需要手术移除。

图1. A.器件结构示意图,B.柔性器件的原始、弯曲和扭曲图,C.器件降解图

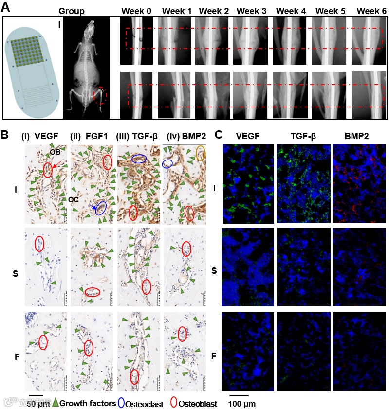
图2. A.刺激干预骨愈合过程,B.免疫组化表征,C.免疫荧光表征
器件具有优异的生物相容性和生物安全性。在6周的植入过程中显示良好的性能稳定性。之后,该器件可以逐渐降解并在植入环境中被吸收,而无需进行侵入性手术切除。这种出色的骨折治疗效果归因于刺激干预能提升成骨细胞增殖,且增强VEGF 和 FGF1 的分泌可以加速营养供应和代谢运输的血管化,而更多的 TGF-β 和 BMP2 导致细胞分化、骨形成和矿化,它们共同作用促进了骨骼的快速再生,并协同提高了骨矿物质密度和骨强度。

图3. 面向不同应用场景的柔性生物电子器件
在前期工作中,电子科技大学柔性电子团队姚光和威斯康星大学麦迪逊分校课题组联合制备了穿戴式毛发再生器件和植入式神经调控减肥器件,实现了不同应用场景下的器件有效验证。以上相关成果分别发表在PNAS, 118, e2100772118 (2021),Nature Communications 9, 5349 (2018)、ACS Nano, 13, 12345 (2019)。论文的第一/通讯作者为电子科技大学材料与能源学院姚光,共同通讯作者为电子科技大学林媛教授、威斯康星大学麦迪逊分校王旭东(Xudong Wang)教授与蔡伟波(Weibo Cai)教授。目前,针对日益增长的生命健康需求和医疗产业升级对关键创新技术的迫切需要,面向不同医疗应用场景,团队正在为高性能柔性穿戴/植入生物诊疗电子器件提供更多可行性思路。
相关论文链接:
https://www.pnas.org/content/118/28/e2100772118.short
https://www.nature.com/articles/s41467-018-07764-z
https://pubs.acs.org/doi/abs/10.1021/acsnano.9b03912
https://www.sciencedirect.com/science/article/pii/S2352847819302242
课题组及招聘链接
https://materials.uestc.edu.cn/kxyj/kytd/rxwjbmdzqjtd.htm
http://muchong.com/t-14852721-1
相关进展
威斯康星大学麦迪逊分校王旭东团队发明神奇生发帽:自发电治脱发,效果完胜用药,临近商业化
天津大学黄显教授团队《Small》:用于神经系统刺激与监测的植入式柔性多通道光电纤维器件
高分子科技原创文章。欢迎个人转发和分享,刊物或媒体如需转载,请联系邮箱:info@polymer.cn
诚邀投稿
欢迎专家学者提供稿件(论文、项目介绍、新技术、学术交流、单位新闻、参会信息、招聘招生等)至info@polymer.cn,并请注明详细联系信息。高分子科技®会及时推送,并同时发布在中国聚合物网上。
欢迎加入微信群 为满足高分子产学研各界同仁的要求,陆续开通了包括高分子专家学者群在内的几十个专项交流群,也包括高分子产业技术、企业家、博士、研究生、媒体期刊会展协会等群,全覆盖高分子产业或领域。目前汇聚了国内外高校科研院所及企业研发中心的上万名顶尖的专家学者、技术人员及企业家。
申请入群,请先加审核微信号PolymerChina (或长按下方二维码),并请一定注明:高分子+姓名+单位+职称(或学位)+领域(或行业),否则不予受理,资格经过审核后入相关专业群。
点
这里“阅读原文”,查看更多


