温室是一种典型的农业生产形式,旨在满足当前日益增长的粮食需求,在全球范围内的市场广泛。温室的运作需要大量能源来满足供暖、制冷、通风、灌溉、自动化监控等需求,光伏供能设备易受到天气影响,不适用于一些日照时间较短的中高维度地区,同时光伏设备所使用的材料通常含有重金属离子,使用时会存在向环境迁移的风险。而农业环境除了太阳能外,还存在着风能、雨滴能等能源,尤其是在一些降水量丰富的地区,收集雨滴能不失为一种有效的替代方式。摩擦纳米发电机(TENG)因其材料选择范围广、成本低和可靠性高等优点,已广泛应用于自供电系统、人体健康监测、高压电等领域,并可以通过采取不同措施保持其在恶劣环境下的稳定输出。基于此,利用TENG来收集农业环境中丰富的雨水能为温室供电,以形成自供电的智能温室种植模式,对于促进农业生产来说具有重要意义。
基于雨滴能收集的TENG(RDE-TENG),目前已用于建筑物、车辆玻璃、雨具、屋顶、帐篷和植物等。然而这些RDE-TENG仍存在两个局限性,一是水分子对器件表面的粘附,二是低的输出效率,因此需要对现有的RDE-TENG进行结构升级以提高其输出性能。
基于此,浙江大学智能生物产业装备创新团队(IBE)平建峰研究员课题组提出了一种新式的用于农业环境中雨滴能收集的RDE-TENG。该RDE-TENG直接使用最常用的温室薄膜作为摩擦层材料,并通过感应耦合等离子体技术对薄膜表面进行超疏水改性,以赋予温室薄膜超疏水和自清洁的能力。研究发现这种处理方式没有显著降低温室薄膜的透光性。接着,相较于传统的单电极模式工作的RDE-TENG而言,改进了电极结构,采用薄膜上下表面双电极的布置,这样基于下电极/薄膜/上电极之间的体效应(bulk effect)取代了传统液固界面的界面效应(interfacial effect),从而促进了电荷转移,提高RDE-TENG的输出性能。
图1. 基于温室薄膜的RDE-TENG用于构建自供电智能温室
图2. 改性温室薄膜的形貌表征。
未处理温室薄膜和不同参数ICP处理温室薄膜的表面粗糙度(a)、表面粗糙度和薄膜厚度变化(b)、SEM表征(c)、XPS表征(d)、EDS表征(e)、XPS和EDS表征下C/F比变化(f)。
图3. 改性温室薄膜的超疏水性能和透明度表征。
(a)未处理温室薄膜和不同参数ICP处理温室薄膜的水滴静态接触角。(b)超疏水改性温室薄膜的自清洁性能表征。(c)未处理和超疏水改性温室薄膜的透明度。(d)旋涂透明电极的超疏水改性温室薄膜。(e)RDE-TENG的制备流程。(f)用于雨滴能收集的RDE-TENG工作装置图。(g)RDE-TENG平面图。
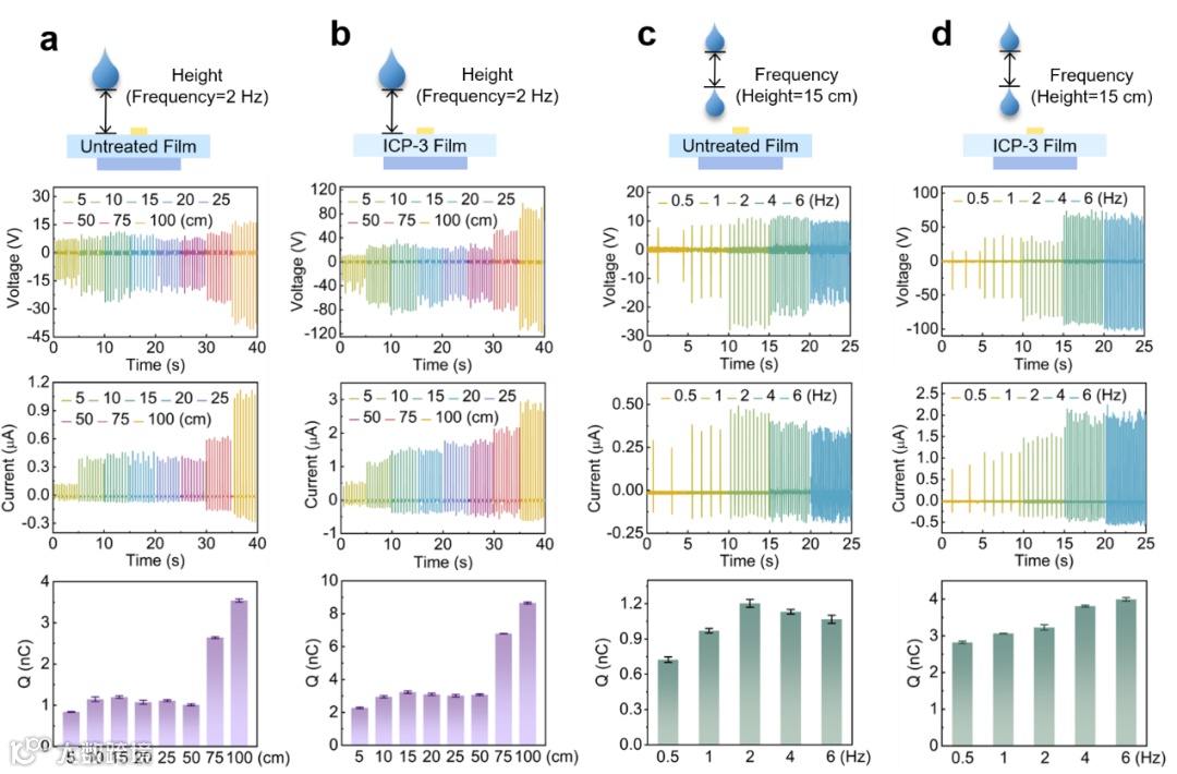
图4. 不同降雨参数下RDE-TENG 的输出表现。
UT/RDE-TENG(a)和ICP-3/RDE-TENG(b)不同高度下落水滴下的输出表现,下落水滴频率控制在2 Hz。UT/RDE-TENG(c)和ICP-3/RDE-TENG(d)在不同频率下落水滴下的输出表现,下落水滴高度控制在15 cm。
综上所述,构建了全透明、超疏水和自清洁的 RDE-TENG 以实现自供电智能温室。超疏水改性温室薄膜作为摩擦负电层材料,以构建用于雨滴能量收集的 RDE-TENG,此外优化电极布置结构,避免了液固界面的界面屏蔽效应,显著提高了输出性能。所制备的 RDE-TENG 具有高且稳定的摩擦电输出,可用作温室环境监测设备的可靠电源,实现自供电绿色感知,便于及时采取措施将环境参数恢复到有利于植物生长的范围内,这对指导农业生产具有重要意义。此外,受本研究启发,其他的农用膜也可用于绿色能源开发领域,助力于在农业互联网(IOA)时代通过给各种农业用电子设备供电,以构建可持续的、自供电的智能农业。
原文链接:
https://doi.org/10.1021/acsnano.1c04258
相关进展
浙大平建峰研究员课题组将大棚布研制成发电机,农业生产有了绿色能源
东华大学俞建勇院士、覃小红教授团队在静电纺纳米纤维湿气发电机领域取得新进展
郑州大学橡塑模具团队《Nano Energy》:在超临界二氧化碳发泡(scCO2)技术制备高性能摩擦纳米发电机方面取得进展
免责声明:部分资料来源于网络,转载的目的在于传递更多信息及分享,并不意味着赞同其观点或证实其真实性,也不构成其他建议。仅提供交流平台,不为其版权负责。如涉及侵权,请联系我们及时修改或删除。邮箱:info@polymer.cn
诚邀投稿
欢迎专家学者提供稿件(论文、项目介绍、新技术、学术交流、单位新闻、参会信息、招聘招生等)至info@polymer.cn,并请注明详细联系信息。高分子科技®会及时推送,并同时发布在中国聚合物网上。
欢迎加入微信群 为满足高分子产学研各界同仁的要求,陆续开通了包括高分子专家学者群在内的几十个专项交流群,也包括高分子产业技术、企业家、博士、研究生、媒体期刊会展协会等群,全覆盖高分子产业或领域。目前汇聚了国内外高校科研院所及企业研发中心的上万名顶尖的专家学者、技术人员及企业家。
申请入群,请先加审核微信号PolymerChina (或长按下方二维码),并请一定注明:高分子+姓名+单位+职称(或学位)+领域(或行业),否则不予受理,资格经过审核后入相关专业群。
点
这里“阅读原文”,查看更多


