侧链型氨基酸聚合物的组成与结构可设计性强,具有优异的理化性能和良好的细胞相容性,在药物递送、手性识别等方面表现出巨大的应用潜力。
北京化工大学王兴课题组与新南威尔士大学徐江涛课题组围绕侧链型氨基酸聚合物的合成与应用开展了系统的合作研究工作。通过采用光诱导电子/能量转移可逆加成-断裂链转移(PET-RAFT)聚合技术,可以高效合成分子量可控、分散性窄(Mw / Mn <1.20)的系列侧链型氨基酸聚合物(Polymer Chemistry, 2018, 9, 2733–2745);并探究了侧链型氨基酸聚合物的手性依赖细胞内吞效应 (Colloids and Surfaces B: Biointerfaces, 2021, 202, 111687)。
以此为基础,两课题组近日合作报道了可控调节的侧链型氨基酸嵌段共聚物的自组装行为。通过调节嵌段共聚物的组成及比例,得到了不同形貌的、由氢键和亲疏水作用共同调控的自组装纳米结构(图1),为后续应用研究提供了材料基础。

图1. 侧链型氨基酸聚合物的设计合成与形貌调控
作者首先选用了N-丙烯酰化缬氨酸(V)作为疏水基元,N-丙烯酰化天冬氨酸(D)作为亲水基元,合成了PV-b-PD嵌断聚合物,并通过自组装形成纳米结构。研究发现,随着亲水链段比例增加,PV-b-PD形貌可由球形过渡到纤维及片状结构(图2)。

图2. PV-b-PD自组装形成的纳米结构
为了研究疏水作用对组装行为的影响,作者选用N-丙烯酰化苯丙氨酸(F)作为疏水基元,合成了PF-b-PD嵌段共聚物(图3)。与PV-b-PD不同的是,PF-b-PD形成的纳米结构经过微球、微球融合到纳米纤维的形貌变化。此过程证明疏水作用的增加和π-π堆积可以增强疏水嵌段间的相互作用,在增加亲水链段的氢键作用下,微球逐步融合形成纳米结构聚集体;进而由于界面张力,聚集体逐渐形成纤维。

图3. PF-b-PD自组装形成的纳米结构
为了研究亲水作用对组装行为的影响,作者以PV-b-PD嵌断聚合物为基准,将疏水链段甲酯化,得到PV-OMe-b-PD。研究发现,PV-OMe-b-PD自组装形成稳定的纤维结构(图4)。进而以PV-OMe-b-PD为基准,将亲水链段更换为聚丝氨酸(PS),制备的PV-OMe-b-PS自组装形成稳定的囊泡结构(图4)。这主要是由于PD可形成分子间氢键,而PS更倾向于形成分子内氢键。通过减弱分子间氢键相互作用,有利于形成囊泡结构。

图4. PV-OMe-b-PD和PV-OMe-b-PS自组装形成的纳米结构
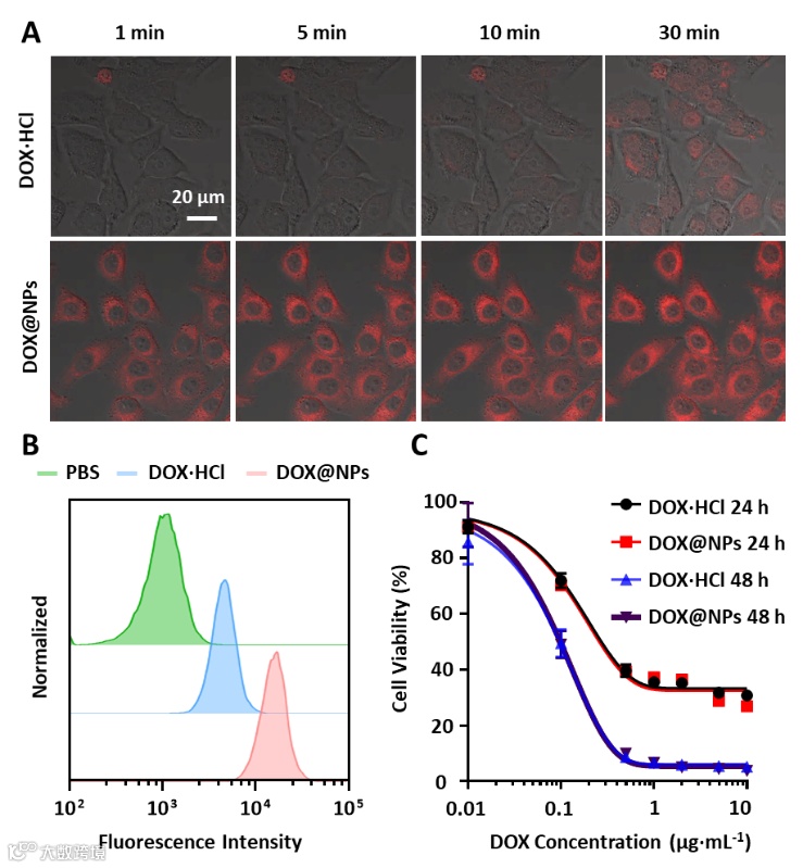
最后,作者选取PV-b-PD作为模型聚合物,对具有不同氢键受体和供体的药物进行装载研究。由于丰富的非共价作用力,PV-b-PD微球载药率高达21.8%-31.6%,且载药微球可以在1 min快速内吞进入癌细胞内,释放药物,实现良好的抗癌效果(图5)。

图5. DOX@NPs快速进入细胞及抗癌效果
侧链型氨基酸聚合物在生物医用材料领域具有广泛的应用前景,该工作通过调控氨基酸种类和比例构建的自组装形貌库,为后续开发可控氨基酸聚合物纳米材料提供了基础。
相关研究成果近期以“Self-Assembled Nanosized Vehicles from Amino Acid-Based Amphiphilic Polymers with Pendent Carboxyl Groups for Efficient Drug Delivery”为标题发表在Biomacromolecules杂志上 。本论文第一作者为北京化工大学生命科学与技术学院博士研究生冯文丽。北京化工大学王兴教授、李国锋副教授和新南威尔士大学徐江涛教授为论文的共同通讯作者。该研究得到国家自然科学基金、中央高校基础研究基金和澳大利亚研究委员会基金的资助与支持。
文章链接:
https://pubs.acs.org/doi/10.1021/acs.biomac.1c01164
相关进展
高分子科技原创文章。欢迎个人转发和分享,刊物或媒体如需转载,请联系邮箱:info@polymer.cn
诚邀投稿
欢迎专家学者提供稿件(论文、项目介绍、新技术、学术交流、单位新闻、参会信息、招聘招生等)至info@polymer.cn,并请注明详细联系信息。高分子科技®会及时推送,并同时发布在中国聚合物网上。
欢迎加入微信群 为满足高分子产学研各界同仁的要求,陆续开通了包括高分子专家学者群在内的几十个专项交流群,也包括高分子产业技术、企业家、博士、研究生、媒体期刊会展协会等群,全覆盖高分子产业或领域。目前汇聚了国内外高校科研院所及企业研发中心的上万名顶尖的专家学者、技术人员及企业家。
申请入群,请先加审核微信号PolymerChina (或长按下方二维码),并请一定注明:高分子+姓名+单位+职称(或学位)+领域(或行业),否则不予受理,资格经过审核后入相关专业群。
点
这里“阅读原文”,查看更多


