离子凝胶的设计和应用是近期的研究热点,它涉及到柔性电子器件、可穿戴/植入设备、软机器人、人机结合等领域。现有离子凝胶体系的本征粘接性弱、力学和化学稳定性有限,这些问题限制了水凝胶离子器件的实际应用。当前通用的解决方法是基于复杂的配方和制备过程,最终的效果也十分有限。另外,目前离子凝胶的开发集中在力学和传感性能上,但缺乏对生物特性的考量(例如细胞兼容性和抗菌)。
针对以上问题,加拿大麦吉尔大学李剑宇团队设计了一种名为“Ionotronic tough adhesive (i-TA)”的新型高韧性离子凝胶体系。该体系特别之处在于,成分简单、低成本、具备本征的多功能性能——不需要特殊处理便具备优异的化学稳定性、离子相容性、自愈合、抗菌和广谱粘接性。另外,i-TA具备可媲美甚至超越人体组织的刚度、高韧性(2000-6000 J m-2)和断裂伸长率 (>1200 %)。相比其他水凝胶体系,i-TA抗溶胀,在各种浓度的电解液中性能稳定,可牢固地与生物组织、水凝胶及弹性体结合。这一工作拓展了离子凝胶、应变传感等功能和应用前景,为柔性离子设备的发展提供启发。
这项工作提出的主要涉及原则是,通过在可拉伸的网络中穿插由富含氨基的聚合物物理交联形成的耗散网络。这种设计的好处是:(1) 物理交联的耗散网络增加韧性,而可拉伸网络提供可拉伸性;(2) 网络组成不依赖离子,因此生成的凝胶物理化学性质稳定,不受环境中的离子影响; (3) 富含氨基的聚合物天然具备多功能,比如自我交联、粘接性和抗菌功能。基于这些考量,该团队选择了经典的聚丙烯酰胺 (PAAm) 形成可拉伸网络,使用氢键交联的壳聚糖 (chitosan) 作为耗散网络。

图1. i-TA的设计机理及自愈合表现。
由于壳聚糖相的氢键交联,i-TA具有良好的能量耗散功能,可显著提升凝胶的可拉伸性和韧性。相比离子键增韧的凝胶,氢键增韧的i-TA在电解液中具有良好的抗溶胀性,即使在完全溶胀的情况下也能保持之前的韧性。机械性能也不受电解液的离子浓度的影响,可实现电学、力学性能的正交调控。

图2. i-TA的力学、物理、电学表现及稳定性。
受益于氨基的氢键作用,i-TA在不添加任何试剂的情况下便拥有超过离子器件常用材料的粘附性,且粘附性可通过添加耦合试剂及桥接聚合物进一步增强。其可与生物组织、水凝胶和VHB弹性体实现超过1000 J m-2的超高粘附性。即使在充分溶胀和富含离子的情况下也能保持该优异特性。

图3. i-TA的广谱粘接性。
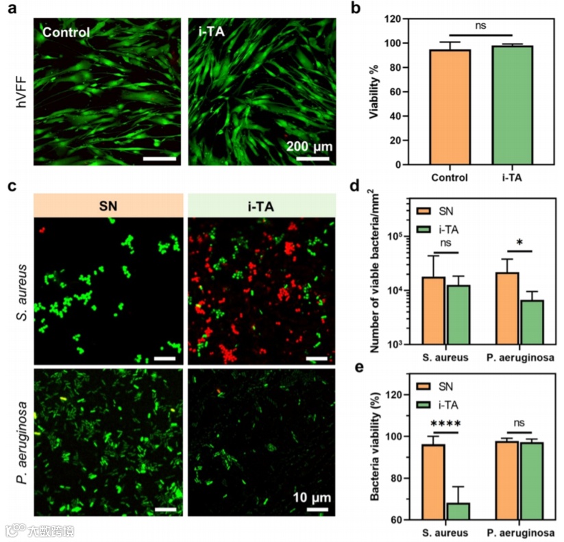
由于使用的材料皆生物兼容,该材料体系无细胞毒性。同时,氨基的引入赋予了i-TA一定的抗菌效果,其对不同的细菌均展示出一定的杀菌和抗菌作用,这对于长期接触生物体的应用至关重要。

图4. i-TA的细胞兼容性和抗菌效果
最后,该团队展示了该凝胶体系在柔性电子和生物传感器上的应用。由i-TA组成的传感器可亲密贴附皮肤,监测运动导致的应变。即使器件受损坏,i-TA可通过自修复轻松复原,且修复后依然保持良好的传感特性。此外,基于优异的粘附性,i-TA和VHB可组成复合结构用于监测压力带来的电信号变动,且监测范围超过人体血压。该演示证明了该材料体系可用于作为心脏和血管破损修复的传感密封贴片。

图5. i-TA在可穿戴/植入传感器件中的应用演示。
该材料系统首次在离子凝胶中将优异的力学、物理、电学和生物性能集于一体,且制作简单成本低廉,有望对新一代离子器件的功能、设计及转化提供新思路。
该研究进展以Ionotronic Tough Adhesives with Intrinsic Multifunctionality为题发表在ACS Applied Materials & Interfaces。该工作的第一作者是麦吉尔大学机械系博士生鲍光宇,通讯作者是麦吉尔大学加拿大研究讲席教授李剑宇。
原文链接:
https://pubs.acs.org/doi/10.1021/acsami.1c09231
李剑宇教授团队致力于新型生物材料设计开发和机理研究,目前的研究方向包括软物质力学、生物粘合剂、再生医学、止血材料、手术器械和智能设备开发。
相关前期工作包括:
· 首个高韧性水凝胶粘附剂: Jianyu Li, et al. Tough adhesives for diverse wet surfaces, Science 2017.
· 组织粘附剂的设计和应用:Zhenwei Ma, et al. Multifaceted design and emerging applications of tissue adhesives. Advanced Materials, 2021.
· 高韧性水凝胶粘附涂层的设计和应用:Zhenwei Ma, et al. Bioinspired tough gel sheath for robust and versatile surface functionalization, Science Advances, 2021
· 基于温敏粘附剂的主动伤口敷料:Serena Blacklow, et al. Bioinspired mechanically active adhesive dressings to accelerate wound closure, Science Advances 2019.
相关进展
多伦多大学刘新宇团队、麦吉尔大学李剑宇团队合作获得Materials Horizons 2020年度杰出论文奖
高分子科技原创文章。欢迎个人转发和分享,刊物或媒体如需转载,请联系邮箱:info@polymer.cn
诚邀投稿
欢迎专家学者提供稿件(论文、项目介绍、新技术、学术交流、单位新闻、参会信息、招聘招生等)至info@polymer.cn,并请注明详细联系信息。高分子科技®会及时推送,并同时发布在中国聚合物网上。
欢迎加入微信群 为满足高分子产学研各界同仁的要求,陆续开通了包括高分子专家学者群在内的几十个专项交流群,也包括高分子产业技术、企业家、博士、研究生、媒体期刊会展协会等群,全覆盖高分子产业或领域。目前汇聚了国内外高校科研院所及企业研发中心的上万名顶尖的专家学者、技术人员及企业家。
申请入群,请先加审核微信号PolymerChina (或长按下方二维码),并请一定注明:高分子+姓名+单位+职称(或学位)+领域(或行业),否则不予受理,资格经过审核后入相关专业群。
点
这里“阅读原文”,查看更多


