脂肪族聚酯是重复单元含酯键的脂肪族高分子的总称, 由于其优良的生物可降解性和生物相容性,是一类重要的生物医用高分子材料。常用的合成方法有缩合聚合法和开环聚合法,相比开环聚合,适用于缩合聚合法的单体更加丰富,单体转换率高且无需溶剂,因此缩合聚合合成聚酯的应用更为广泛。然而对于缩合聚合,由于其反应能垒较高,需要催化剂降低反应活化能,从而使催化剂成为合成高分子量聚酯的关键。常用于熔融缩聚合成聚酯的催化剂有锑类,锡类,稀土类等。由于这些催化剂存在潜在的生物毒性,所以在应用于生物材料领域之前,需要除去残留在聚酯中的有毒催化剂。目前也有报道一些有机类以及生物类的催化剂,由于催化活性低,价格昂贵等,限制了其应用。同时,纯的聚酯材料不具有生物活性,一般还需要加入其他特殊物质来赋予聚酯生物活性。
针对上述问题,浙江大学高分子科学与工程学系朱蔚璞副教授研究小组提出了功能性催化剂的新理念,即催化剂在完成催化高分子合成的使命后,作为功能组分残留在高分子基体中,实现功能高分子的原位制备。使用一系列镁化合物做为催化剂,“一锅”法原位合成高分子量含镁脂肪族聚酯。镁化合物不仅作为缩合聚合催化剂,而且由于镁离子具有成骨活性和抗炎活性,还赋予了所得到的聚酯生物活性。将该生物活性聚酯薄膜应用于引导组织再生术,动物实验表明16周后的骨再生程度高于商品聚乳酸(PLA)膜,同时由于镁离子的抗炎功能,该聚酯膜具有更弱的炎症反应(图 1)。目前此成果以In-reactor engineering of bioactive aliphatic polyesters via magnesium-catalyzed polycondensation for guided tissue regeneration发表在最近一期的Chemical Engineering Journal上。

Figure 1. In-reactor engineering of bioactive aliphatic polyesters.
以具有代表性的脂肪族聚酯聚丁二酸丁二醇酯(PBS)作为对象进行了系统研究,单质镁及其化合物(MgO, MgCO3, Mg(OH)2)都具有很好的催化活性,所得PBS的分子量可达58 kDa,高于日本三菱公司和德国巴斯夫公司生产的商品化PBS分子量。为了探究镁催化剂在聚合体系的普适性以及调节聚酯物理性能,同时将镁催化剂应用到共聚体系中,镁催化剂仍然表现出较高的催化活性。
进一步对催化机理进行了深入探究,结果证明聚酯合成过程中实际起到催化作用的物质为丁二酸镁,是通过镁及其化合物可以与丁二酸单体反应原位生成。动力学表明反应为二级动力学反应,分子量和时间成很好的线性关系。同时催化机理为配位机理,镁通过与羰基进行配位,造成羰基上的碳缺电子,从而有利于羟基的进攻(图 2)。

Figure 2. Mechanism of magnesium-catalyzed polycondensation.
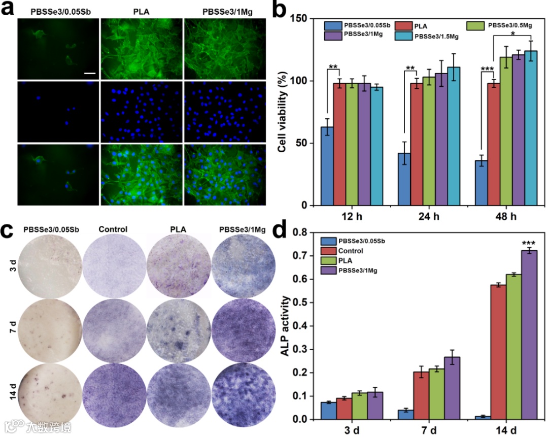
细胞实验结果表明使用镁催化剂原位合成的聚酯具有很好的细胞相容性以及成骨活性(图 3)。通过小鼠成骨前细胞 (MC3T3-E1)和小鼠成纤维细胞(L929)的细胞粘附和细胞增殖来评价其细胞相容性。MC3T3-E1和L929细胞分别在膜上培养24小时和48小时。与PBSSe3/0.05Sb相比,细胞更倾向于黏附在PLA和PBSSe3/1Mg膜表面。同时, MC3T3-E1和L929呈明显的梭形形态,细胞轮廓和边界清晰,细胞核清晰,细胞生长状态良好。在培养48h后,PLA和PBSSe3/1Mg膜上的细胞数量增加,证实了PBSSe3/1Mg膜具有良好的细胞相容性,而PBSSe3/0.05Sb组细胞数量减少,细胞形态不再清晰,边缘不规则,说明PBSSe3/0.05Sb的生物相容性较差(图3a)。细胞增殖实验也进一步证实了L929细胞在PBSSe3/1Mg膜上生长良好(图3b)。然而,PBSSe3/0.05Sb对MC3T3-E1细胞均表现出较差的细胞相容性,这是由于有毒的锑催化剂残留导致的。碱性磷酸酶(ALP)染色显示与其他组相比,PBSSe3/1Mg具有更大的成骨分化能力(图3c)。他们还定量测定了不同膜存在下的ALP活性,结果显示PBSS3/1Mg组在培养3、7、14天后,成骨标志物ALP的表达均显著增加(图3d)。因此,ALP染色和ALP活性分析表明,PBSSe3/1Mg膜具有显著的促进前成骨细胞分化的能力。

Figure 3. Biocompatibility and bioactivity of PBSSe3/1Mg in vitro.
最后该工作建立了小鼠颅骨缺陷模型,并使用PLA膜进行了对比评估,这是因为PLA膜在GTR领域已得到商业应用,从而探究PBSSe3/1Mg膜在GTR领域的可行性 (图4)。动物实验结果表明对照组和PBSSe3/0.05Sb组在16周后几乎没有新骨产生,而PLA组有更多的新生骨,但骨的再生程度低于PBSSe3/1Mg组,这与PBSSe3/1Mg组膜中镁离子的成骨活性以及抗炎活性有关。动物实验进一步表明原位合成的聚酯具有很高的成骨活性且16周后的骨再生程度显著高于PLA膜。

Figure 4. Osteogenic effect in vivo.
该研究提出了功能性催化剂的新理念,原位生成的二羧酸镁既做为缩合聚合的催化剂,又做为激活组织修复细胞的活性剂,无需除去催化剂以及共混其他生物活性物质的步骤,“一锅”聚合即可制备生物活性聚酯,为生物活性材料的规模化批次生产提供了一种新策略,显示了良好的应用前景。该论文的第一作者为浙江大学高分子系博士生张洪杰,浙江大学口腔医学院张巧博士为该论文的共同第一作者。浙江大学高分子系朱蔚璞副教授为该论文的通讯作者,浙江大学口腔医学院李晓东研究员为该论文的共同通讯作者。该项研究获得了国家自然科学基金(21875209)和浙江省杰出青年基金(LR18B040001)的资助。
论文信息:Hongjie Zhang, Qiao Zhang, Qiuquan Cai, Qiaojie Luo, Xiaojun Li, Xiaodong Li*, Kai Zhang, and Weipu Zhu*. In-reactor engineering of bioactive aliphatic polyesters via magnesium-catalyzed polycondensation for guided tissue regeneration. Chemical Engineering Journal, 2021, 424, 130432.
论文链接:
https://doi.org/10.1016/j.cej.2021.130432
相关进展
高分子科技原创文章。欢迎个人转发和分享,刊物或媒体如需转载,请联系邮箱:info@polymer.cn
诚邀投稿
欢迎专家学者提供稿件(论文、项目介绍、新技术、学术交流、单位新闻、参会信息、招聘招生等)至info@polymer.cn,并请注明详细联系信息。高分子科技®会及时推送,并同时发布在中国聚合物网上。
欢迎加入微信群 为满足高分子产学研各界同仁的要求,陆续开通了包括高分子专家学者群在内的几十个专项交流群,也包括高分子产业技术、企业家、博士、研究生、媒体期刊会展协会等群,全覆盖高分子产业或领域。目前汇聚了国内外高校科研院所及企业研发中心的上万名顶尖的专家学者、技术人员及企业家。
申请入群,请先加审核微信号PolymerChina (或长按下方二维码),并请一定注明:高分子+姓名+单位+职称(或学位)+领域(或行业),否则不予受理,资格经过审核后入相关专业群。
点
这里“阅读原文”,查看更多


