2022年1月4日,国际著名学术期刊《Chemical Engineering Journal》(Q1区, IF 13.27)在线发表了安徽医科大学第二附属医院麻醉与围术期医学科张野教授和中国科学技术大学化学与材料科学学院梁高林教授课题组的合作研究成果,文章标题为《V1-Cal hydrogelation enhances its effects on ventricular remodeling reduction and cardiac function improvement post myocardial infarction》。该文章报道了一种TRPV1抑制肽V1-Cal的超分子水凝胶自组装用于减轻心肌梗死后心室重构和改善心脏功能的新型策略,在动物模型上显示了良好的治疗效果(Chem. Eng. J., 2022, DOI: 10.1016/j.cej.2021.134450)。
心肌梗死后的心室重构目前仍是非常棘手的临床问题。虽有研究表明,TRPV1抑制肽V1-Cal可以改善心肌缺血后损伤,然而由于其半衰期很短,限制了其在长期心肌保护中的应用。张野教授和梁高林教授课题组设计了一种新型V1-Cal超分子多肽水凝胶体系。该体系通过共组装V1-Cal与Nap-Phe-Phe-Tyr-OH成胶因子,形成稳定的超分子多肽水凝胶。该水凝胶体系通过多点心肌注射的方式给药,可以在心肌梗死区域缓慢释放V1-Cal,抑制TRPV1的过度活化,减轻心肌梗死后早期的炎症和凋亡,减少纤维化,促进血管生成,明显改善了心肌梗死后重塑和心脏功能(图1)。这种新型V1-Cal超分子水凝胶体系,有望开发成为有效改善心肌梗死后心室重构的治疗手段。

图1 (a) NapFFY水凝胶的化学结构和V1-Cal的肽序列。(b)超分子水凝胶V1-Cal/NapFFY通过心肌注射改善大鼠心肌梗死模型心功能示意图。
如图2所示,流变力学和透射电子显微镜(TEM)结果表明,V1-Cal或其对照肽V1-Scr与NapFFY的共组装不影响形成的水凝胶的微观形貌,但明显提高了相关水凝胶的机械强度。

图2 三种水凝胶的表征。(a-c) 三种水凝胶的流变力学特征;(d-f) TEM图像

图3 体外释放实验
体外释放实验如图3所示,V1-Cal和V1-Scr在14天内持续释放。

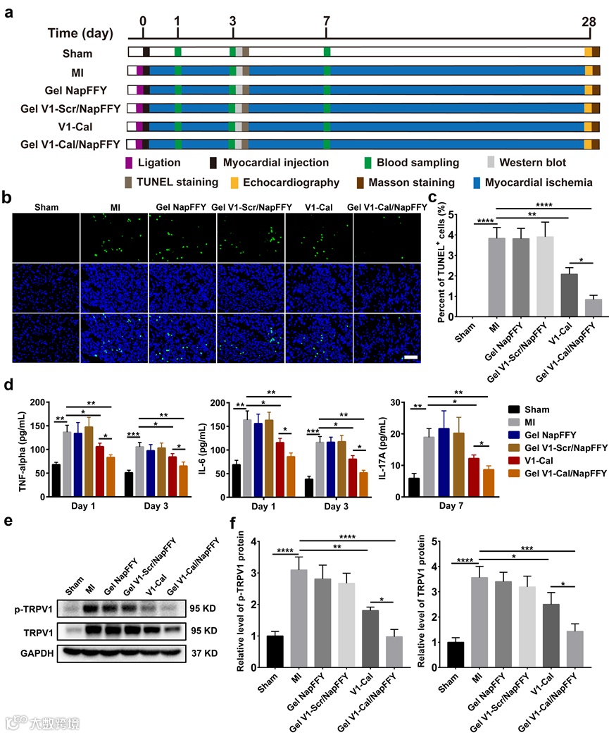
图4 炎症因子、凋亡和TRPV1蛋白水平。(a)体内实验治疗时间; (b)心肌梗死后第3天,梗死周围区TUNEL阳性凋亡细胞代表图像; (c)定量分析b细胞凋亡百分比; (d) 心肌梗死后大鼠炎症因子表达水平; (e-f)心肌梗死后TRPV1、p-TRPV1蛋白表达及定量分析
如图4所示,V1-Cal共组装在Gel V1-Cal/NapFFY水凝胶中时,能够更有效地保护缺血心肌,防止心肌细胞凋亡,可能有助于降低心肌梗死后心室重构和改善心功能。同时V1-Cal在水凝胶中共聚并持续释放时,其抗炎作用和抑制TRPV1过度活化的作用均进一步增强。

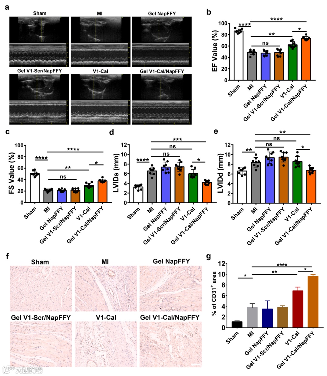
图5心肌梗死术后28天超声心动图测量大鼠心功能及血管生成
如图5所示,V1-Cal/NapFFY治疗后,心肌梗死大鼠心室功能障碍有明显改善。同时,V1-Cal可促进血管生成,这可能是V1-Cal改善心肌梗死后心功能的机制之一。整体而言,Gel V1-Cal/NapFFY对心肌梗死后大鼠心功能改善效果最好。

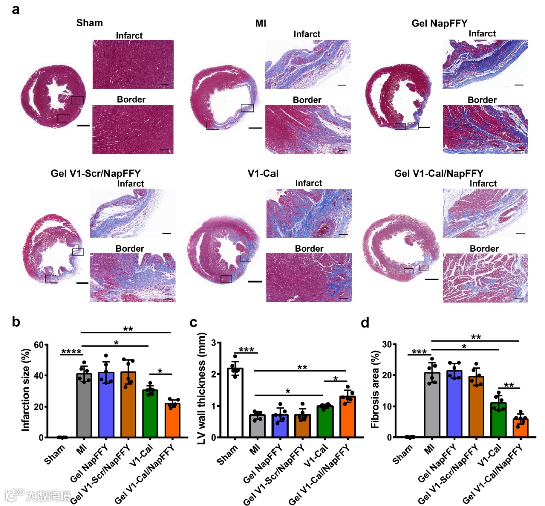
图6心肌梗死后Masson染色评估大鼠心室重构
V1-Cal/NapFFY对心室重构的治疗效果如图6所示,Gel V1-Cal/NapFFY治疗可明显降低心肌梗死面积,增加左室壁厚度,抑制心肌纤维化。
该论文共同第一作者为安徽医科大学第二附属医院麻醉学博士研究生王斌、中国科学技术大学化学与材料科学学院吴澄帆博士和安徽医科大学第二附属医院麻醉与围术期医学科何淑芳副研究员。该论文的通讯作者为安徽医科大学第二附属医院麻醉与围术期医学科张野教授和中国科学技术大学化学与材料科学学院梁高林教授。该论文的第一作者单位为安徽医科大学第二附属医院。
该研究在实施过程中,得到了中国科学技术大学化学与材料科学学院袁月教授课题组、安徽医科大学基础医学院高杉教授课题组、斯坦福大学麻醉与围术期医学科Eric R. Gross教授以及安徽医科大学第二附属医院核医学科李飞主任和庞小溪博士的大力支持!
该项目研究得到国家自然科学基金、国家杰出青年科学基金以及美国NIH项目的资助。
论文信息:
V1-Cal hydrogelation enhances its effects on ventricular remodeling reduction and cardiac function improvement post myocardial infarction
Bin Wang,1 Chengfan Wu,1 Shufang He,1 Yaguang Wang, Di Wang, Hui Tao, Chenchen Wang, Xiaoxi Pang, Fei Li, Yue Yuan, Eric R. Gross, Gaolin Liang,* Ye Zhang*
https://www.sciencedirect.com/science/article/pii/s1385894721060204
相关进展
中国科大梁高林教授团队Angew:组织蛋白酶B触发的近红外纳米粒子自组装用于肿瘤光声成像
高分子科技原创文章。欢迎个人转发和分享,刊物或媒体如需转载,请联系邮箱:info@polymer.cn
诚邀投稿
欢迎专家学者提供稿件(论文、项目介绍、新技术、学术交流、单位新闻、参会信息、招聘招生等)至info@polymer.cn,并请注明详细联系信息。高分子科技®会及时推送,并同时发布在中国聚合物网上。
欢迎加入微信群 为满足高分子产学研各界同仁的要求,陆续开通了包括高分子专家学者群在内的几十个专项交流群,也包括高分子产业技术、企业家、博士、研究生、媒体期刊会展协会等群,全覆盖高分子产业或领域。目前汇聚了国内外高校科研院所及企业研发中心的上万名顶尖的专家学者、技术人员及企业家。
申请入群,请先加审核微信号PolymerChina (或长按下方二维码),并请一定注明:高分子+姓名+单位+职称(或学位)+领域(或行业),否则不予受理,资格经过审核后入相关专业群。
点
这里“阅读原文”,查看更多


