免疫疗法的兴起逐渐改变了肿瘤治疗的方式。然而对于一些特殊部位的肿瘤,例如位于中枢神经系统部位的脑胶质瘤,因脑部特殊的生理构造使得脑胶质瘤的免疫治疗仍存在诸多问题,其中最为严峻的是血脑屏障的存在使得几乎所有大分子药物难以入脑。因此,构建可跨血脑屏障向脑内高效输送并释放药物的给药系统,一直是脑胶质瘤治疗的重大挑战之一。
研究表明,血脑屏障的组成细胞可高表达多种受体及转运体,如转铁蛋白受体、胆碱类转运体等。因此,苏州大学刘庄、苏州大学附属儿童医院汪健等人合成了一种含有磷酸胆碱(MPC)的聚合物-抗体偶联物,其中免疫检查点阻断抗体anti-PD-L1通过pH响应的二甲基马来酸酐偶联至聚合物侧基。由胆碱转运体与MPC的特异性结合而介导的转运作用可实现跨血脑屏障向脑胶质瘤部位输送anti-PD-L1。进一步地,在肿瘤偏酸性的微环境下,二甲基马来酸酐发生水解,所释放出的anti-PD-L1结构不发生改变,从而实现“无痕”修饰和快速释放(图1)。

图1跨血脑屏障输送和释放anti-PD-L1用于治疗脑胶质瘤
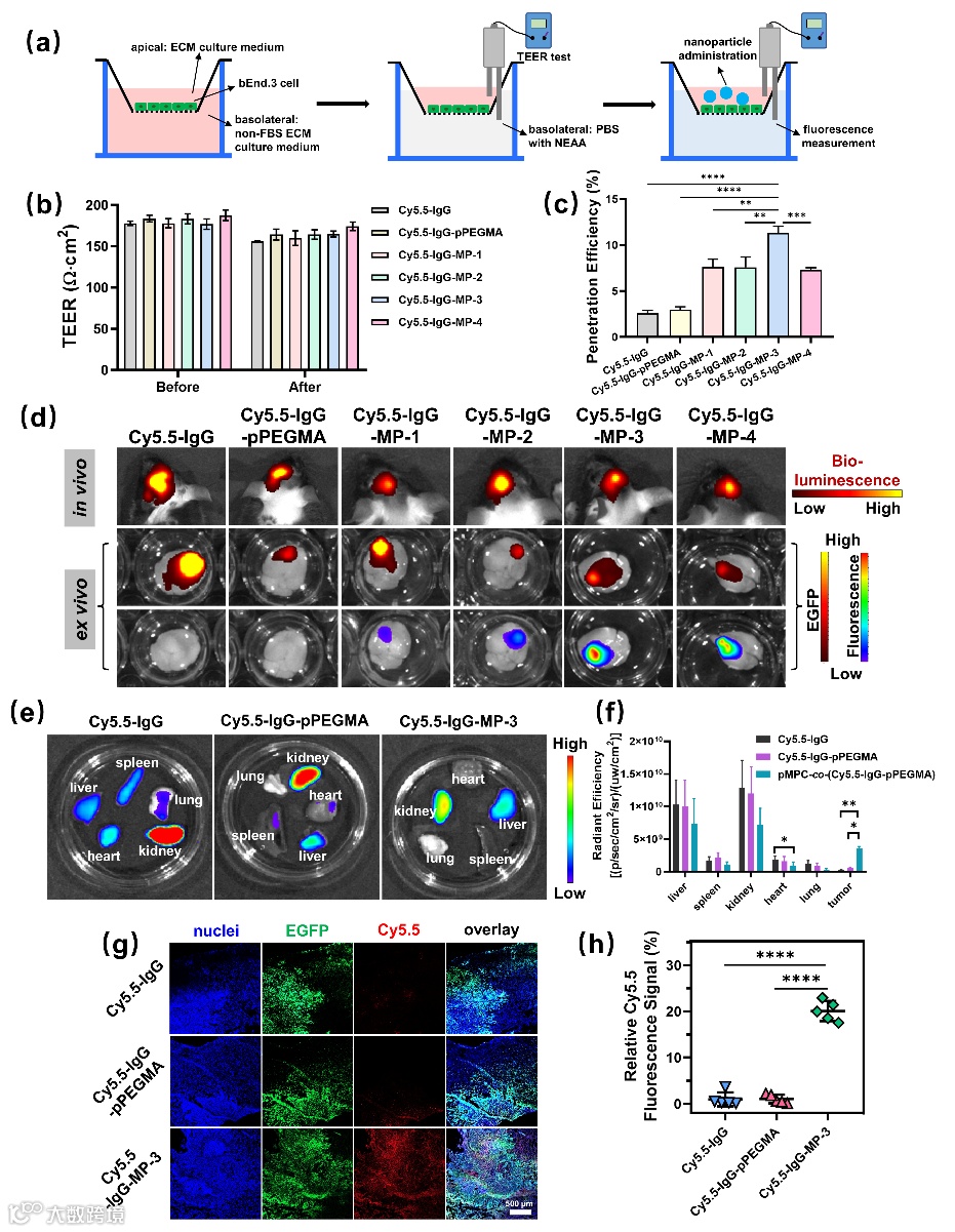
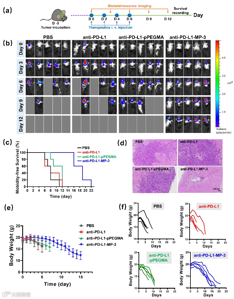
该工作建立了恶性程度较高的LCPN脑胶质瘤模型,在体外和活体水平分别验证了体系跨血脑屏障输送药物的能力(图2)。筛选出输送能力最佳的组分后开展了抗脑胶质瘤免疫治疗。研究结果表明,由于LCPN的恶性程度较高,不含MPC的对照组因无法有效地将抗体输送至病灶,小鼠很快牺牲,而实验组则显著延长了小鼠的存活时间(图3)。

图2体系跨血脑屏障输送和释放能力验证

图3体系用于抗脑胶质瘤免疫治疗
值得注意的是,该体系采用的是基于酸酐及氨基之间的反应,反应条件温和且在释放后不改变药物分子的结构,因而适用于多种药物的修饰与输送。该工作以Smart Nanomedicine to Enable Crossing Blood–Brain Barrier Delivery of Checkpoint Blockade Antibody for Immunotherapy of Glioma为题发表在 ACS Nano上。文章第一作者是苏州大学附属儿童医院的王海蓉博士和苏州大学巢宇博士后。
原文链接:
https://pubs.acs.org/doi/10.1021/acsnano.1c08120
相关进展
高分子科技原创文章。欢迎个人转发和分享,刊物或媒体如需转载,请联系邮箱:info@polymer.cn
诚邀投稿
欢迎专家学者提供稿件(论文、项目介绍、新技术、学术交流、单位新闻、参会信息、招聘招生等)至info@polymer.cn,并请注明详细联系信息。高分子科技®会及时推送,并同时发布在中国聚合物网上。
欢迎加入微信群 为满足高分子产学研各界同仁的要求,陆续开通了包括高分子专家学者群在内的几十个专项交流群,也包括高分子产业技术、企业家、博士、研究生、媒体期刊会展协会等群,全覆盖高分子产业或领域。目前汇聚了国内外高校科研院所及企业研发中心的上万名顶尖的专家学者、技术人员及企业家。
申请入群,请先加审核微信号PolymerChina (或长按下方二维码),并请一定注明:高分子+姓名+单位+职称(或学位)+领域(或行业),否则不予受理,资格经过审核后入相关专业群。
点
这里“阅读原文”,查看更多


