致病菌感染严重威胁着公众健康,基于光热杀菌的治疗策略因其高效且可降低致病菌耐药性的发生而越来越引起科研和医护人员的重视。但是光热杀菌过程引起的高温会损伤周围正常组织和细胞,针对这一问题,刘亚青教授团队构建了一种由致病菌触发的多功能水凝胶,通过与局域化学动力疗法(L-CDT)相结合实现了低温光热(LT-PTT)高效杀菌。该工作将具有光热特性的硫化铜纳米颗粒(CuSNPs)与透明质酸(HA)和Fe3+-EDTA复合物混合制备了多功能水凝胶。所制备水凝胶对致病菌表现出很好的吸附性,为后续L-CDT的发生提供了很好的基础。积聚在凝胶表面的细菌分泌透明质酸酶来分解HA并释放Fe3+,Fe3+被细菌的微环境还原成Fe2+引发芬顿反应,产生的羟基自由基引发L-CDT的抗菌作用。进而结合CuSNPs的光热特性,实现可控的LT-PTT抗菌。构建的方法在提高抗菌效率的同时,最大限度地减少了对正常组织的损害。进一步将凝胶制作成创可贴,可以有效地促进金黄色葡萄球菌感染伤口的愈合过程,证实了其临床应用的巨大潜力。

图1. LT-PTT/L-CDT协同抗菌平台的构建
通过体外平板涂布、荧光活/死染色、扫描电子显微镜(SEM)实验验证所开发LT-PTT/L-CDT的抗菌特性(图2)。单一的抗菌策略L-CDT或LT-PTT可实现部分抗菌,但其抗菌效果相对较低。两者的协同作用极大提高了抗菌能力,杀菌后再培养72小时也未观察到菌落,表明构建的多功能水凝胶具有良好的抗菌特性。

图2. 体外抗菌研究:(A)菌落平板计数,(B)荧光活/死成像,(C)SEM图,(D)抗菌效率计算,(E)平均荧光强度,(F)菌落生长曲线。
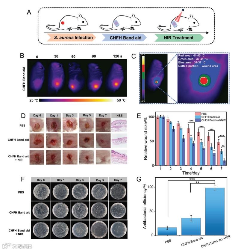
进一步构建了金黄色葡萄球菌感染的伤口模型,将水凝胶制备成创可贴贴于患处进行治疗(图3A),评价其实际应用的可能性。将伤口部分的中心温度控制在41-45 °C(图3B),由于温度的热扩散特性,伤口周围温度低于37°C,降低了高温对伤口周围正常组织的热损伤(图3C)。L-CDT和LT-PTT的协同作用有效降低了伤口处致病菌数量,促进了大量成纤维细胞和胶原纤维的生成,加快了伤口的愈合(图3 D-G)。对小鼠的生物安全性评估证明治疗过程对小鼠的脏器没有明显的毒副作用,为其实际应用提供了可能。

图3. 多功能凝胶创可贴的应用:促伤口愈合示意图(A),小鼠伤口光热图(B)及伤口周围温度分布(C),伤口愈合图(D)及数据统计(E),伤口处平板涂布图(F)及抗菌统计(G)。
以上工作以Bacteria-Triggered Multifunctional Hydrogel for Localized Chemodynamic and Low-Temperature Photothermal Sterilization发表在Small,2021(DOI:10.1002/smll.202103303)。论文第一作者为天津科技大学食品科学与工程学院博士生林晓东,通讯作者为天津科技大学食品营养与安全国家重点实验室刘亚青教授及南开大学王硕教授。
论文链接:
https://onlinelibrary.wiley.com/doi/10.1002/smll.202103303
相关进展
四川大学赵长生教授、赵伟锋教授团队AHM:具有可变粘附性和光热杀菌能力的不对称水凝胶用作多功能伤口敷料
河北工大邢成芬教授课题组和宁波材料所王冰研究员课题组合作:制备出可高效抗菌的PIC/PTTP复合仿生水凝胶
高分子科技原创文章。欢迎个人转发和分享,刊物或媒体如需转载,请联系邮箱:info@polymer.cn
诚邀投稿
欢迎专家学者提供稿件(论文、项目介绍、新技术、学术交流、单位新闻、参会信息、招聘招生等)至info@polymer.cn,并请注明详细联系信息。高分子科技®会及时推送,并同时发布在中国聚合物网上。
欢迎加入微信群 为满足高分子产学研各界同仁的要求,陆续开通了包括高分子专家学者群在内的几十个专项交流群,也包括高分子产业技术、企业家、博士、研究生、媒体期刊会展协会等群,全覆盖高分子产业或领域。目前汇聚了国内外高校科研院所及企业研发中心的上万名顶尖的专家学者、技术人员及企业家。
申请入群,请先加审核微信号PolymerChina (或长按下方二维码),并请一定注明:高分子+姓名+单位+职称(或学位)+领域(或行业),否则不予受理,资格经过审核后入相关专业群。
点
这里“阅读原文”,查看更多


