“江雾秋楼白,灯花夜雨青“,雾固然朦胧飘渺,给人带来美的享受,但也给人们的生产生活带来不便甚至安全隐患,如降低能见度、影响仪器精度等。亲水聚合物涂层可以通过将冷凝水滴迅速铺展成液膜并将其吸收而起到防雾效果,从这一角度出发,增加亲水聚合物涂层的厚度以提高其吸水容量可以使其防雾性能更加持久。然而会面临以下挑战:如何保持高的光学透明度,同时避免过度溶胀产生褶皱,并且防止在雾化条件下发生界面剥离。

图1 可增厚的亲水/疏水聚合物异质网络防雾涂层。

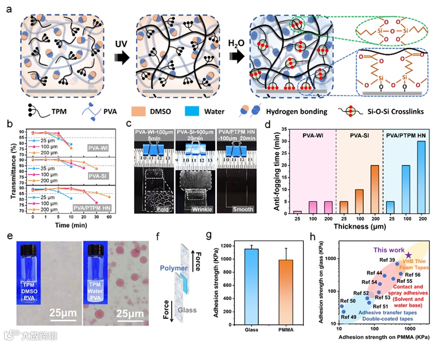
图2 PVA/PTPM HN的高效防雾机理和性能。

图3 涂覆有PVA/PTPM HN涂层的防雾眼镜。
相关研究成果以“Effective Anti-fogging Coating from Hydrophilic/Hydrophobic Polymer Hetero-Network”为题发表在近期的《Advanced Science》杂志上(DOI: 10.1002/advs.202200072),博士研究生石峻赫和博士后徐礼桔为共同第一作者,邱东研究员为通讯作者。
原文链接:
http://doi.org/10.1002/advs.202200072
相关进展
中科院化学所邱东课题组博士后招聘启事 | 生物、医学、化学及相关专业
高分子科技原创文章。欢迎个人转发和分享,刊物或媒体如需转载,请联系邮箱:info@polymer.cn
诚邀投稿
欢迎专家学者提供稿件(论文、项目介绍、新技术、学术交流、单位新闻、参会信息、招聘招生等)至info@polymer.cn,并请注明详细联系信息。高分子科技®会及时推送,并同时发布在中国聚合物网上。
欢迎加入微信群 为满足高分子产学研各界同仁的要求,陆续开通了包括高分子专家学者群在内的几十个专项交流群,也包括高分子产业技术、企业家、博士、研究生、媒体期刊会展协会等群,全覆盖高分子产业或领域。目前汇聚了国内外高校科研院所及企业研发中心的上万名顶尖的专家学者、技术人员及企业家。
申请入群,请先加审核微信号PolymerChina (或长按下方二维码),并请一定注明:高分子+姓名+单位+职称(或学位)+领域(或行业),否则不予受理,资格经过审核后入相关专业群。
点
这里“阅读原文”,查看更多


