由于骨植入物早期血管新生的延迟和较弱的成骨活性,骨缺损的再生修复难以获得较好的成效。骨重塑是一个持续而复杂的过程,其中血管生成和骨生成紧密相连,而血管网络的形成为组织的存活提供了适当的物质基础。工程化的微通道网络可以改善氧气扩散和营养物质输送,并能加速血管的形成,但如何在骨修复支架内部快速有效地构筑结构良好的血管网络仍然面临着巨大的挑战。

图1 DBM/GP支架的制备流程图及其生物功能示意图

图2体外药物释放与生物相容性表征

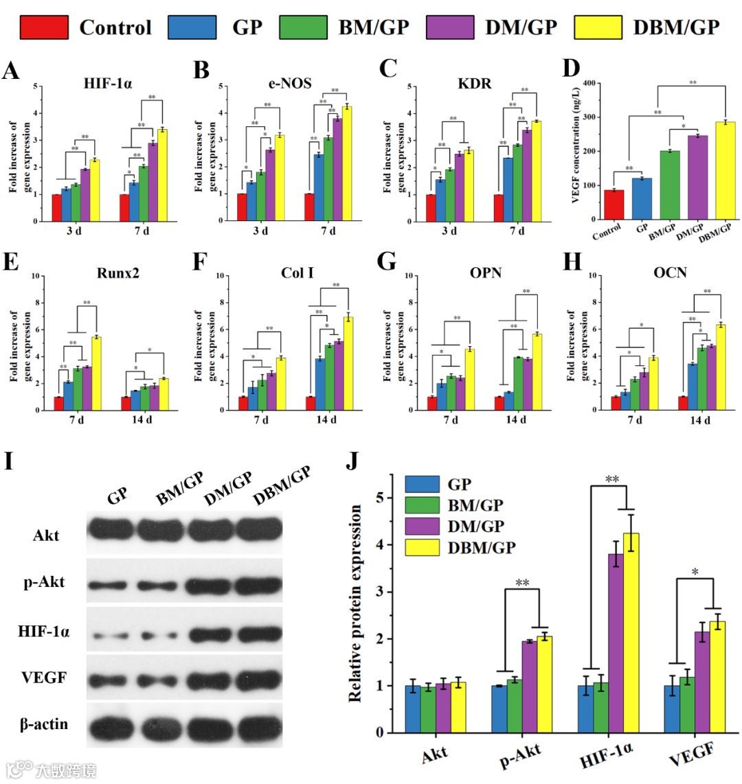
图3 体外成血管和成骨性能分析

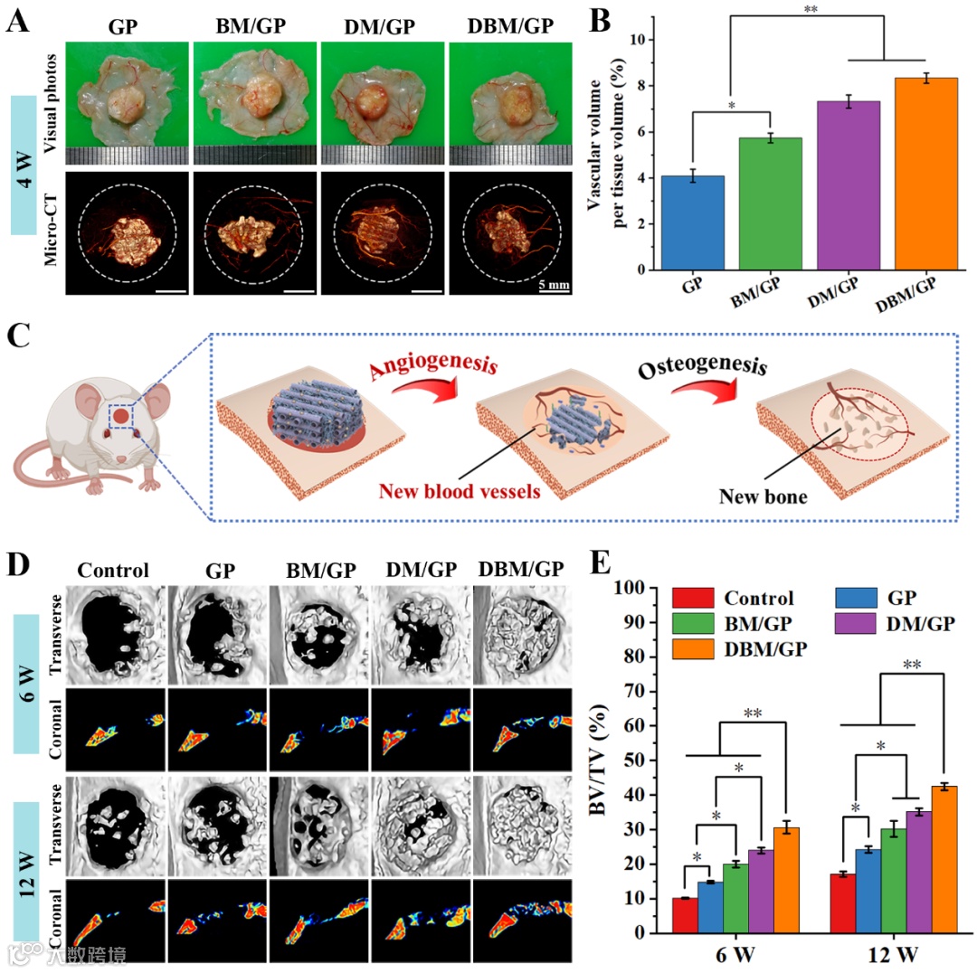
图4 体内血管化和骨再生性能评价
该工作以“Bone Microenvironment-Mimetic Scaffolds with Hierarchical Microstructure for Enhanced Vascularization and Bone Regeneration”为题发表在《Advanced Functional Materials》期刊上,论文的通讯作者为东华大学何创龙教授和周小军博士,第一作者为东华大学硕士研究生哈玉杰和上海市第一人民医院马小军副主任医师。该工作得到国家自然科学基金、上海市自然科学基金等项目的资助。
原文链接:
https://doi.org/10.1002/adfm.202200011
相关进展
上海交大医学院附属瑞金医院邓廉夫教授团队构建可血管化的3D打印支架促进骨修复
苏州大学李斌、刘庄、韩凤选团队 AFM:开辟骨组织再生新途径
高分子科技原创文章。欢迎个人转发和分享,刊物或媒体如需转载,请联系邮箱:info@polymer.cn
诚邀投稿
欢迎专家学者提供稿件(论文、项目介绍、新技术、学术交流、单位新闻、参会信息、招聘招生等)至info@polymer.cn,并请注明详细联系信息。高分子科技®会及时推送,并同时发布在中国聚合物网上。
欢迎加入微信群 为满足高分子产学研各界同仁的要求,陆续开通了包括高分子专家学者群在内的几十个专项交流群,也包括高分子产业技术、企业家、博士、研究生、媒体期刊会展协会等群,全覆盖高分子产业或领域。目前汇聚了国内外高校科研院所及企业研发中心的上万名顶尖的专家学者、技术人员及企业家。
申请入群,请先加审核微信号PolymerChina (或长按下方二维码),并请一定注明:高分子+姓名+单位+职称(或学位)+领域(或行业),否则不予受理,资格经过审核后入相关专业群。
点
这里“阅读原文”,查看更多


