不可控制的大规模动脉出血在战场、紧急情况以及临床环境中构成了重大的致命风险,全球30%以上的创伤性死亡是由过度失血引起的。目前,手术缝合、纱布敷料、电凝可通过收紧伤口、用力按压或凝固电流,封闭创面出血部位、发挥止血作用,是临床手术常用的止血方法。由于止血效率有限、技术操作繁琐、炎症反应严重、继发性组织损伤,仅适用于静脉出血的情况。严重创伤引起的出血控制仍然是全球临床和日常生活中的一个严重问题。虽然,近年来发展的止血材料已经能够终止大规模动脉出血,但一些主要的缺点包括施加紫外辐射、按压以及使用过程中释放热能的必要性严重限制了它们的临床应用,特别是对于深、不规则形状的伤口。
鉴于此,福州大学食品安全与生物分析教育部重点实验室杨黄浩教授课题组成员张进教授基于贻贝和藤壶水泥蛋白的粘附机制,开发了一种具有可重复、优异持久粘附性以及多模式自愈合性的新型双仿生水凝胶(C-CTS/SA-Ag-dECM),并用于心脏/大动脉止血。由于具有丰富的酚羟基、界面水的去除能力并协同酚-醌的动态氧化还原平衡反应,双仿生多网络水凝胶表现出超高的湿组织粘附性能。体外实验证明,C-CTS/SA-Ag/dECM水凝胶具有良好的抗菌性能和生物相容性,进一步应用于兔/猪的多种器官出血模型。与商业纱布相比,水凝胶由于其强大的伤口封闭能力和激活止血屏障膜的协同作用在所有兔/猪创伤出血模型中均表现出优异的止血能力。这些结果表明,具有多功能特性的双仿生止血水凝胶,为未来急性创伤出血的紧急治疗提供了重要的应用价值。该研究以题为“Mussel- and Barnacle Cement Proteins-Inspired Dual-Bionic Bioadhesive with Repeatable Wet-Tissue Adhesion, Multimodal Self-Healing, and Antibacterial Capability for Nonpressing Hemostasis and Promoted Wound Healing”的论文发表在国际顶尖期刊《Advanced Functional Materials》上。

【C-CTS/SA-Ag/dECM双仿生止血水凝胶的制备机理与结构特性】
研究人员受贻贝和藤壶水泥蛋白粘附机制的启发,制备了由氢键、静电相互作用和阳离子-π键结合的双仿生多链网络粘合剂(图1)。邻苯二酚基团改性壳聚糖(C-CHI)的内源性止血与单宁酸(TA)的伤口封闭功能相结合,不仅促进红细胞聚集从而实现快速止血,还很好的模拟了贻贝足蛋白(Mfp)侧链的提取物(L-3,4二羟基苯丙氨酸,L-DOPA),充分提高粘合剂的湿粘附性。含有大量阳离子赖氨酸(Lys)和氨基酸的藤壶水泥蛋白(CP19K)是藤壶水泥-底物边界的主要组成部分,其中的蛋白质将其氨基酸链折叠成β-sheet可形成大量氢键交联点。而丝素蛋白(SF)包含与CP19K相似的β-sheet构象和产生氢键交联的能力,提高材料韧性和水下粘附性能。为了进一步预防伤口感染和加速组织愈合过程,研究人员分别将银纳米颗粒(Ag NPs)和脱细胞化细胞外基质(dECM)引入到粘合剂中。从扫描电子显微镜图像看出,C-CTS/SA-Ag/dECM水凝胶的微观形貌呈现均匀多孔结构,有利于吸收伤口部位的组织渗出物,为细胞增殖提供足够的空间,缩短组织再生周期。

图1. 双仿生止血水凝胶的组成结构。
【C-CTS/SA-Ag/dECM双仿生止血水凝胶的粘附性能】
C-CTS/SA-Ag/dECM水凝胶不仅能粘在猪皮肤组织,还可以与各种材料表面上,包括橡胶、玻璃和金属等产生紧密的粘附。这主要归因于水凝胶和各种底物之间,通过氢键、配位键、阳离子-π键、π-π相互作用和金属螯合产生共价/非共价结合,具有很强的粘附性(图2A−C)。研究人员还提出C-CTS/SA-Ag/dECM水凝胶具有与贻贝相似的长期粘附特性。曾有报道称,贻贝分泌的Mfp-3和Mfp-5蛋白确保湿组织粘附,而含有半胱氨酸残基的Mfp-6蛋白则作为抗氧化剂,防止酚羟基氧化成醌基团。这种连续的氧化还原反应成为保证贻贝长期粘附的关键因素。在当前的系统中,SA-Ag的存在具有类似于Mfp-6蛋白的功能,它和TA之间的电子转移在水凝胶中创造了一个动态的酚-醌氧化还原环境,以维持TA和C-CHI中大量的儿茶酚基团。因此,双仿生止血水凝胶能在持续流动水下紧密粘附在聚苯乙烯皿上60 s,在连续搅拌水中与猪皮肤保持长达30天的粘附(图2D和2E)。同时,在15个周期的剥离-粘合循环后,较于对照组的粘附强度有明显优势(图2H)。

图2. 双仿生止血水凝胶的可重复粘附性能。
【C-CTS/SA-Ag/dECM双仿生止血水凝胶的自愈合性能】
伤口与敷料协调配合、紧密接触,有望加快止血速度,提高再生效率。传统的水凝胶敷料在应力作用下容易形成裂缝,这可能会影响网络结构的完整性,导致粘附功能丧失,并最终过早地从伤口部位脱落。此外,缺乏自愈合性能的水凝胶不能很好地处理不规则形状的损伤,可能会提高伤口治疗过程中细菌感染的概率,延缓愈合速度。在这种情况下,具有良好自愈合行为的止血水凝胶敷料可以抵抗因伤口活动或外力引起的意外撕裂,从而在整个修复过程中提供机械保护。在此,研究人员提出的C-CTS/SA-Ag/dECM双仿生止血水凝胶具有动态的静电相互作用和可逆的氢键,这使它们具有表现出理想的自愈合行为的高潜力,能够实现加热、空气、水下多种模式下的愈合行为(图3)。

图3. 双仿生止血水凝胶的自愈合性能。
【体外止血和生物相容性】
一种理想的止血敷料可刺激血小板在损伤组织中的积累,并促进血凝块的形成。C-CTS/SA-Ag/dECM水凝胶的凝血指数(BCI)值在试验期间(5−50 min)呈下降趋势,表明水凝胶具有良好的凝血性能(图4B)。这种良好的凝血行为可以归因于C-CHI阳离子效应,它通过激活红细胞/血小板迅速触发凝血机制。利用扫描电镜进一步分析了红细胞在水凝胶表面的粘附和形态。从图4C可以观察到大量形态正常的红细胞粘附在水凝胶表面,表明水凝胶捕获红细胞效果良好,且不影响其生理状态。多孔结构以及细胞膜表面负电荷与水凝胶中氨基之间的静电相互作用,增强了红细胞的聚集能力。细胞毒性是止血剂和创面敷料在临床应用中不可缺少的条件。采用人正常肝细胞(LO2)的LIVE/DEAD染色试验和细胞计数试剂盒(CCK-8)试验,研究水凝胶的细胞相容性(图4D和4E)。试验结果证实,研究人员提出的水凝胶具有良好的细胞相容性,可以作为一种有效的创伤止血剂进一步应用于体内。

图4. 双仿生止血水凝胶的体外止血和生物相容性实验。
【双仿生止血水凝胶在兔各种出血模型中的止血效果】
为评价双仿生止血水凝胶在临床止血应用的潜力,材料应用于多种体内出血模型,包括尾动脉截肢、耳动脉、肝脏、心脏穿刺等损伤,材料相应的止血效果如图5A−C所示。与未治疗组(对照组)和纱布组相比,水凝胶由于协同作用,在20 s内迅速止血。水凝胶可以紧密粘附在出血部位,通过形成机械屏障封闭伤口;同时,壳聚糖的阳离子效应可快速捕获红细胞和活化血小板,进一步加速止血。为了验证所开发的水凝胶是否会影响机体的生命体征和基本生命活动,在整个手术过程中及时监测手术兔的心电图(ECG)和平均动脉压(MAP)。如图5D所示,家兔的ECG和MAP指标在整个手术过程中的信号模式保持稳定,表明双仿生止血水凝胶具有理想的生物相容性,对动物生命体征无不良影响。

图5. 双仿生止血水凝胶在各种兔出血模型中的止血性能评价。
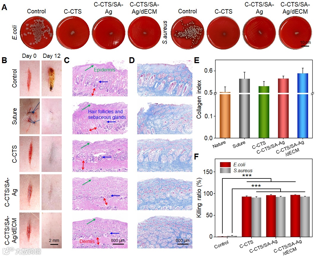
【伤口愈合效果和抗菌性能评价】
具有抗菌性能的止血密封剂,将非常有利于提高伤口愈合的效率。由于C-CHI和Ag NPs的存在,所开发的水凝胶对金黄色葡萄球菌和大肠杆菌展现出理想的杀菌效果(图6A&F)。鉴于水凝胶具有良好的组织粘附性、抗菌性能和止血性能,研究人员通过构建兔皮肤切口模型,进一步研究了双仿生止血水凝胶的皮肤创面愈合效果(图6B)。各治疗组的创面均处于闭合状态,但修复程度不一致。未经治疗的对照组出现明显的瘢痕不均匀增生。与之形成鲜明对比的是,在C-CTS/SA-Ag/dECM水凝胶处理的伤口部位获得了具有新表皮的再生光滑组织。图6C−D的H&E染色和MT染色结果也进一步证明,C-CTS/SA-Ag/dECM水凝胶在加速皮肤组织再生效果和降低增生性瘢痕率方面具有作为理想伤口敷料的巨大潜力。

图6. 双仿生止血水凝胶体外抗菌性能和体内伤口愈合性能。
【水凝胶复合材料在猪致死性伤口的止血评价】
在重大事故或战场上,心脏/主动脉损伤会导致严重的失血,并在短时间内导致死亡。因此,开发一种具有高止血效率的新型敷料对快速终止出血具有重要意义。本研究建立猪股动脉和心脏穿刺出血模型,进一步评价C-CTS/SA-Ag/dECM水凝胶在大规模致死性出血情况下的止血能力。图7A和7B显示,双仿生止血水凝胶在没有施加任何外力的情况下,实现对猪心脏/股动脉的止血效果,所开发水凝胶为临床开发非加压止血试剂提供了新的思路。考虑到,不规则形状的小而深的伤口通常属于最大剂量的出血模型之一,如战场上的枪伤和临时装置爆炸引起的腔室出血。研究人员利用市售聚乙烯醇(PVA)海绵具有良好的吸水和膨胀能力与双仿生水凝胶相结合,构建了一个致命的猪锁骨下动脉出血模型,以验证水凝胶-海绵复合材料对深层和狭窄伤口的止血效果。如图7I所示,在保证止血效率的情况下,复合材料的使用量仅需纯PVA海绵组的一半。这种双仿生水凝胶与PVA膨胀海绵的结合,最大限度地结合了化学和物理止血的优势,为非压迫性深部伤口的急救治疗提供了新的启示。

图7. C-CTS/SA-Ag/dECM 水凝胶和水凝胶-海绵复合材料在猪出血模型中的体内止血特性。
论文共同第一作者为福州大学化学学院硕士生潘高星、石油化工学院硕士生李飞翰和福建省立医院小儿外科主任医师何少华。通讯作者为福州大学石油化工学院张进教授和福州大学化学学院杨黄浩教授。
该工作得到国家重点研发计划、国家自然科学基金、福建省科技重大专项、福建省自然科学基金、清源创新实验室重点项目等基金的资助。并感谢福建省雏鹰计划青年拔尖人才项目及福建省科协青年托举人才项目对张进的大力支持。
原文链接:
https://doi.org/10.1002/adfm.202200908
相关进展
福州大学宋继彬教授与杨黄浩教授合作开发了双响应囊泡实现对肿瘤的成像和光动力治疗
福建师范大学刘海清课题组《Nat. Commun.》:兼具生物组织粘附性和适度亲疏水性的安全快速止血纱布
浙大俞豪杰副教授和王立教授团队Adv. Healthc. Mater.:用于紧急伤口止血的湿面粘附水凝胶
西安交大郭保林教授《Nat. Rev. Chem.》邀请综述:用于伤口愈合应用的止血材料
西安交大二附院闫瑾课题组与空军军医大学陶开山课题组Nano Lett.:仿生多级自组装多肽“止血创可贴”用于腹部肝脏创伤快速止血
高分子科技原创文章。欢迎个人转发和分享,刊物或媒体如需转载,请联系邮箱:info@polymer.cn
诚邀投稿
欢迎专家学者提供稿件(论文、项目介绍、新技术、学术交流、单位新闻、参会信息、招聘招生等)至info@polymer.cn,并请注明详细联系信息。高分子科技®会及时推送,并同时发布在中国聚合物网上。
欢迎加入微信群 为满足高分子产学研各界同仁的要求,陆续开通了包括高分子专家学者群在内的几十个专项交流群,也包括高分子产业技术、企业家、博士、研究生、媒体期刊会展协会等群,全覆盖高分子产业或领域。目前汇聚了国内外高校科研院所及企业研发中心的上万名顶尖的专家学者、技术人员及企业家。
申请入群,请先加审核微信号PolymerChina (或长按下方二维码),并请一定注明:高分子+姓名+单位+职称(或学位)+领域(或行业),否则不予受理,资格经过审核后入相关专业群。
点
这里“阅读原文”,查看更多


