聚集诱导发光材料(Aggregation-Induced Emission, AIE)与无机金属的结合在生物医学成像和治疗领域有广阔的应用前景。借助于无机金属在核磁共振成像(MRI)和断层成像(CT)等各种成像模态中的卓越表现,基于AIE荧光分子的有机-无机复合材料可以在生物活体成像中同时实现高时空分辨率和高灵敏度。然而,目前AIE材料与无机金属的结合方法一般不具有普遍适用性,而且在合成制备方面遇到诸多难题。因此急需探索一种简单易用的通用方法用于整合有机AIE材料和无机金属的优势。

图1 AIE核壳纳米结构的制备与实验表征
近日,香港中文大学(深圳)理工学院唐本忠院士团队联合复旦大学附属上海市公共卫生临床中心彭琛副研究员报道了一种普适性的策略用于制备有机-无机杂化的AIE核壳纳米颗粒。该研究借鉴了单宁酸(TA)与金属离子(Mn+)通过配位作用形成的多功能金属多酚网络(MPN)及其可附着在多种纳米材料表面的特性。考虑到AIE纳米聚集体的多芳香环表面和TA分子中苯环基元之间的疏水相互作用,MPN材料理论上亦可以沉积在AIE纳米聚集体表面从而制备有机-无机复合的核壳纳米颗粒,同时表面的亲水多酚亦有助于提高所得纳米颗粒的胶体稳定性。基于这样一个想法,作者合成了一个红色荧光的AIE分子2TPEA-AQ,用于研究其与MPN在水中的自组装过程。通过将含有AIE分子的四氢呋喃(THF)溶液滴入含有TA和Fe3+的MPN水溶液,作者成功地以一锅法制备了以AIE纳米聚集体为核和以MPN为壳的纳米颗粒,核壳的构造进一步通过能量色散X射线谱(EDX)和X射线光电子能谱分析(XPS)等实验证实。与已报道文献不同的是,传统的MPN沉积方法都是基于先形成模板再沉积的实验思路,本文采用了聚集和沉积协同进行的方法,为大规模连续制备MPN附着的纳米材料提供了新的合成策略。

图2 自组装过程的机理,对于多种AIE分子的普遍适用性以及纳米颗粒的胶体稳定性
在文章中,作者用凝聚作用(Coacervation)或者叫相分离(Phase separation)解释了自组装过程的机制。研究表明,很多生物大分子,例如蛋白质,在外界理化条件的刺激下,会自发通过凝聚作用形成聚集体。类似地,当含有疏水AIE分子的THF溶液与含有MPN的水溶液混合时,水与THF的交换过程使得含有AIE分子的THF溶液过饱和,AIE分子析出形成纳米聚集体。另一方面,对于含有MPN的水溶液而言,THF的滴入使得亲水的MPN发生凝聚作用,并且在AIE纳米聚集体的疏水表面沉积进而相互交联形成3D复合物网络。随着pH的调整,最终形成稳定的核壳纳米结构。从这个实验现象可以得出,在自组装过程中,AIE分子的成核速度与MPN的沉积速度应该处于同一个量级,因此,维持聚集和沉积过程的平衡对于制备这种类型的纳米颗粒至关重要。作者进一步探究了纳米颗粒的稳定性,实验结果表明,以MPN为表面的AIE纳米颗粒在PBS中会因为盐离子的屏蔽效应发生聚集而形成微米级颗粒,但是蛋白质的加入可以提高其稳定性,因此这种AIE纳米颗粒在富蛋白质分子的生物基质中也具有很好的胶体稳定性。另外,其他AIE分子,包括TPE-COOH ,TPETPA-FN,HPS和2TPE-NDTA,都可以通过这种自组装的方法得到稳定的纳米颗粒,这体现了一锅法制备策略的普通适用性。在后续的研究中,作者还探索了铁离子加入量以及使用其它金属离子(Ti4+, Cu2+, Ni2+)对于所形成纳米颗粒形貌和光物理性质的影响,结果表明这些变量都会对最终形成的纳米核壳结构的理化性质产生影响。总体来说,本文展示的纳米组装方法可以实现对核壳两个组分的灵活调整,在实际应用中可以根据所需目标定制化制备纳米颗粒。

图3 加入的金属量和种类对所形成纳米结构形貌和光物理性质的影响

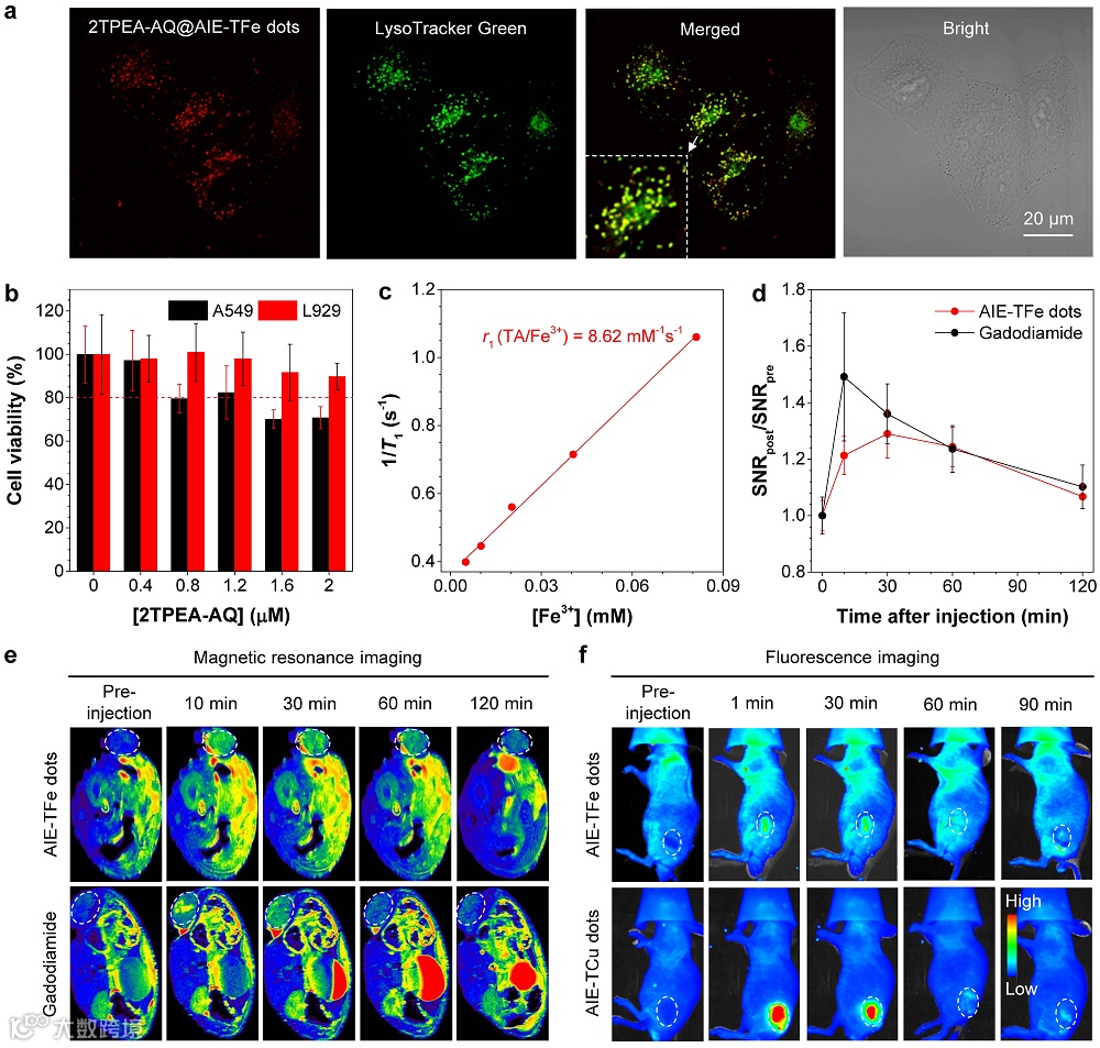
图4 2TPEA-AQ@AIE-TFe dots在A549荷瘤小鼠模型上实现MRI和荧光的双模态成像

图5 2TPEA-AQ@AIE-TCu dots在斑马鱼模型上的血液循环过程的实时可视化
基于AIE分子的光致发光性质和MPN壳层的多功能特性,以MPN为壳的AIE纳米颗粒提供了一个优越的多模态生物成像平台。作为一个概念展示,以TA/Fe3+复合物为壳的AIE纳米颗粒(2TPEA-AQ@AIE-TFe dots)在A549荷瘤小鼠模型中实现了MRI和荧光的双模态成像。此外,以TA/Cu2+复合物为壳的AIE纳米颗粒(2TPEA-AQ@AIE-TCu dots)还实现了在斑马鱼血管系统中血液循环过程的实时可视化,体现了这种纳米颗粒在血液中的长循环和抗污能力。该工作以“One-Pot Synthesis of Customized Metal-Phenolic-Network-Coated AIE Dots for In Vivo Bioimaging”为题发表在《Advanced Science》上(Adv. Sci., 2022, 2104997). 文章的第一作者为徐昌活博士。
原文链接:
https://onlinelibrary.wiley.com/doi/full/10.1002/advs.202104997
相关进展
高分子科技原创文章。欢迎个人转发和分享,刊物或媒体如需转载,请联系邮箱:info@polymer.cn
诚邀投稿
欢迎专家学者提供稿件(论文、项目介绍、新技术、学术交流、单位新闻、参会信息、招聘招生等)至info@polymer.cn,并请注明详细联系信息。高分子科技®会及时推送,并同时发布在中国聚合物网上。
欢迎加入微信群 为满足高分子产学研各界同仁的要求,陆续开通了包括高分子专家学者群在内的几十个专项交流群,也包括高分子产业技术、企业家、博士、研究生、媒体期刊会展协会等群,全覆盖高分子产业或领域。目前汇聚了国内外高校科研院所及企业研发中心的上万名顶尖的专家学者、技术人员及企业家。
申请入群,请先加审核微信号PolymerChina (或长按下方二维码),并请一定注明:高分子+姓名+单位+职称(或学位)+领域(或行业),否则不予受理,资格经过审核后入相关专业群。
点
这里“阅读原文”,查看更多


