情绪可以有效反映人的生理和心理状态,在日常生活中起着举足轻重的作用。然而与情绪密切相关的多种疾病,具有隐蔽性,难以提前预防,对患者的生活造成很大困扰。由于脑电信号(EEG)可以反馈人类情绪对应的电位变化,这为情绪识别提供了一条可行的路径。脑电信号幅值低,易受到外界噪声干扰,获取高保真度的脑电信号是实现情绪识别的基础。目前用于脑机接口的数据采集设备通常为多通道刚性电极集成的脑电帽,其便携性和佩戴舒适性较差,易受运动伪影的影响。此外,脑电信号的非平稳性和个体间存在域转移问题,也会导致分类准确性下降。因此,在确保的脑电采集设备佩戴舒适性和便携性的同时,实现高质量信号的采集和高精度的情绪分类仍然存在重大挑战。近年来,开发高性能的柔性表皮电极成为研究热点。如何降低电极的接触阻抗,进一步提高电极在极端变形、出汗、运动、高湿度等复杂条件下,稳定采集高质量电生理信号的能力成为研究关键。

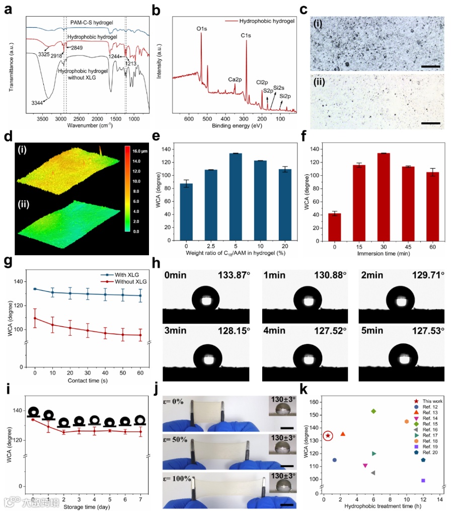
近日,华中科技大学吴豪团队开发了一种表皮混合电子系统用于人体情绪的准确识别,这个系统采用一种自黏/疏水的双层水凝胶(AHBH)作为电极/皮肤界面。基于贻贝和藤壶粘附的机制,AHBH的粘附层具有优异的粘附性(59.7 N/m)。通过疏水基团重排和降低表面能,仅0.5 h的疏水处理,疏水层的接触角就达到了133.87°。该水凝胶同时还具备优异的抗水侵蚀、抗溶胀和抗脱水的能力。在 AHBH 中组装可拉伸导电的复合材料层(ECC),制备了AHBH-ECC 柔性表皮电极,该电极在出汗、振动和长时间检测的情况下依旧能采集到高质量的电生理信号。将AHBH-ECC表皮电极和无线蓝牙模块集成到便携式头带中采集脑电信号,用于人体情绪分类(积极、中性和消极)。为减轻域转移对分类精度的影响,该团队进一步开发了基于对抗训练的域自适应神经网络(DANN)算法来匹配源域和目标域中的特征分布,最终情绪分类的平均准确率达到 90%。相关成果以“Adhesive and Hydrophobic Bilayer Hydrogel Enabled On-Skin Biosensors for High-Fidelity Classification of Human Emotion”为题发表在《Advanced Functional Materials》上。硕士研究生杨淦光,朱侃浩为论文共同第一作者,吴豪研究员为通讯作者。

图1 AHBH作为表皮传感器界面用于情感分类
【AHBH粘性性能表征】

图2 AHBH粘性性能表征
【AHBH疏水性能表征】

图3 AHBH疏水性能表征
【AHBH-ECC电极性能】

图4 AHBH-ECC电极性能
【AHBH-ECC电极头带用于情感识别】

图5 AHBH-ECC电极头带用于情感分类
原文链接:
https://doi.org/10.1002/adfm.202200457
相关进展
高分子科技原创文章。欢迎个人转发和分享,刊物或媒体如需转载,请联系邮箱:info@polymer.cn
诚邀投稿
欢迎专家学者提供稿件(论文、项目介绍、新技术、学术交流、单位新闻、参会信息、招聘招生等)至info@polymer.cn,并请注明详细联系信息。高分子科技®会及时推送,并同时发布在中国聚合物网上。
欢迎加入微信群 为满足高分子产学研各界同仁的要求,陆续开通了包括高分子专家学者群在内的几十个专项交流群,也包括高分子产业技术、企业家、博士、研究生、媒体期刊会展协会等群,全覆盖高分子产业或领域。目前汇聚了国内外高校科研院所及企业研发中心的上万名顶尖的专家学者、技术人员及企业家。
申请入群,请先加审核微信号PolymerChina (或长按下方二维码),并请一定注明:高分子+姓名+单位+职称(或学位)+领域(或行业),否则不予受理,资格经过审核后入相关专业群。
点
这里“阅读原文”,查看更多


