粘连是一种异常连接组织和器官的疤痕组织。在腹部手术中,50-90%的患者会形成粘连。目前,治疗粘连的临床策略包括粘连松解手术、使用物理屏障和药物治疗。然而,手术通常会增加手术出血和器官损伤的风险,患者的二次粘连率很高。并且药物治疗尚未达到良好的疗效。植入物理屏障仍然是预防粘连最有前途的方法。目前,两种物理屏障包括聚合物静电纺丝膜和水凝胶被广泛用于抑制术后粘连。电纺纤维膜具有较高的比表面积、较高的孔隙率、良好的变形性能和模拟细胞外基质(ECM)等特性,被广泛应用于组织工程领域。然而,大多数聚合物电纺纤维是疏水的,缺乏生物活性,不利于组织再生。此外,聚合物膜的植入通常会引起异物反应,且不易贴附组织,导致抗粘连作用降低。水凝胶是一种亲水高分子材料,被广泛应用于生物医学应用,包括伤口修复、药物传递、组织工程等,也可以作为预防腹部粘连的屏障。然而,由于降解速率快,水凝胶的长期抗粘附作用有限。此外,在潮湿的环境中,水凝胶较弱的力学性能使其无法紧密粘附并完全覆盖组织表面,甚至可能导致水凝胶脱落。理想的抗粘连材料应具有良好的柔韧性和强度,以使抗粘连膜适当地附着在组织表面。此外,它应在手术过程中保持机械完整性,植入后具有持久的滞留时间,并具有促进体内损伤组织修复的功能。
近期,中国医学科学院北京协和医学院王伟伟教授课题组设计制备了一种新型复合防粘连膜,不仅具有良好的亲水性、生物活性、优越的柔韧性和强度,同时可以激活纤溶系统,降低粘附组织的沉积。该成果以题为“Gelatinized PLCL Electrospun Membrane for the Prevention of Postoperative Abdominal Adhesion Through Fibrinolysis Activation”发表于《Advanced Materials Interfaces》。
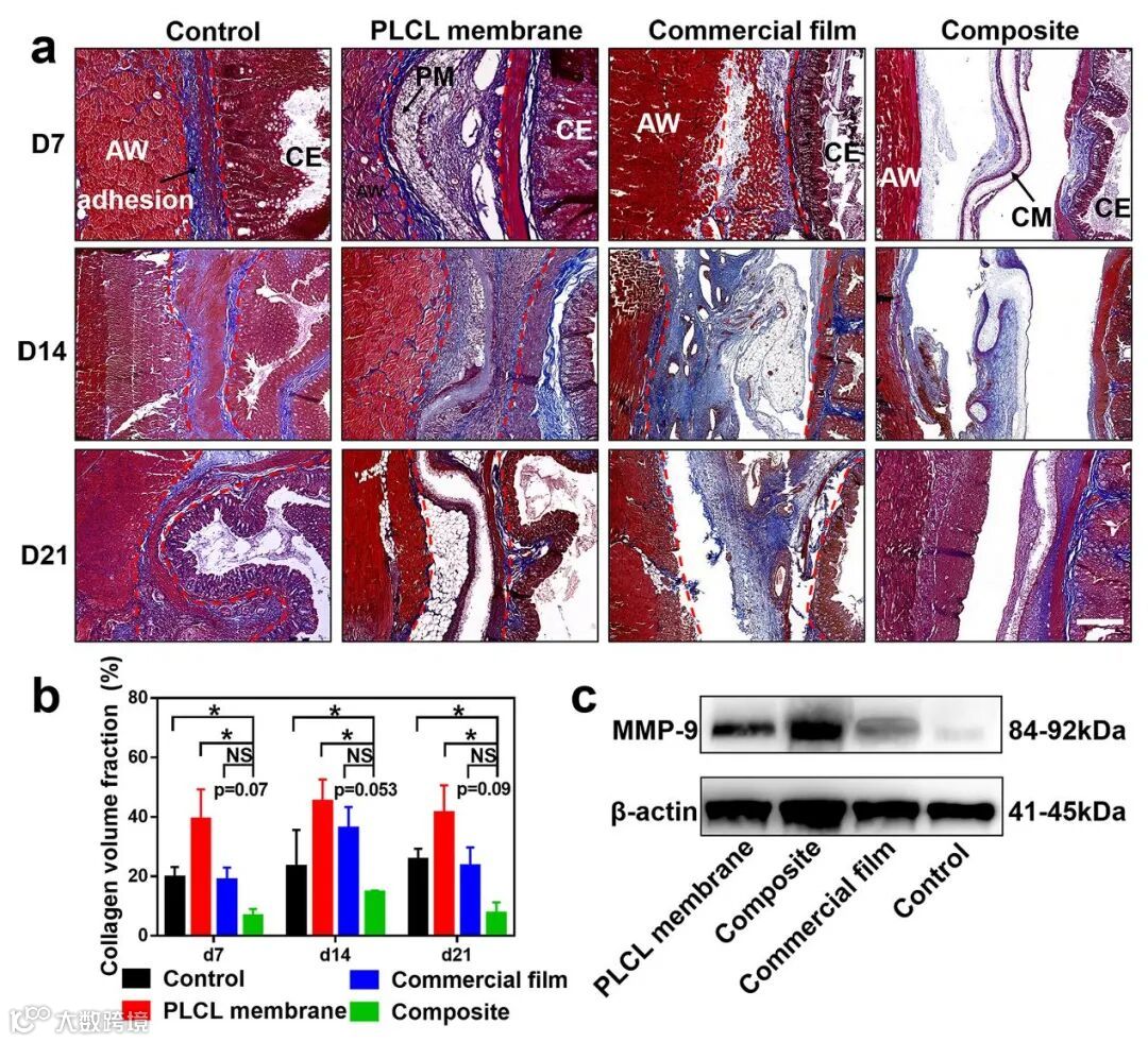
如图1所示,本文设计并制备了一种由光交联甲基丙烯酸酐明胶(GelMA)水凝胶和聚(L-丙交酯-己内酯)(PLCL)静电纺丝膜组成复合膜,用于预防术后腹部粘连。PLCL电纺膜作为基体,提供机械支撑和灵活性。GelMA前驱体溶液被涂覆在PLCL膜表面,用紫外光(UV)照射,诱导水凝胶的原位形成。通过紫外交联,保持了GelMA水凝胶的保水性能和力学性能。GelMA水凝胶由于与ECM结构相似,可以使电纺膜具有良好的亲水性和生物活性。所得到的PLCL/GelMA复合膜比商业聚(D,L-乳酸)(PDLLA)膜具有更优越的柔韧性和力学强度。值得注意的是,明胶化PLCL膜的植入抑制了术后腹壁和盲肠之间的粘连,表现为低厚度粘附组织和轻微的胶原沉积。在机制上,复合膜明显刺激了纤维蛋白的溶解,并增加了基质金属蛋白酶9(MMP-9)的分泌和受损腹壁和盲肠的再生。因此,这一新型具有抗粘附作用的明胶-聚酯复合膜在预防术后组织粘附方面具有巨大的应用前景。

图1 PLCL/GelMA复合膜的设计及应用示意图

图2 PLCL/GelMA复合膜的合成与物理表征

图3 PLCL静电纺丝膜和GelMA水凝胶的机械性能

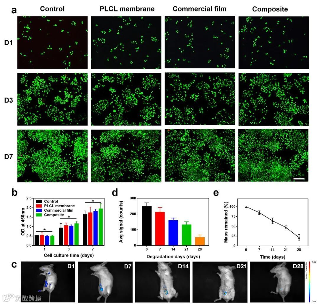
图4 复合膜的体外相容性和体内降解性能

图5 对大鼠腹壁-盲肠粘连模型的抗粘连作用

图6 PLCL/GelMA复合膜抗粘连效果

图7 PLCL/GelMA复合膜降低胶原沉积并增加MMP-9分泌

图8 PLCL/GelMA复合膜激活纤溶系统
总的来说,PLCL/GelMA复合膜在术后组织粘连的临床治疗中具有巨大的前景,包括但不限于腹部粘连。
论文第一作者为中国医学科学院北京协和医学院生物医学工程研究所硕士生高瑞,论文通讯作者为中国医学科学院北京协和医学院王伟伟研究员、冯祖建助理研究员和中国医学科学院阜外医院欧阳文斌副主任医师。
原文链接
https://doi.org/10.1002/admi.202200063
作者团队简介
相关进展
中国医学科学院王伟伟团队《ACS Nano》:可吸收聚合物抗菌水凝胶研究取得进展
免责声明:部分资料来源于网络,转载的目的在于传递更多信息及分享,并不意味着赞同其观点或证实其真实性,也不构成其他建议。仅提供交流平台,不为其版权负责。如涉及侵权,请联系我们及时修改或删除。邮箱:info@polymer.cn
诚邀投稿
欢迎专家学者提供稿件(论文、项目介绍、新技术、学术交流、单位新闻、参会信息、招聘招生等)至info@polymer.cn,并请注明详细联系信息。高分子科技®会及时推送,并同时发布在中国聚合物网上。
欢迎加入微信群 为满足高分子产学研各界同仁的要求,陆续开通了包括高分子专家学者群在内的几十个专项交流群,也包括高分子产业技术、企业家、博士、研究生、媒体期刊会展协会等群,全覆盖高分子产业或领域。目前汇聚了国内外高校科研院所及企业研发中心的上万名顶尖的专家学者、技术人员及企业家。
申请入群,请先加审核微信号PolymerChina (或长按下方二维码),并请一定注明:高分子+姓名+单位+职称(或学位)+领域(或行业),否则不予受理,资格经过审核后入相关专业群。
点
这里“阅读原文”,查看更多


