因意外或疾病所致的脊髓损伤 (SCI)是严重的致残性损伤,往往易造成不同程度的截瘫或四肢瘫痪,严重的影响患者生活自理及参与社会活动的能力。神经干细胞 (NSCs)具有多向分化潜能,可分化为SCI修复急需的神经元、星形胶质细胞等。然而神经干细胞寿命短、活性难维持及体内易弥散等难题成为SCI快速修复的制约因素。
近日,山东大学晶体材料国家重点实验室桑元华、刘宏教授团队与齐鲁医院冯世庆教授团队受袋鼠育儿袋功能所启发,联合设计羟基磷灰石(HAp)纳米水凝胶空腔作为育儿袋实现SCI快速修复,在医工交叉领域再添新成果。研究成果以“HAp Thermosensitive Nanohydrogel Cavities Act as Brood Pouches to Incubate and Control-Release NSCs for Rapid Spinal Cord Injury Therapy” 为题,发表于国际期刊Advanced Functional Materials, 2022, 2203492 (IF=18.808) 上。文章通讯作者为山东大学晶体材料国家重点实验室桑元华、刘宏教授和齐鲁医院冯世庆教授,第一作者为山东大学晶体材料国家重点实验室博士研究生郝敏和齐鲁医院博士研究生张大鹏,山东大学为第一作者和通讯作者单位。
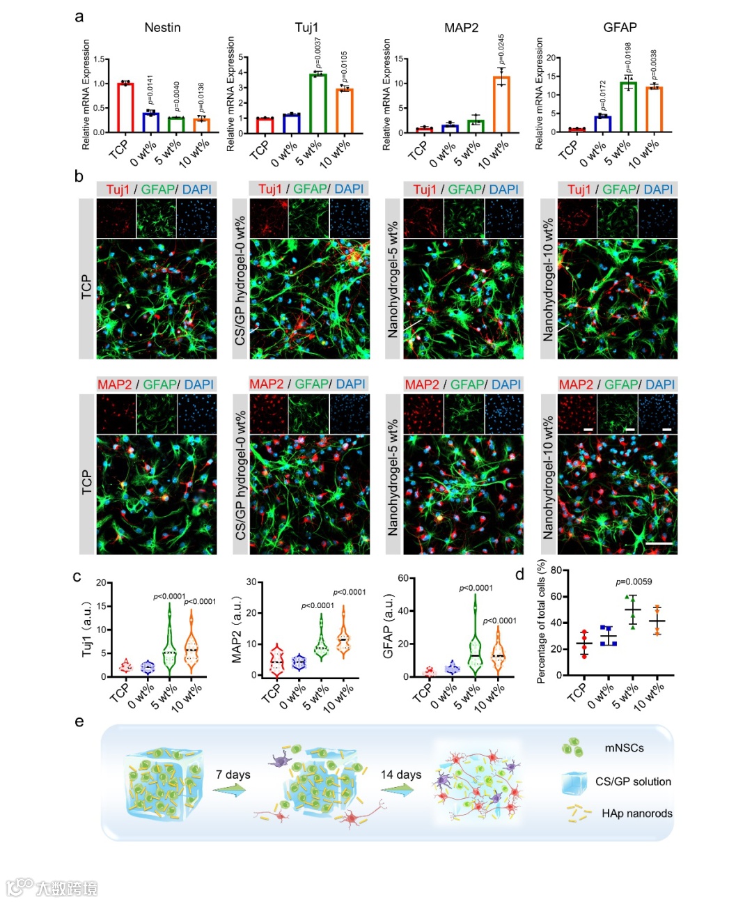
本研究将壳聚糖水凝胶与HAp纳米棒联合打造可注射型HAp纳米温敏水凝胶空腔,通过储存NSCs构建了“活凝胶”。其中,将NSCs封装在纳米水凝胶腔内的设计可实现NSCs的增殖和干性维持,有利于实现细胞的连续性供应。在温敏水凝胶中,NSCs可在24h内胞吞HAp加速细胞神经分化。随着水凝胶空腔的塌陷,细胞逐步释放于患处进行SCI快速修复。

图一:HAp温敏纳米水凝胶的合成与表征。

图二:细胞活性及细胞-HAp位置关系。

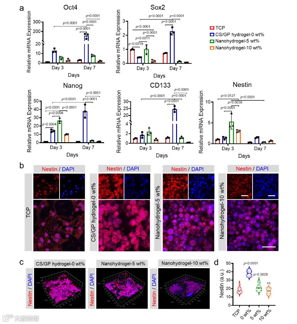
图三:封装在水凝胶中细胞的干性维持。

图四:释放的细胞神经特异性基因及蛋白表达分析

图五:体内皮下注射模型效果验证。
图六:体内脊髓损伤模型效果验证。
本研究中提出的可注射型HAp温敏纳米水凝胶可实现NSCs的功能性培育。纳米水凝胶的育儿袋效应及连续性细胞释放功能是将其用于SCI治疗的关键。基于HAp纳米棒加速NSCs神经分化的特性,HAp温敏纳米水凝胶诱导NSCs快速分化为神经元和星形胶质细胞参与SCI修复。该“活凝胶”解决了干细胞储存和释放、干细胞分化调控及干细胞治疗的难题,为神经退行性疾病的诊疗带来了新的契机。
原文链接:
https://onlinelibrary.wiley.com/doi/full/10.1002/adfm.202203492
作者简介:
相关进展
中科大王育才教授/尤涛博士、安医大李俊教授等《AFM》:重塑早期炎症微环境促进脊髓损伤后神经功能恢复
中科院苏州纳米所张智军研究员团队在生物3D打印用于脊髓损伤修复研究方面获进展
高分子科技原创文章。欢迎个人转发和分享,刊物或媒体如需转载,请联系邮箱:info@polymer.cn
诚邀投稿
欢迎专家学者提供稿件(论文、项目介绍、新技术、学术交流、单位新闻、参会信息、招聘招生等)至info@polymer.cn,并请注明详细联系信息。高分子科技®会及时推送,并同时发布在中国聚合物网上。
欢迎加入微信群 为满足高分子产学研各界同仁的要求,陆续开通了包括高分子专家学者群在内的几十个专项交流群,也包括高分子产业技术、企业家、博士、研究生、媒体期刊会展协会等群,全覆盖高分子产业或领域。目前汇聚了国内外高校科研院所及企业研发中心的上万名顶尖的专家学者、技术人员及企业家。
申请入群,请先加审核微信号PolymerChina (或长按下方二维码),并请一定注明:高分子+姓名+单位+职称(或学位)+领域(或行业),否则不予受理,资格经过审核后入相关专业群。
点
这里“阅读原文”,查看更多


