由肿瘤、绝经后的骨质疏松症、炎症和自身免疫性疾病引起的骨质流失被认为是临床中的一个巨大的挑战。随着材料科学的飞速发展,各种骨移植材料应运而生,包括自体骨、同种异体骨和合成骨移植材料。自体骨移植被认为是修复骨缺损的金标准,但供体供应有限、二次手术、慢性疼痛、供区并发症等缺点严重限制了其临床应用。对于同种异体移植物,据报道它们会引起免疫排斥反应,合成移植物材料总是缺乏成骨诱导特性。
个性化医疗的概念是定制具有最佳疗效和最高安全性的治疗方案。所谓的自体血液衍生蛋白水凝胶,如富含血小板的血浆(PRP)、富含血小板的纤维蛋白(PRF),以及浓缩生长因子(CGF),已尝试在实验和临床环境中促进骨组织再生,其提供了极好的生物相容性,并尽可能避免了不期望的副作用的发生。重要的是,患者的自体血液所衍生的蛋白水凝胶含有多种自体生长因子,这些生长因子具有非常适合个性化组织修复的类型和生理比率。其中,有多种自体生长因子在骨再生中发挥重要作用。然而,血液衍生蛋白中的生长因子对骨骼没有特异性。随机临床试验也明确表明,PRF可以显著地促进软组织的修复,但PRF对骨再生的影响尚不明确。
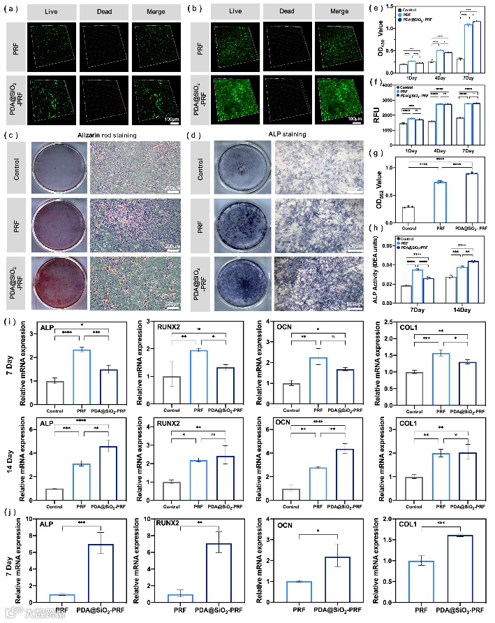
长期以来,细胞的物理微环境一直被认为是生长和发育的关键调节器。最近研究发现,基质的刚性已被证明对干细胞的命运具有决定性影响,而较硬的基质可以促进细胞的成骨分化,这就是刚性较低的PRF等材料对成骨细胞分化和骨再生的治疗效果不理想的原因。此外,骨再生的一个指导原则是使用机械屏障将骨缺损与周围软组织分离,并为骨细胞迁移创造足够的空间。此外,骨再生是损伤后的一个持续的过程。PRF对骨再生的不明确的影响也可能归因于PRF的快速降解和生长因子的快速释放。因此,目前迫切需要开发具有刚性高且可以持续释放生长因子的新型PRF蛋白水凝胶,用于高效的骨再生。

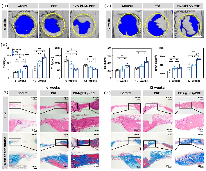
近日,吉林大学周延民/张俊虎等人报道了一种强化型血液衍生的蛋白水凝胶(PDA@SiO2-PRF),其可以通过生物物理/化学微环境双重调控用于高效个性化骨再生。该水凝胶是由PRF,聚多巴胺,以及二氧化硅纳米纤维所组成。从物理微环境的角度来看,PDA@SiO2-PRF具有较高的刚度,能够在骨缺损处维持骨再生的空间。特别地,具有强化结构的PDA@SiO2-PRF可以提供骨细胞外基质(ECM)样功能,通过Yes相关蛋白(YAP)信号通路刺激成骨细胞分化。从化学微环境的角度来看,PDA@SiO2-PRF中的聚多巴胺组分可以有效阻碍PRF的快速降解,以持续的方式释放自体生长因子,提供持久的成骨能力。本研究通过调控生物物理化学微环境来实现增强的成骨功效,从而为个性化骨再生提供了一种双重策略。相关成果以标题为Reinforced Blood-Derived Protein Hydrogels Enable Dual-Level Regulation of Bio-Physiochemical Microenvironments for Personalized Bone Regeneration with Remarkable Enhanced Efficacy发表在材料学领域著名期刊《Nano Letters》上。论文的通讯作者为吉林大学口腔医院周延民教授,李道伟副教授,吉林大学化学学院张俊虎教授,以及中国科学院长春应用化学研究所助理研究员王欢博士。




论文信息
Reinforced Blood-Derived Protein Hydrogels Enable Dual-Level Regulation of Bio-Physiochemical Microenvironments for Personalized Bone Regeneration with Remarkable Enhanced Efficacy. Nano Lett. 2022, DOI: 10.1021/acs.nanolett.2c00057
相关链接
https://pubs.acs.org/doi/10.1021/acs.nanolett.2c00057
作者介绍
相关进展
上科大/深圳先进院钟超教授、上科大张辉教授《Adv. Mater.》:一种双层重组功能蛋白质水凝胶材料用于心脏贴片的制备
香港科大孙飞教授课题组《sci. adv.》:基于拆分细菌光感受蛋白,构建具有动态机械性能的光响应蛋白水凝胶
高分子科技原创文章。欢迎个人转发和分享,刊物或媒体如需转载,请联系邮箱:info@polymer.cn
诚邀投稿
欢迎专家学者提供稿件(论文、项目介绍、新技术、学术交流、单位新闻、参会信息、招聘招生等)至info@polymer.cn,并请注明详细联系信息。高分子科技®会及时推送,并同时发布在中国聚合物网上。
欢迎加入微信群 为满足高分子产学研各界同仁的要求,陆续开通了包括高分子专家学者群在内的几十个专项交流群,也包括高分子产业技术、企业家、博士、研究生、媒体期刊会展协会等群,全覆盖高分子产业或领域。目前汇聚了国内外高校科研院所及企业研发中心的上万名顶尖的专家学者、技术人员及企业家。
申请入群,请先加审核微信号PolymerChina (或长按下方二维码),并请一定注明:高分子+姓名+单位+职称(或学位)+领域(或行业),否则不予受理,资格经过审核后入相关专业群。
点
这里“阅读原文”,查看更多


