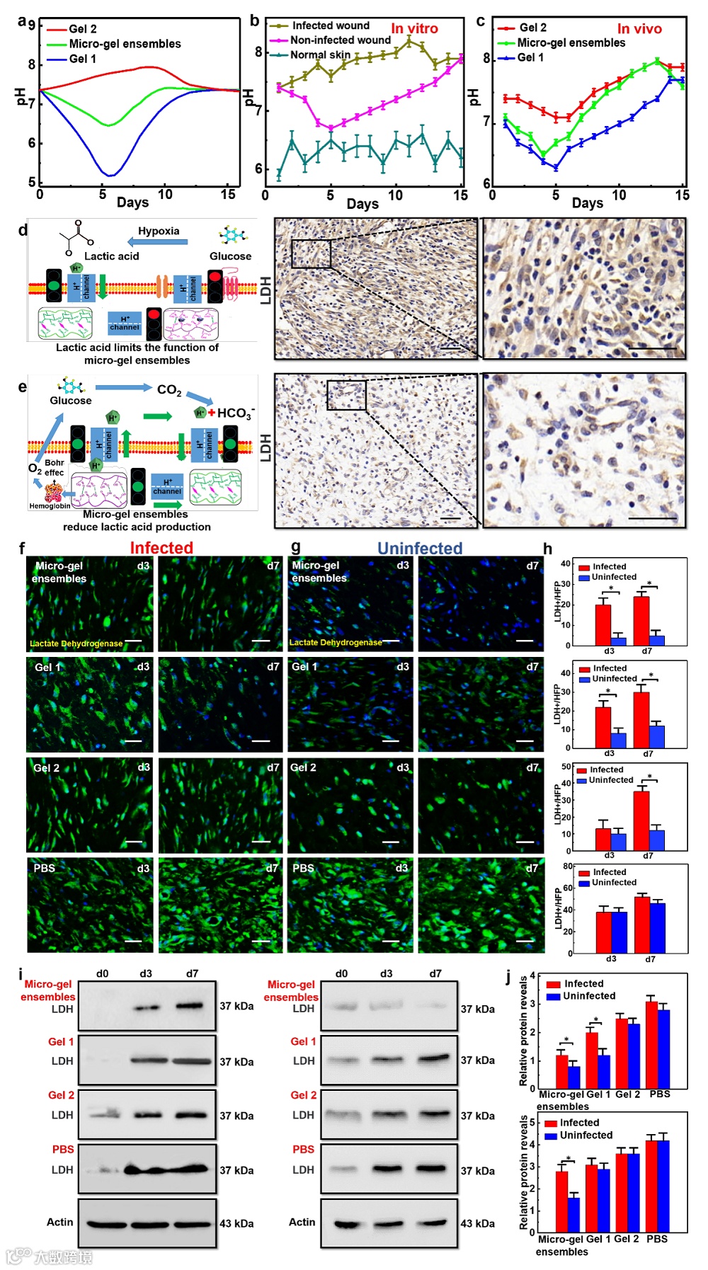
皮肤作为人体最大的组织器官,在维持体内环境稳定及抗外界细菌感染方面起着至关重要的作用。据统计我国每年约有数百万的人遭受着不同程度的烧伤,导致每年皮肤创伤修复再生花费高达1万亿元以上的巨额治疗费用。另一方面,皮肤损伤修复是人体最复杂的生理过程之一,这种愈合过程包括四个阶段,即止血、炎症、增生和重塑。四个阶段的持续完成是皮肤有效愈合和恢复创面微环境平衡的必要条件。皮肤在愈合过程中的细胞代谢和细胞增殖受伤口微环境(如物理、化学和生物因素)如温度、伤口部位的pH值、氧气水平,或葡萄糖水平的影响。作为伤口微环境的基本参数之一,细胞内和细胞外的pH强烈影响着细胞过程(酶活性、大分子合成、代谢物运输)和细胞周期过程(炎症、胶原形成和血管生成)的四个阶段。因此,在四个阶段适当调节伤口的pH值可以加速皮肤伤口愈合,例如,在初始阶段(止血和炎症)建立酸性环境以抑制细菌感染并促进血管再生,然后在其后(增生和重塑)建立碱性环境以促进细胞增殖并促进皮肤重塑。然而,四个阶段的持续伤口pH 值灵巧调节是人造皮肤领域极具挑战课题之一,目前尚未文献报道。
针对上述科学问题,南京工业大学化工学院、材料化学工程国家重点实验室陈苏教授、王彩凤教授与东部战区总医院王革非主任合作,创新性地采用微流控技术开发出一种能够在四个愈合阶段连续智能调节伤口pH值的微凝胶组装体人造皮肤,这可以极大地促进慢性皮肤创伤的愈合和组织功能的恢复。在微凝胶组装体中,凝胶1和凝胶2分别富含有-COOH和-NH2,可以分别对碱性环境和酸性环境作出响应,因此可以在创面润湿的微环境中释放或吸附H+,从而实现创面pH值的动态酸碱调节。其次,凝胶1和凝胶2可以通过微流控组装技术实现各种宏观结构(例如线性、平面和三维凝胶组装体)的凝胶组装体,以满足特定的伤口表面形态。在使用凝胶组装体治疗创面时,凝胶1在初始阶段(即止血和炎症阶段)会释放比凝胶2更多的H+,从而降低伤口表面的pH值。凝胶2的溶胀会暴露越来越多的-NH2以吸收H+,导致后期增生和重塑阶段的pH值升高呈碱性。更重要的是,微凝胶组装体人造皮肤被成功应用于大鼠背部皮肤缺损处活体实验中,结果显示微凝胶组装体人造皮肤可以通过调节伤口的pH值,有效促进新血管的形成、成纤维细胞的增殖和迁移以及巨噬细胞的极化,最终加速伤口愈合。研究表明所设计的微凝胶组装体人造皮肤在皮肤医疗修复方面具有很大的优势和临床意义,这可能为伤口治疗提供实用的策略,并指导下一代皮肤伤口灵巧愈合材料的开发。该研究成果于近日发表在国际重要刊物《Advanced Science》上。(Micro-Gel Ensembles for Accelerated Healing of Chronic Wound via pH Regulation. Advanced Science. 2022, DOI:10.1002/advs.202201254)。南京工业大学博士后崔婷婷和东部战区总医院余加飞为共同第一作者,微流控3D打印机由南京捷纳思新材料有限公司提供。






该课题得到了国家自然科学基金重点项目、国家重点研发计划、国家青年自然基金、江苏省高校优势学科建设工程、材料化学工程国家重点实验室等基金的资助和支持。
原文链接:
https://onlinelibrary.wiley.com/doi/10.1002/advs.202201254
相关进展
南工陈苏教授团队Angew:基于微流控气喷纺丝机大规模化制备钙钛矿量子点
南工大陈苏团队《Prog. Polym. Sci.》特邀综述:前端聚合技术基础及其应用
高分子科技原创文章。欢迎个人转发和分享,刊物或媒体如需转载,请联系邮箱:info@polymer.cn
诚邀投稿
欢迎专家学者提供稿件(论文、项目介绍、新技术、学术交流、单位新闻、参会信息、招聘招生等)至info@polymer.cn,并请注明详细联系信息。高分子科技®会及时推送,并同时发布在中国聚合物网上。
欢迎加入微信群 为满足高分子产学研各界同仁的要求,陆续开通了包括高分子专家学者群在内的几十个专项交流群,也包括高分子产业技术、企业家、博士、研究生、媒体期刊会展协会等群,全覆盖高分子产业或领域。目前汇聚了国内外高校科研院所及企业研发中心的上万名顶尖的专家学者、技术人员及企业家。
申请入群,请先加审核微信号PolymerChina (或长按下方二维码),并请一定注明:高分子+姓名+单位+职称(或学位)+领域(或行业),否则不予受理,资格经过审核后入相关专业群。
点
这里“阅读原文”,查看更多


