海洋与土壤塑料污染是一项迫切需要全球紧急行动的严重生态环境问题。聚氯乙烯塑料具有耐磨、疏水和持久的大分子结构,其生物降解非常困难,是一项亟待攻关的国际难题。目前除了传统的填埋法和焚烧法,暂时还没有针对聚氯乙烯废物处理的更加绿色环保的方法。然而,焚烧过程中氯化氢、温室气体的释放和二噁英等高毒害物质的产生会对环境造成二次污染。虽然已有少量研究报道某些菌株培养物对聚氯乙烯的生物降解作用,但仍然缺乏有效证据,且降解机制不明。
近期,西湖大学工学院鞠峰团队在《Nature Communications》发表了题为“Polyvinyl chloride degradation by a bacterium isolated from the gut of insect larvae”的原创性论文。该研究从一种农业入侵害虫的肠道中筛选分离出了一株聚氯乙烯(PVC)降解细菌,并运用多组学的方法初步揭示了该菌降解PVC薄膜的机制。此项研究于2022年9月在线发表,第一作者为鞠峰实验室博士后张哲博士,通讯作者为西湖大学工学院特聘研究员鞠峰。该研究得到了国家自然科学基金委员会、西湖大学未来产业研究中心、西湖大学合成生物学与生物智造中心的支持。

PVC的生物降解在过去就有报道,但是对降解酶和降解途径的研究却很少。目前也有部分研究聚焦于昆虫幼虫取食不同类型塑料,但是针对PVC塑料的研究还是少数。在这项研究中,科研团队偶然发现草地贪夜蛾幼虫取食PVC薄膜并能利用其能量短暂存活,基于此发现展开了一系列研究。
首先研究人员设计实验证实了是昆虫肠道中的微生物群在PVC薄膜降解中起主要作用,此外,团队研究了取食塑料后的昆虫幼虫肠道内微生物组成的变化,其中肠球菌属 和克雷伯氏菌属被明显富集,幼虫的肠道微生物群落结构发生改变(图2)。

图2 以玉米叶和PVC膜为食的草地贪夜蛾幼虫的实验室培养和肠道微生物组成
随后研究团队对昆虫肠道内的微生物进行了筛选及分离培养,并进行DNA测序重构全基因组图谱。经过系统发育分析与进化关系推断,团队发现了一株与Klebsiella variicola亲缘关系最接近的新菌株,并命名为Klebsiella sp. EMBL-1(克雷伯氏菌EMBL-1)。
EMBL-1菌株如何降解PVC薄膜?
EMBL-1是否涉及PVC新的解聚酶或者降解基因?
PVC降解的产物是什么?会不会有新发现?
带着这些问题,鞠峰研究团队利用基因组学、转录组学、蛋白质组学等多组学联用的方法,进一步探究该菌降解PVC薄膜的作用机制。
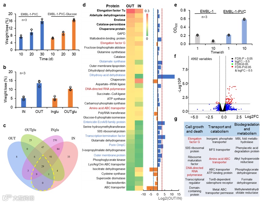
首先,从物理与化学组成分析中取得了PVC降解的证据,揭示了EMBL-1菌株降解PVC薄膜的能力(图3),具体表现为EMBL-1菌株可以在短时间内在PVC薄膜表面形成生物膜,并通过分泌降解酶来行使降解功能。EMBL-1菌株通过解聚酶作用可使PVC发生解聚,从而使聚合物分子量变小,再通过氧化还原、脱氢、脱羧酶等作用进一步产生新物质并加以利用,以维持菌株正常生长的需求。

图3 EMBL-1菌株降解PVC膜的理化特性
其次,基于多组学分析的结果与检测到的PVC降解中间产物,能否推测出PVC可能的降解途径呢?研究人员结合早期文献报道以及蛋白质组和转录组数据分析结果(图4)发现了一些潜在的PVC降解酶,包括过氧化物酶类、脱氢酶类、氧化还原酶类等(图4),因此提出了EMBL-1菌株降解PVC薄膜的假定途径,即PVC薄膜在非生物因素与微生物因素条件下,初步发生氧化和脱氯反应,进一步通过解聚酶-过氧化氢酶-过氧化物酶的作用使PVC聚合物发生解聚反应,再通过一系列氧化还原酶、水解酶、加氧酶、脱氢酶和脱水酶的作用,将PVC降解的中间产物进一步分解成为可以被菌株自身直接利用的物质,从而完成菌株的自身生长和繁殖需求(图5),这也为PVC薄膜的生物降解提供了可靠的证据。

图4 菌株EMBL-1降解PVC代谢功能的蛋白质组学和转录组学分析

图5 研究组提出EMBL-1菌株的PVC降解途径
在本研究中,科研人员发现了以PVC为食的草地贪夜蛾幼虫,从其肠道微生物群中分离出降解PVC的克雷伯菌菌株EMBL-1,并提出了一个假定的PVC生物降解途径,即解聚、脱氯、氧化还原和进一步降解和矿化。这项研究不仅为研究昆虫肠道中降解PVC的微生物群、微生物菌株和酶基因资源铺平了道路,还提供了一个多组学框架和一个有趣的应用场景,这将激发之后国际同行对其他难降解塑料或异源物质污染(如农药)的微生物及生物降解机制的深入研究。
虽然微生物和酶生物降解已被证明是一种生态环境可持续且具有商业前景的生物技术,也用于PET废弃物处理与回收,我们的研究致力于系统地解读细菌PVC生物降解的机制,这将为后续研究提供一定的理论基础,以探索并最终实现PVC等合成塑料的可持续性生物处理和高附加值资源回收。这一愿景未来有望通过DNA、菌株和酶工程的“设计-构建-测试-学习(DBTL)”的迭代循环最终实现。
文章的主要贡献包括:
1. 初次报道了农业入侵害虫-草地贪夜蛾幼虫取食PVC薄膜的现象并确定了幼虫肠道微生物在PVC降解中的关键作用。
2. 首次从草地贪夜蛾幼虫肠道微生物中分离筛选出一株可以降解PVC薄膜的克雷伯氏菌EMBL-1。
3. 结合基因组学、转录组学和蛋白质组学方法探究了EMBL-1菌株降解PVC薄膜的机制,并首次确认了EMBL-1菌株中具有PVC解聚活性的过氧化氢酶-过氧化物酶。
文章信息:
Zhe Zhang, Haoran Peng, Dongchen Yang, Guoqing Zhang, Jinlin Zhang, Feng Ju *. 2022. Polyvinyl chloride degradation by a bacterium isolated from the gut of insect larvae. Nature Communication.
https://doi.org/10.1038/s41467-022-32903-y
相关进展
吉林大学孙俊奇教授团队 AFM: 基于动态交联策略制备高强度、可多次加工和可降解的生物基超分子塑料
华中大杨光教授、苏彬教授《Nano Energy》:基于细菌纤维素的生物可降解自供能柔性电磁传感器
中科院化学所肖海华课题组《Adv. Mater.》:在可降解假性共轭聚合物的生物医用方面取得新进展
燕大焦体峰教授/马金铭博士等 CEJ:一种用于火灾预警的可生物降解纤维素基阻燃摩擦纳米发电机
免责声明:部分资料来源于网络,转载的目的在于传递更多信息及分享,并不意味着赞同其观点或证实其真实性,也不构成其他建议。仅提供交流平台,不为其版权负责。如涉及侵权,请联系我们及时修改或删除。邮箱:info@polymer.cn
诚邀投稿
欢迎专家学者提供稿件(论文、项目介绍、新技术、学术交流、单位新闻、参会信息、招聘招生等)至info@polymer.cn,并请注明详细联系信息。高分子科技®会及时推送,并同时发布在中国聚合物网上。
欢迎加入微信群 为满足高分子产学研各界同仁的要求,陆续开通了包括高分子专家学者群在内的几十个专项交流群,也包括高分子产业技术、企业家、博士、研究生、媒体期刊会展协会等群,全覆盖高分子产业或领域。目前汇聚了国内外高校科研院所及企业研发中心的上万名顶尖的专家学者、技术人员及企业家。
申请入群,请先加审核微信号PolymerChina (或长按下方二维码),并请一定注明:高分子+姓名+单位+职称(或学位)+领域(或行业),否则不予受理,资格经过审核后入相关专业群。
点
这里“阅读原文”,查看更多


