
细菌感染是伤口处理过程中存在的主要问题。由于抗生素的长期使用与滥用,细菌耐药性不断提高,探索替代抗生素的应对细菌感染的有效治疗策略尤为关键。纳米酶,一类具有类酶活性的纳米尺寸的材料,具有低成本、高催化活性以及易于调控的优势,可作为替代抗生素的新型抗菌药物,在伤口消毒领域具有极大的应用前景。近年来,氮掺杂的碳基纳米酶因其优异的光热性能与催化活性,已在生物医学领域引起广泛关注。其中,碳点(CDs),一种尺寸小于10 nm的零维碳基纳米材料,由于其优异的光学性能、催化性能和生物相容性,在抗菌治疗领域表现出巨大潜力。然而,CDs内部的电子转移效率较低,类酶的催化效率有限,限制了其在生物医学领域的进一步推广与应用。为改善CDs内部电子环境,杂原子掺杂策略被提出。最近研究表明,在类过氧化物酶(类POD)催化过程中,铁掺杂碳基纳米酶具有更高的活性中心利用率,能催化H2O2产生更多的·OH。且铁掺杂碳纳米酶表现出比其他金属(即Mn、Co、Ni、Cu)掺杂的碳纳米酶更高的类酶活性。此外,在近红外(NIR)区域具有强吸光性质的CDs还可作为光热疗法(PTT)的光热剂,并有望通过热场促进电子转移效率,从而增强类酶活性,实现高效的协同抗菌治疗。
有鉴于此,军事科学院军事医学研究院周冬生研究员和北京化工大学刘惠玉教授等人通过一锅热解方法构建了超小尺寸铁掺杂碳点(Fe-CDs,~3 nm)纳米酶。铁的掺杂和超小尺寸暴露出的大量活性位点使得Fe-CDs能够高效催化H2O2产生·OH;在近红外光激发下,Fe-CDs具有吸收光能转换为热能的特性,同时,由于光热效应提高了电子转移效率,Fe-CDs催化产生·OH的能力得到增强,从而实现光增强的抗菌治疗和伤口愈合。并且,超小尺寸的Fe-CDs 具有良好的生物相容性,有利于临床转化。此外,通过免疫组化和免疫荧光实验对促伤口愈合过程进行了深入探讨,实验结果证实其高效的愈合效果与Fe-CDs纳米酶介导的治疗方式带来的预防感染、促进成纤维细胞增殖、血管生成和胶原沉积有关。研究认为,Fe-CDs的双功能策略开辟了一条使用生物相容性无抗生素纳米材料进行伤口消毒和愈合的有效途径。相关成果以“Ultrasmall Fe-doped carbon dots nanozymes for photoenhanced antibacterial therapy and wound healing”为题发表在《Bioactive Materials》。


【文章要点】
通过将2g 乙二胺四乙酸单钠铁盐(NaFeEDTA)在N2气氛、350 ℃下热解2h 制备得到Fe-CDs。通过类似方法制备得到纯CDs,不同的是前驱体为乙二胺四乙酸二钠盐二水合物(Na2[H2(EDTA)]·2H2O)。EDTA具有柔性结构,是制备CDs的常用原料,EDTA与金属离子螯合后可形成饱和的类席夫碱结构。
Fe-CDs横向尺寸在1.3-3.5 nm范围内,用相同方法合成的纯CDs形貌与Fe-CDs的相似。从紫外-可见-近红外(UV-Vis-NIR)吸收光谱中可以观察到CDs和Fe-CDs的广谱吸收。与CDs相比,Fe-CDs从可见光区到近红外区的吸收强度增加,这可归因为金属到石墨间的电荷转移。FT-IR的结果表明Fe与CDs之间存在配位作用。Fe-CDs的Fe 2p X射线光电子能谱(XPS)进一步证实了Fe的存在,在N 1s的XPS谱中, 约399.4 eV处的峰归属于Fe-Nx峰。

图1. Fe-CDs的制备与表征
二、光热性能与光响应类酶活性
在相同浓度下,Fe-CDs和CDs分散液温度均在10min内升至45.5 ℃,两者光热效果接近,同时Fe-CDs表现出浓度依赖性的光热升温性质和良好的光稳定性,通过计算得到Fe-CDs 的光热转换效率为35.11%。随后,对Fe-CDs和CDs的POD模拟活性进行了评估。Fe-CDs的加入使TMB样品的颜色随时间发生了明显变化,表明Fe-CDs能有效催化TMB氧化。由于温和光热效应提高了电子转移效率,oxTMB在370 nm和652 nm处的特征吸收峰受到近红外激光照射后得到增强。为了确定Fe-CDs催化机理,通过荧光光谱法验证了·OH的生成,Fe-CDs+H2O2+TA组有明显的荧光变化,且这种变化随着近红外的照射而增强,表明了·OH产生和光增强的催化效应。化学探针亚甲基蓝(MB)也证明了·OH的产生能力,在加入Fe-CDs和H2O2(±NIR)后,观察到MB特征吸收峰逐渐减弱。

图2. Fe-CDs的光热及类酶活性表征
三、体外抗菌
通过平板计数法检测Fe-CDs对金黄色葡萄球菌和大肠杆菌的抑菌活性。H2O2(0.003%,1mM)在Fe-CDs的催化作用下,对大肠杆菌(约40%)和金黄色葡萄球菌(约16%)的活性有明显的抑制作用,而单独用H2O2或Fe-CDs处理的大肠杆菌和金黄色葡萄球菌的活性几乎没有下降,这些现象可以归因于·OH的产生。另外还用荧光染料SYTO-9和PI对大肠杆菌进行了活/死检测,在共聚焦激光扫描显微镜(CLSM)上显示了类似的杀菌结果。
为了确定基于Fe-CDs治疗平台的抗菌机理,通过与荧光探针2',7'-二氯荧光素二乙酸酯(DCFHDA)孵育证实了ROS的产生。Fe-CDs+H2O2组和Fe-CDs+H2O2+NIR组的荧光强度较高,表明ROS的产生水平较高。为进一步探讨其抗菌机理,采用扫描电子显微镜(SEM)对细菌形态和菌膜完整性进行了观察。Fe-CDs可以粘附在细菌表面,在H2O2或NIR激光存在下,诱导ROS和热依赖的细菌杀灭,表现为典型的膜破裂-死亡。

图3. Fe-CDs的体外抗菌性能评估
四、抗菌促伤口愈合
伤口愈合过程通常是按止血、炎症、增殖和组织重塑的时间顺序进行。Fe-CDs治疗过程中,创面的最高温度控制在45 ℃以下,处于温和温度范围(41-45 ℃),其既能减轻炎症反应和对正常组织的热损伤,又能保持抗菌作用且能提高Fe-CDs的催化活性。对创伤面积进行拍照和计算,观察不同组间大肠杆菌感染创面持续闭合和结痂的变化趋势,并于第10天采集各组原始细菌感染创面周围真皮组织进行病理分析,结果表明Fe-CDs+H2O2+NIR组别具有最优的促伤口愈合效果。

图4. Fe-CDs体内抗菌及促伤口愈合效果评估
五、机制探索
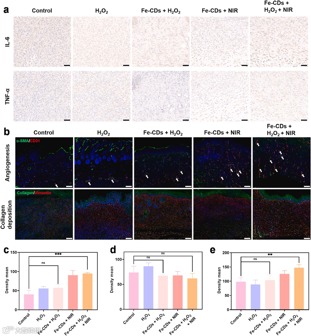
为了进一步探讨创面愈合过程的内在机制,进行了免疫组织化学和双重免疫荧光染色实验。由于伤口感染引起的炎症反应是抑制伤口愈合的主要原因之一,因此采用免疫组织化学方法检测了两种典型的促炎因子白细胞介素-6(IL-6)和肿瘤坏死因子-α(TNF-α)的表达,以确定Fe-CDs的预防感染效果。对照组和H2O2组检测到大量上述两种典型的促炎因子,相反,Fe-CDs+H2O2+NIR组的促炎因子表达最低,说明感染的形成较少。此外,对新生血管和胶原进行双重免疫荧光染色,分别检测血管生成和胶原沉积情况。Fe-CDs+NIR组和Fe-CDs+H2O2+NIR组的创面血管密度明显高于其他组,这有利于营养物质的输送和维持氧稳态,从而促进细胞增殖和组织再生。从胶原蛋白和波形蛋白染色的显微镜观察可以看出,各组均有波形蛋白(红色)的近似阳性表达。与对照组相比,Fe-CDs+ H2O2+NIR组的胶原沉积明显增多,定向度更高。这些结果表明Fe-CDs介导的治疗平台具有促进血管生成和胶原沉积的作用。

图5. Fe-CDs促伤口愈合机制研究
总结:该工作提出构建一种光热辅助增强ROS生成的超小碳点纳米酶,用于高效的抗菌治疗和促伤口愈合,有望为未来设计基于碳点的无抗生素抗菌治疗纳米平台提供新思路。
原文链接:
https://www.sciencedirect.com/science/article/pii/S2452199X21004886.
https://doi.org/10.1016/j.bioactmat.2021.10.023
相关进展
高分子科技原创文章。欢迎个人转发和分享,刊物或媒体如需转载,请联系邮箱:info@polymer.cn
欢迎专家学者提供稿件(论文、项目介绍、新技术、学术交流、单位新闻、参会信息、招聘招生等)至info@polymer.cn,并请注明详细联系信息。高分子科技®会及时推送,并同时发布在中国聚合物网上。
欢迎加入微信群 为满足高分子产学研各界同仁的要求,陆续开通了包括高分子专家学者群在内的几十个专项交流群,也包括高分子产业技术、企业家、博士、研究生、媒体期刊会展协会等群,全覆盖高分子产业或领域。目前汇聚了国内外高校科研院所及企业研发中心的上万名顶尖的专家学者、技术人员及企业家。
申请入群,请先加审核微信号PolymerChina(或长按下方二维码),并请一定注明:高分子+姓名+单位+职称(或学位)+领域(或行业),否则不予受理,资格经过审核后入相关专业群。