蛋白质纳米原纤维具有良好的生物相容性、高的比表面积和缓慢的降解性等优异性能,在生物医学领域具有广阔的应用前景。蚕丝纳米原纤是一种天然蛋白质纳米纤维,可以通过自上而下的方法从蚕丝纤维中大规模提取。机械剥离的蚕丝纳米纤维因其来源广泛、力学性能优异,近年来在材料领域备受关注。然而,天然蚕丝纳米纤维在生物医学应用中应用还被探索。

图1 天然蚕丝纳米纤维的解构和组装及其用于生物材料
近期,武汉纺织大学纺织学院/纺织新材料与先进加工技术国家重点实验室张强-尤仁传研究团队与清华大学张莹莹教授团队报道了一种天然蚕丝纳米纤维仿生微球的制备及其用作生物医用材料的潜力。

图2 天然蚕丝纳米纤维微球的制备过程及结构展示
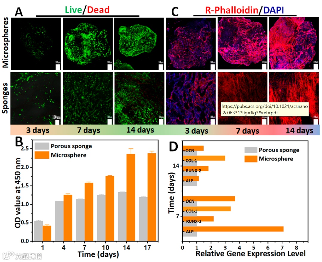
本文通过在水溶液中机械剥离的方法制备了蚕丝纳米纤维。纤维制备的过程完全基于水溶液体系,能够保持其优异的生物相容性。受细胞外基质(ECM)独特的纳米结构和生物活性成分的启发,细胞外基质多糖透明质酸被用于调控微球的成型、调节丝纳米纤维的组装,以及控制微球的结构和性质。在透明质酸的调控下,蚕丝纳米纤维能够通过静电喷射组装成尺寸为数百微米的微球(图2)。制备的微球具有3D蓬松的纳米纤维网络结构和优异的吸水性能,能够支持骨髓间充质干细胞的长期增殖,并能够显著促进干细胞的成骨分化(图3),证实了其作为细胞载体和组织工程微支架的巨大潜力。此外,蚕丝纳米纤维微球被进一步功能化用于胰蛋白酶检测和血液净化(胆红素的清除)(图4),展示了在不同生物医学应用中的潜能。

图3 骨髓间充质干细胞在蚕丝纳米纤维微球上的培养和分化

图4 蚕丝纳米纤维微球的功能化及其用于胰蛋白酶检测和血液净化。
该工作以“Biomimetic Natural Silk Nanofibrous Microspheres for Multifunctional Biomedical Applications”为题发表在《ACS Nano》上。该研究得到国家自然科学基金、湖北省自然科学基金等项目的支持。论文合作单位为清华大学和山西医科大学(口腔疾病防治与新材料山西省重点实验室),通讯作者为武汉纺织大学尤仁传教授、张强教授和清华大学张莹莹教授。
张强-尤仁传研究团队长期从事蚕丝及其丝蛋白的相关研究,该工作是团队近期关于天然蚕丝纳米纤维相关研究的最新进展之一,是其前期研究工作(ACS nano, 2021, 15(5): 8171-8183; Carbohydrate Polymers, 2021, 253: 117214; Composites Science and Technology, 2020, 187: 107950.)的延续。通过该项工作的研究,进一步拓展了蚕丝纤维在材料领域的应用。
原文链接:
https://pubs.acs.org/doi/10.1021/acsnano.2c06331
纺织新材料与先进加工技术国家重点实验室:
https://fzcljs.wtu.edu.cn/
相关进展
高分子科技原创文章。欢迎个人转发和分享,刊物或媒体如需转载,请联系邮箱:info@polymer.cn
诚邀投稿
欢迎专家学者提供稿件(论文、项目介绍、新技术、学术交流、单位新闻、参会信息、招聘招生等)至info@polymer.cn,并请注明详细联系信息。高分子科技®会及时推送,并同时发布在中国聚合物网上。
欢迎加入微信群 为满足高分子产学研各界同仁的要求,陆续开通了包括高分子专家学者群在内的几十个专项交流群,也包括高分子产业技术、企业家、博士、研究生、媒体期刊会展协会等群,全覆盖高分子产业或领域。目前汇聚了国内外高校科研院所及企业研发中心的上万名顶尖的专家学者、技术人员及企业家。
申请入群,请先加审核微信号PolymerChina(或长按下方二维码),并请一定注明:高分子+姓名+单位+职称(或学位)+领域(或行业),否则不予受理,资格经过审核后入相关专业群。
点
这里“阅读原文”,查看更多


