
在胰腺癌中,静息态胰腺星状细胞(qPSC)的激活是导致特征性促结缔组织增生基质的关键事件。胰腺癌细胞(PCC)和激活态胰腺星状细胞(aPSC)之间的双向串扰导致的纤维化网络形成了一个复杂的肿瘤微环境(TME),大大阻碍了药物的递送和渗透。既往研究消除aPSC被认为可以降低间质流体压力和固体应力,从而增强药物对胰腺癌组织的灌注;然而,临床前研究表明,aPSC消除会加快胰腺癌进展,提高胰腺癌侵袭和转移的风险。为了改善胰腺癌的治疗,迫切需要一种阻断PCC-PSC串扰的并行性治疗策略来实现PSC静息态恢复、基质重塑和胰腺癌新联合治疗。

近日,南方医科大学珠江医院方驰华教授与蔡延滨副教授课题组合作在《Adv. Funct. Mater.》期刊上发表了题为“Parallelism to Conquer: Binary Supramolecular Peptide Amphiphiles Launch Synergistic Stromal Reprogramming to Remove the Baffle in Pancreatic Cancer Therapy”的文章(DOI: 10.1002/adfm.202203767)。该研究通过二元超分子肽两亲物(PAs) Met-PepA-γPGA和ATRA-PepB-γPGA的共组装,构建了一种多肽平行药物递送系统(CoA-A&B-γPGA)。在致密的胰腺癌肿瘤微环境中,CoA-A&B-γPGA可以同时靶向PCC和PSC,通过Met和ATRA的协同作用,实现了PCC旁分泌介导的PSC激活抑制和直接静默aPSC的双通路PSC静息态恢复。该药物递送系统在三维PCC/PSC细胞球和异种移植模型中表现出高渗透性和强聚集性。在有效静默aPSC和重编程促结缔组织增生基质后,序贯联合化疗显著抑制了胰腺癌的生长。此外,这种药物递送系统在检测患者样本中的胰腺癌方面显示出高度的特异性和敏感性,为深入了解胰腺癌的精准治疗提供了新的途径。南方医科大学珠江医院张玮琪博士为文章的第一作者,珠江医院方驰华教授、蔡延滨副教授和南方医院检验科战捷副教授为文章的共同通讯作者。本课题得到了国家重大科研仪器研制项目、国家自然科学基金天然数学基金重点项目、国家自然科学基金青年及面上项目、广东省基础和应用基础研究基金等的支持。

CoA-A&B-γPGA共递送Met和ATRA抑制PCC旁分泌介导的PSC激活、恢复aPSC静息态、重塑胰腺癌TME和序贯联合化疗的示意图。
(1) 二元超分子肽两亲物(PAs)的设计与结构表征

图1:PAs超分子自组装纳米结构的图示和表征。A) PA分子的化学结构。B)PA分子的Zeta电位。C)PA分子的临界胶束浓度。D)PA分子组装的二级结构。E)透射电镜观察PA分子的组装形貌。F)PA分子自组装和共组装过程的示意图。
(2) PAs分别对PCC和PSC细胞的靶向能力验证

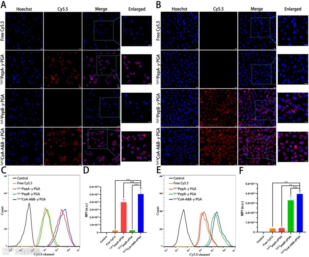
图2:体外PCC和PSC对PAs摄取。A) AsPC-1细胞与游离Cy5.5和不同PAs孵育2小时后的CLSM图像。B)hPSCs与游离Cy5.5和不同PAs孵育2小时后的CLSM图像。C)AsPC-1细胞与游离Cy5.5和不同PAs孵育2小时后的流式细胞术分析。D)AsPC-1细胞与游离Cy5.5和不同PAs孵育2小时后的MFI。E)hPSCs与游离Cy5.5和不同PAs孵育2小时后的流式细胞术分析。F)hPSCs与游离Cy5.5和不同PAs孵育2小时后的MFI。
(3) PA靶向递送Met对PCC旁分泌介导的qPSC激活的抑制功能

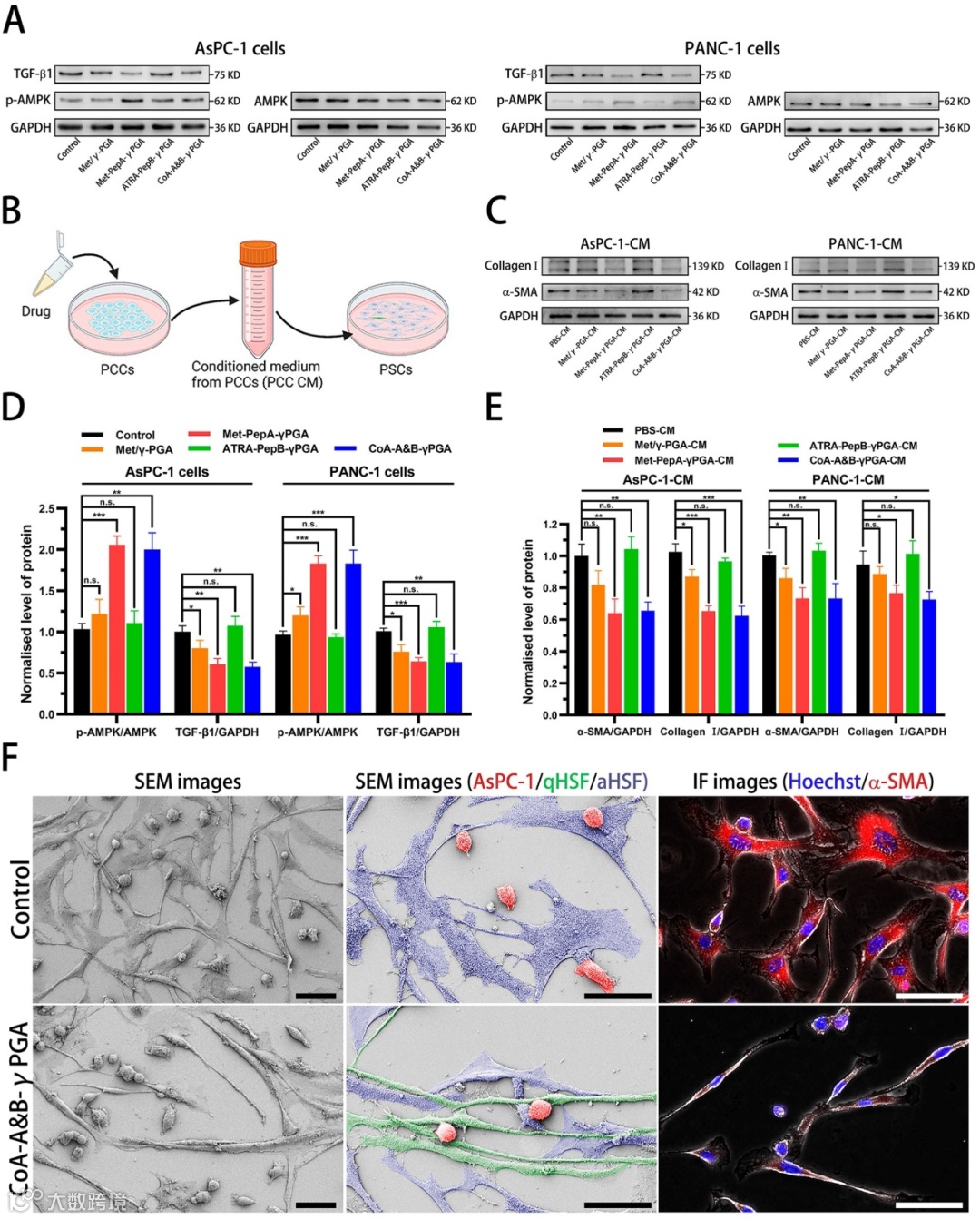
图3:体外通过Met递送抑制PSC激活。A) 与不同PAs孵育48小时后,AsPC-1和PANC-1细胞中的p-AMPK、AMPK和TGF-β1蛋白水平进行Western blot分析。B) CM获取的实验设计示意图。C) 与来自AsPC-1和PANC-1细胞的PBS-CM、Met/γ-PGA-CM、Met-PepA-γPGA-CM、ATRA-PepB-γPGA-CM和CoA-A&B-γPGA-CM孵育24小时后hPSCs中α-SMA和I型胶原蛋白的水平。D) 定量分析(A)中相对p-AMPK和TGF-β1蛋白的表达。E) 定量分析(C)中相对α-SMA和I型胶原蛋白的表达。F) 经CoA-A&B-γPGA处理48小时后,共同培养的HSFs和AsPC-1细胞的SEM和IF染色。

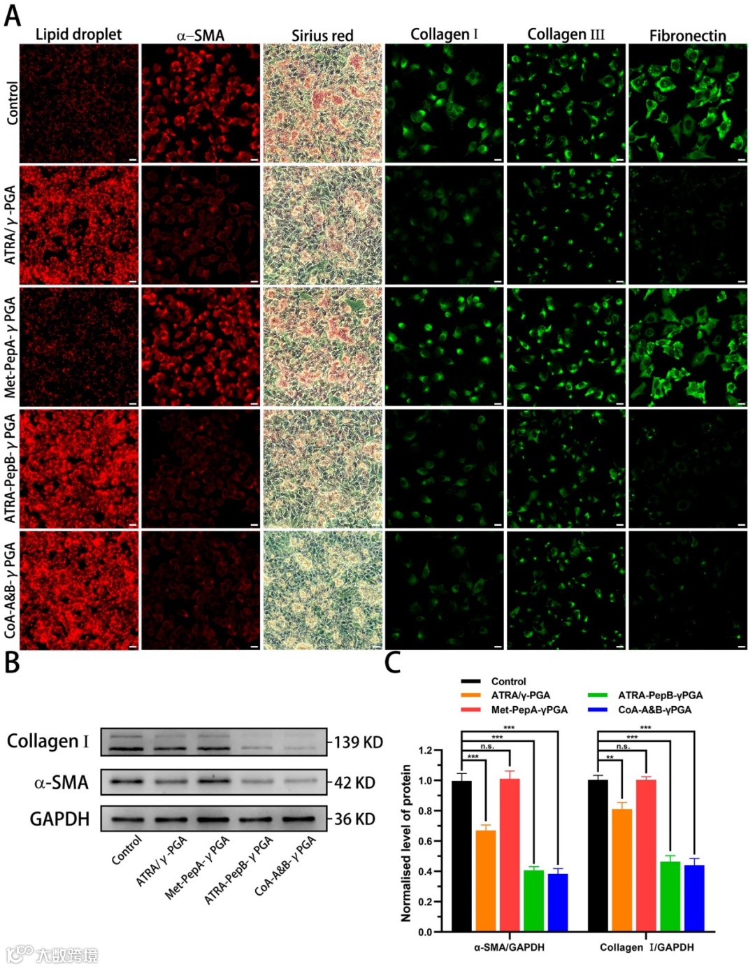
图4:体外通过ATRA递送恢复PSC静息态。A) 与不同PAs孵育48小时后hPSCs中脂滴的尼罗红染色,沉积胶原的天狼星红染色,以及α-SMA、I型胶原蛋白、III型胶原蛋白和纤维连接蛋白的IF染色。B)与不同PAs孵育48小时后,对hPSCs中的α-SMA和I型胶原蛋白水平进行Western blot分析。C)对hPSCs中相对α-SMA和I型胶原蛋白表达进行定量分析。
(5) PCC/PSC球体构建、PSC静息态诱导和PAs药物渗透。

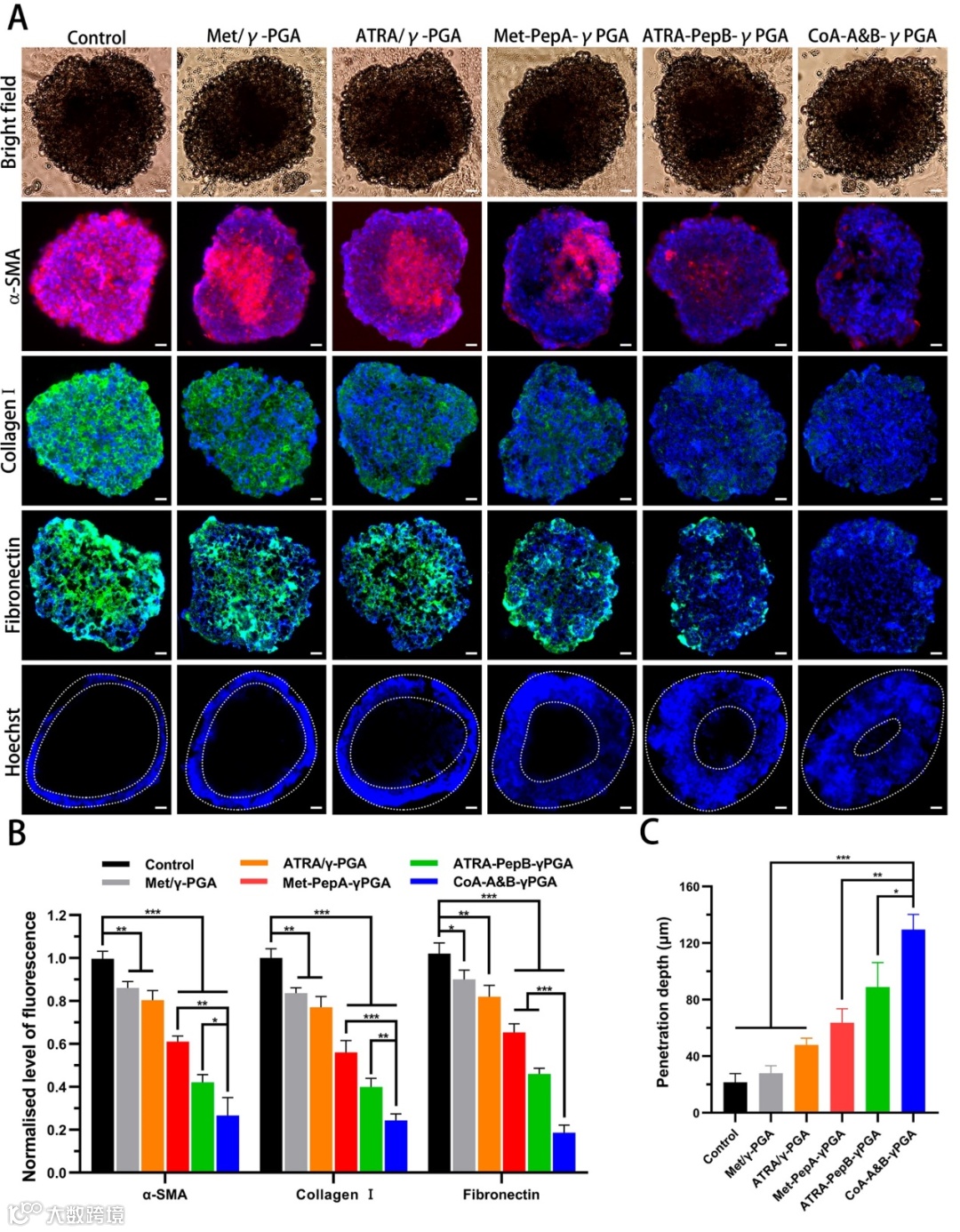
图5. 3D AsPC-1/hPSC球体的PSC静息态诱导和药物渗透。A) 3D AsPC-1/hPSC球体的明场图像,α-SMA、I型胶原蛋白和纤维连接蛋白的IF图像,以及Hoechst 33342渗透的荧光图像。B) 定量分析相对α-SMA、I型胶原蛋白和纤维连接蛋白在3D AsPC-1/hPSC球体中的表达。C) Hoechst 33342在3D AsPC-1/hPSC球体中渗透深度的定量分析。

图6. PAs体内生物分布和肿瘤积聚。A) 静脉注射游离Cy5.5和不同PAs后AsPC-1/hPSC皮下荷瘤小鼠的代表性近红外荧光图像。B) A图中的TBR值。C) 注射游离Cy5.5和不同PAs后不同时间点的RFI定量。D) 注射24小时后采集的肿瘤和主要器官(心、肝、脾、肺和肾)的离体近红外荧光图像。E) D图中肿瘤和主要器官的荧光强度。F) 注射游离Cy5.5和不同PAs后24小时,AsPC-1/hPSC皮下肿瘤切片的荧光图像。
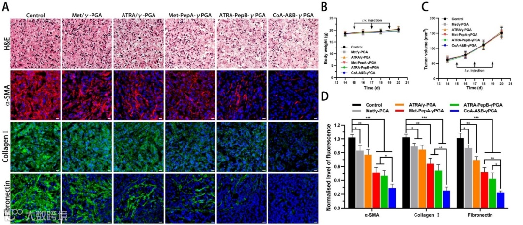
(7) AsPC-1/hPSC皮下肿瘤的PSC静息态恢复和ECM抑制。

图7. 皮下AsPC-1/hPSC异种移植物中的PSC静息态诱导和基质调节。A) 皮下AsPC-1/hPSC肿瘤切片的H&E染色和α-SMA、Ⅰ型胶原蛋白和纤维连接蛋白的IF染色。B) 在治疗期间监测小鼠的体重变化。C) 在治疗期间监测肿瘤生长曲线。 D) 定量分析皮下AsPC-1/hPSC肿瘤切片中相对α-SMA、Ⅰ型胶原蛋白和纤维连接蛋白的表达。
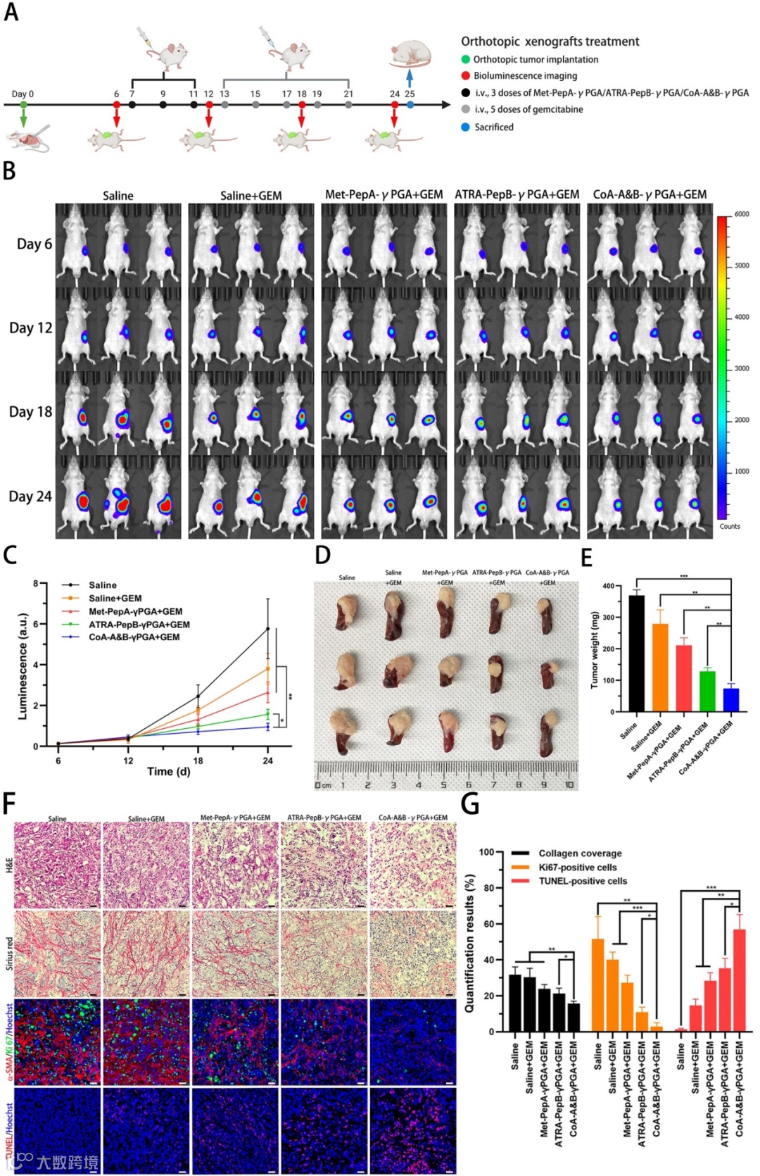
(8) PSC静息态诱导和基质调节后的联合化疗效果。

图8. AsPC-1/hPSC原位异种移植物的序贯联合治疗。A) 联合治疗的方案。B) 第6、12、18和24天的小鼠BLIs。C) 每个治疗组中原位肿瘤的体内BLI信号的定量分析。D) 治疗后第25天切除肿瘤的明场图像。E) 治疗后各组肿瘤重量。F) 不同处理后相应肿瘤组织的H&E染色,天狼星红染色和α-SMA、Ki-67和TUNEL染色。G) 天狼星红染色区域,Ki-67测定的细胞增殖和TUNEL染色中的细胞凋亡的定量分析。
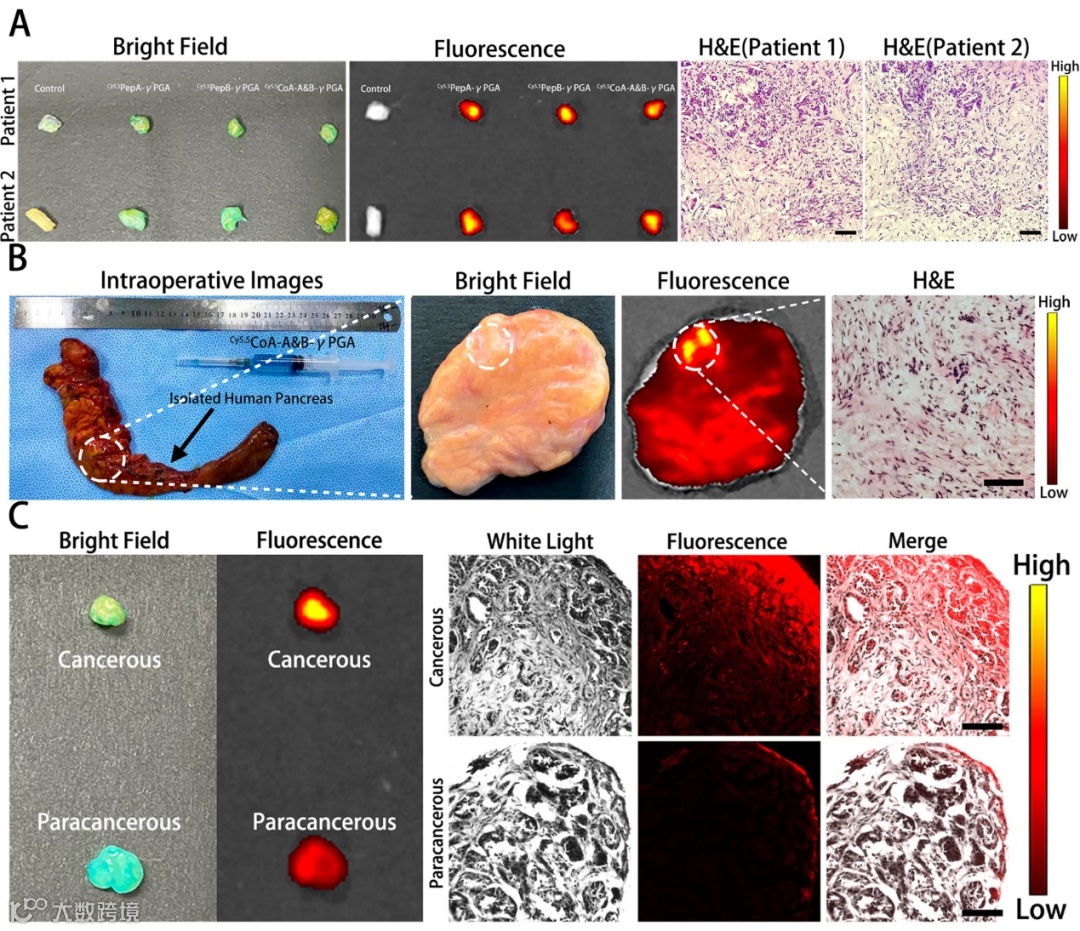
(9) 临床胰腺癌病人离体标本的体外靶向性渗透效果。

图9. PAs在人胰腺癌标本的体外成像。A) 两名患者胰腺癌标本与不同PAs孵育2小时后的明场和近红外荧光图像及其相应的H&E染色。B) Cy5.5CoA-A&B-γPGA与术中切除的人胰腺中的孵育2小时后,临床样本的明场图像、近红外荧光图像和H&E染色。C) 患者1的癌组织和癌旁组织在与Cy5.5CoA-A&B-γPGA孵育2小时后的明场和近红外荧光成像。
文章链接:
https://onlinelibrary.wiley.com/doi/10.1002/adfm.202203767
通讯作者简介
方驰华:南方医科大学珠江医院肝胆一科主任,二级教授,博导,从事肝胆胰外科基础与临床工作40年,创新性地联合医、理、工专家组成交叉学科研究团队,以数字智能化诊治为核心技术,历时20年研究与转化,主持研究:(1)“十一五”和“十二五”国家“863”计划项目;(2)“十三五”国家重点研发计划数字化诊疗专项;(3)国家重大科研仪器研制项目;(4)国家自然科学基金广东省联合基金重点项目;(5)国家自然科学基金天然数学基金重点项目等。取得了一系列具有国际先进水平、部分国际领先的研究成果。在国家科学基金专项资助下,主编出版了《数字化肝脏外科学》《数字化胰腺外科学》《数字化胆道外科学》和《Biliary Tract Surgery: Application of Digital Technology》;组织制定和发表了国际专家共识1部;中国《临床诊治指南》2部、《三维可视化专家共识》8部、《技术操作及诊疗规范》1部。10篇论文分别获评“F5000”及“中华医学百篇优秀论文”。此外,方驰华教授以第一完成人分别获2011年广东省科技进步一等奖,2014年中国产学研合作创新成果奖,2016年广东省科技进步二等奖和2019年广东省科技进步一等奖,2021年四川省科技进步一等奖。获得国家发明专利5项,软件著作权2项,获CFDA认证1项。
蔡延滨:南方医科大学珠江医院心内科心脏中心副教授,硕士生导师,广东省药理学会心血管专委会常委,广东省病生学会心血管青年委员会委员,主要从事小分子多肽水凝胶体系及其生物医学应用的研究,具体包括:基于自组装多肽的新型抗癌纳米药物;多肽自组装的纳米荧光探针的构建及其在生物检测中的应用;多肽自组装材料及生物相容性水凝胶材料在心血管疾病中的应用。以第一或通讯作者在J. Am. Chem. Soc., Angew. Chem. Int. Ed., Biomaterials, Bioact. Mater., Chem. Eng. J., Composites, Part B等学术期刊上发表SCI论文20余篇。主持多项国家自然科学基金及广东省自然科学基金项目。
战捷:南方医科大学南方医院检验科副教授,硕士生导师,广东省药理学会心血管专委会委员,主要从事基于多肽的小分子纳米材料在疾病早诊早疗中的应用研究。以一作或共同通讯作者发表SCI论文10余篇,授权国家发明专利1项,获得国家“博士后创新人才计划”的支持,主持国自然青年基金及广东省自然科学基金项目。担任Adv. Sci.,Nano Lett.,Chem. Commun.等多个学术期刊的审稿专家。
相关进展
南方医科大学蔡延滨课题组《Acta Biomater.》 :一种可注射共组装水凝胶通过阻断活性氧和炎症循环抵抗心肌缺血再灌注损伤
南方医科大学邱小忠、蔡延滨《Compos. Part B-Eng.》:TEMPOL/聚吡咯复合导电多肽水凝胶用于心肌梗死修复
南方医科大学陈敏生教授和蔡延滨副教授团队CEJ:酶促自组装纳米纤维锚定间充质干细胞诱导细胞球体形成并放大旁分泌功能用于心梗治疗
南方医科大学陈敏生/蔡延滨:包埋hiPS-CMs的纳米金颗粒(AuNP)-透明质酸(HA)杂化水凝胶基质
高分子科技原创文章。欢迎个人转发和分享,刊物或媒体如需转载,请联系邮箱:info@polymer.cn
欢迎专家学者提供稿件(论文、项目介绍、新技术、学术交流、单位新闻、参会信息、招聘招生等)至info@polymer.cn,并请注明详细联系信息。高分子科技®会及时推送,并同时发布在中国聚合物网上。
欢迎加入微信群 为满足高分子产学研各界同仁的要求,陆续开通了包括高分子专家学者群在内的几十个专项交流群,也包括高分子产业技术、企业家、博士、研究生、媒体期刊会展协会等群,全覆盖高分子产业或领域。目前汇聚了国内外高校科研院所及企业研发中心的上万名顶尖的专家学者、技术人员及企业家。
申请入群,请先加审核微信号PolymerChina (或长按下方二维码),并请一定注明:高分子+姓名+单位+职称(或学位)+领域(或行业),否则不予受理,资格经过审核后入相关专业群。